Блок питания из энергосберегайки
Коротко о содержании сайта. С чего все началось. Простой эксперимент. Мой электролизер. Простой блок питания.
Поиск данных по Вашему запросу:
Блок питания из энергосберегайки
Схемы, справочники, даташиты:
Прайс-листы, цены:
Обсуждения, статьи, мануалы:
Дождитесь окончания поиска во всех базах.
По завершению появится ссылка для доступа к найденным материалам.
Содержание:
- Блок питания из энергосберегающей лампы своими руками
- Импульсный блок питания 12 Вольт
- Как за час сделать импульсный блок питания из сгоревшей лампочки?
- Импульсный блок питания для шуруповерта
- Блок питания из энергосберегающих ламп
- Как сделать блок питания из энергосберегающей лампы
- Как сделать блок питания из энергосберегающих ламп
- Импульсный блок питания из энергосберегающей лампы
- Подарки и советы
- Делаем блок питания из энергосберегающей лампы
ПОСМОТРИТЕ ВИДЕО ПО ТЕМЕ: Блок питания из энергоберегайки Три варианта! Громко в начале!!!
youtube.com/embed/uAweJnuP-Vk” frameborder=”0″ allowfullscreen=””/>Блок питания из энергосберегающей лампы своими руками
Выход из строя батареи аккумуляторного шуруповерта или другого электроинструмента — событие не самое приятное, особенно если учесть, что стоимость замены этого элемента соизмерима с ценой нового прибора. Но быть может, незапланированных расходов удастся избежать? Это вполне возможно, если заменить аккумулятор простеньким самодельным энергосберегающим блоком питания импульсного типа, с помощью которого инструмент можно будет заряжать от сети.
А комплектующие для него можно найти в доступном и повсеместно распространенном изделии — это люминесцентные лампы. Согласно характеристикам энергосберегающих ламп , в цоколе каждой из них предусмотрен так называемый электронный балласт — миниатюрная схема, предотвращающая мигание лампы во время включения и обеспечивающая постепенный разогрев катодных спиралей.![]()
Благодаря ей находящийся в колбе газ испускает свечение с частотой от 30 до кГц. Работа на столь высоких частотах значительно увеличивает коэффициент энергопотребления, доводя его практически до единицы, чем и обусловлена высокая экономичность ламп дневного света данного типа. Дополнительными преимуществами высокочастотного электричества является отсутствие воспринимаемого человеческим ухом шума и электромагнитного поля.
В зависимости от того, как спроектирован электронный дроссель для люминесцентных ламп, она может сразу загораться с полным накалом, либо выходить на максимальную яркость постепенно. Иногда для этого требуется одна или две минуты, что, конечно, не очень удобно. Время разогрева лампы производителями не указывается, и покупатель имеет возможность проверить его, только начав пользоваться изделием.
Подавляющая часть балластных схем, по сути, являющихся преобразователями напряжения , собирается на полупроводниковых транзисторах. В дорогих лампах применена более сложная схема, в дешевых — упрощенная.
Некоторые виды электронного балласта энергосберегающих ламп при сборке самодельного блока питания выступают не просто источником комплектующих, но представляют собой значительную часть схемы, которую остается только немного дополнить и изменить.
Не очень удачными считаются преобразователи, имеющие в своем составе электролитические конденсаторы. Именно эти элементы особенно часто становятся причиной поломок в электронных устройствах. В импульсный блок питания ИБП преобразование электрической энергии происходит по следующей схеме :.
Главная особенность этого способа преобразования электроэнергии состоит в существенном увеличении частоты переменного тока, поступающего на трансформатор. Переделка энергосберегайки позволяет сделать его значительно компактным, чем он был бы при частоте в 50 Гц. Но малые размеры — это не единственное преимущество импульсных блоков перед линейными. ИБП, выполненные с применением современных технологий, практически не имеют энергопотерь, в то время как линейные блоки рассеивают определенную долю энергии на дырочно-электронном переходе транзистора.
Работа инвертора, преобразующего постоянный ток высокочастотный переменный, основана на применении MOSFET-транзисторов, для которых характерна высокая скорость переключения.
Быстродействующими должны быть и диоды, устанавливаемые в мосту выходного выпрямителя. Обычные диоды с током, имеющим частоту выше 10 кГц, работать не смогут. Широко используются диоды Шоттки, которые, в отличие от кремниевых диодов, теряют очень малую долю энергии, работая на высокой частоте. При низком выходном напряжении роль выпрямителя может играть транзистор.
Еще вариант — замена трансформатора дросселем. Подобные схемы встречаются в самых простых преобразователях. Рекомендуем Вам также более подробно ознакомиться со схемой диммера. В большинстве случаев для сборки ИБП электронный дроссель эпра следует лишь немного изменить при двухтранзисторной схеме за счет перемычки, а затем подключить к импульсному трансформатору и выпрямителю. Некоторые компоненты просто удаляются за ненадобностью. Для слабых блоков питания от 3.
Новую намотку можно сделать прямо поверх существующей. Для этого отлично подойдет провод марки МГТФ с изоляцией из фторопласта. Обычно провода требуется мало, при этом почти весь просвет магнитопровода занимает изоляция, что и обуславливает малую мощность таких устройств. Чтобы увеличить ее, понадобится импульсный трансформатор. Рекомендуем Вам также прочитать про светодиодный аккумуляторный фонарик. Особенностью описываемого варианта ИБП является способность до некоторой степени подстраиваться под параметры трансформатора, а также отсутствие цепи обратной связи, проходящей через этот элемент.
Такая схема подключения позволяет обойтись без особо точного расчета трансформатора. Трансформатор изготавливается на базе все того же дросселя, на котором наматывается вторичная обмотка из лакированного обмоточного медного провода. Даже если она покрыта синтетической защитной пленкой, поверх нее все-равно необходимо намотать несколько слоев электрокартона или хотя бы обычной бумаги общей толщиной мкм 0,1 мм , а уже поверх бумаги можно укладывать лакированный провод новой обмотки.
Диаметр провода должен быть наибольшим из возможных. Витков во вторичной обмотке будет не много, поэтому их оптимальное количество можно будет подобрать опытным путем.
Используя указанные материалы и технологию можно получить блок питания мощность 20 или чуть более ватт. В данном случае ее значение ограничивается площадью окна магнитопровода и, соответственно, максимальным диаметром провода, который удается там разместить. Во избежание насыщения магнитопровода в ИБП применяют только двухполупериодные выходные выпрямители.
В том случае, если импульсный трансформатор работает на понижение напряжения, наиболее экономичной является схема с нулевой точкой, но для ее реализации понадобится сделать две полностью симметричные вторичные обмотки. При ручной намотке можно выполнить обмотку в два провода.
Собирать же выпрямитель на мощных импульсных диодах будет слишком дорого. После сборки ИБП его необходимо подключить к максимальной нагрузке и проверить, насколько сильно греются транзисторы и трансформатор.
Предел для трансформатора — 60 — 65 градусов, для транзисторов — 40 градусов. При перегреве трансформатора увеличивают сечение провода или габаритную мощность магнитопровода, либо выполняют оба действия совместно. Если трансформатор сделан из дросселя балласта лампы, увеличить сечение провода, скорее всего, уже не получится и придется ограничивать подключаемую нагрузку.
Иногда стандартной мощности электронного балласта лампы бывает недостаточно. Для того чтобы осуществить задуманное, придется раздобыть компьютерный блок питания, оказавшийся по каким-либо причинам невостребованным.
Из этого блока следует изъять силовой трансформатор вместе с цепочкой R4C8 , которая выполняет функцию защиты силовых транзисторов от перенапряжения. Силовой трансформатор следует присоединить к электронному балласту вместо дросселя.
Опытным путем было установлено, что данный тип ИБП позволяет снимать мощность до 45 Вт при незначительном перегреве транзисторов до 50 градусов. Чтобы избежать перегрева, в базах транзисторов необходимо установить трансформатор с увеличенным сечением сердечника, а сами транзисторы установить на радиатор.
Как уже говорилось, включение в схему в качестве выходного выпрямителя обычного низкочастотного диодного моста нецелесообразно, а при повышенной мощности ИБП делать этого тем более не стоит. Также бессмысленно пытаться ради упрощения схемы наматывать базовые обмотки непосредственно на силовом трансформаторе. В отсутствие нагрузки будут иметь место значительные потери из-за того, что в базы транзисторов будет поступать ток максимальной величины.
Применяемый трансформатор с увеличением тока нагрузки увеличивает и ток в базах транзисторов. Практика показывает, что при достижении мощностью нагрузки значений в 75 Вт в магнитопроводе трансформатора имеет место насыщение. Это приводит к ухудшению характеристик транзисторов и их перегреву.
Во избежание этого можно самому намотать трансформатор тока, в два раза увеличив сечение сердечника или сложив вместе два кольца. Также можно в два раза увеличить диаметр провода. Существует способ избавиться от базового трансформатора, выполняющего промежуточную функцию.
Недостатком данного варианта является то, что токовый трансформатор при этом постоянно работает в режиме насыщения. Нельзя подключать трансформатор параллельно с имеющимся в балластном преобразователе дросселем. Вследствие уменьшения суммарной индуктивности будет увеличена частота блока питания. Такое явление приведет к увеличению потерь в трансформаторе и перегреву транзисторов выходного выпрямителя.
Следует учитывать повышенную чувствительность диодов Шоттки к превышению значения обратных напряжения и тока.
Попытка установить, скажем, 5-вольтовый диод в вольтовую схему, скорее всего, приведет к выходу элемента из строя. Это однозначно приводит к ухудшению рабочих характеристик устройства. Электроинструмент необходимо разобрать, отвинтив все шурупы. Обычно корпус шуруповерта состоит из двух половинок. Далее следует найти провода, которыми двигатель подключается к батарее.
Соединить эти провода с выходом ИБП можно с помощью пайки или термоусадочной трубки, вариант со скрутками нежелателен.
Для ввода провода от блока питания в корпусе инструмента необходимо выполнить отверстие. Важно предусмотреть меры, предотвращающие вырывание провода в случае неосторожных движений или случайных рывков. Самый простой вариант — обжать провод внутри корпуса у самого отверстия клипсой из сложенного пополам коротенького отрезка мягкой проволоки подойдет алюминий.
Имея превосходящие диаметр отверстия размеры, клипса не даст проводу оторваться и выпасть из корпуса в случае рывка. Как видно, энергосберегающая лампочка, даже отработавшая положенный ей срок, может принести немалую пользу своему владельцу. Собранный на базе ее комплектующих ИБП может с успехом применяться в качестве источника энергии для аккумуляторного электроинструмента или зарядного устройства. Данное видео расскажет Вам как собрать блок питания бп из энергосберегающих ламп.
Когда-то давно я уже пытался продлить жизнь энергосберегающей лампочке, и сколько бы я чего не придумывал, результат был практически нулевой.
Теперь я, кажется, понял в чем дело, учел все ошибки, приведенные в статье, и попробую заново. Единственное, что мне не ясно — как правильно сделать бумажную изоляцию — в случае замыкания не произойдет ли случайное возгорание?
Для построения зарядного устройства прибор придется дополнить стабилизатором постоянного тока. Аккумуляторы заряжаются источником фиксированного тока известного как ток зарядки, величина которого указана в паспорте аккумулятора. Применение импульсного блока питания от лампы в составе зарядного устройства будет весьма удачным, так как БП лампы маломощный, а большинство аккумуляторов заряжаются малыми токами.
Статья хорошая, но … Вопрос выпрямителя как-то скомкан. Так какие именно диоды в мост ставить рекомендуете? И по поводу шуруповерта не все так просто и однозначно, здесь об этом только вскольз. А втак вообще статья полезная. Схема изначального балласта резонансная с двумя резонансами.
Импульсный блок питания 12 Вольт
Энергосберегающие лампы широко применяются в быту и на производстве, со временем они приходят в негодность, а между тем многие из них после несложного ремонта можно восстановить.
В быту часто требуется компактный, но в то же время мощный низковольтный блок питания, сделать такой можно, используя вышедшую из строя энергосберегающую лампу. В лампах чаще всего выходят из строя светильники, а блок питания остается в рабочем состоянии. Для того чтобы сделать блок питания, необходимо разобраться в принципе работы электроники, содержащейся в энергосберегающей лампе.
Импульсный блок питания из энергосберегающей лампы. Процесс разборки лампы и применение ее комплектующих для сборки.
Как за час сделать импульсный блок питания из сгоревшей лампочки?
Несмотря на обещания производителей экономных ламп об их надёжности и долговечности, они быстро выходят из строя. Учитывая существенные скачки напряжения, которые отнюдь не редкость в отечественных электросетях, энергосберегающие модели портятся раньше времени. Если Вы обладаете минимальными навыками работы с электросхемами, рекомендуем не выбрасывать их сразу — подсоберите хоть несколько штук одного типа. Считается, что сгоревшие лампы ремонту не подлежат, однако из их запчастей вполне можно собрать рабочий светильник.
Новые лампочки стоят недёшево, поэтому стоит попробовать восстановить хоть что-то. В любом случае Вы ничего не теряете, разве что — кроме своего времени. Современные лампы это не просто колба с вольфрамовой нитью и газами внутри.
Импульсный блок питания для шуруповерта
Энергосберегающие лампы широко применяются в быту и на производстве, со временем они приходят в негодность, а между тем многие из них после несложного ремонта можно восстановить. В быту часто требуется компактный, но в то же время мощный низковольтный блок питания, сделать такой можно, используя вышедшую из строя энергосберегающую лампу. В лампах чаще всего выходят из строя светильники, а блок питания остается в рабочем состоянии. Для того чтобы сделать блок питания, необходимо разобраться в принципе работы электроники, содержащейся в энергосберегающей лампе.
Поиск новых сообщений в разделах Все новые сообщения Компьютерный форум Электроника и самоделки Софт и программы Общетематический. Из энергосберегающей лампы – ИИП.
Блок питания из энергосберегающих ламп
Блок питания из энергосберегающей лампы. Здесь можно немножко помяукать :. Доброе время суток, уважаемые форумчане! Извиняюсь, если есть такая тема. Из старой энергосберегающей лампы решил сделать БП.
Как сделать блок питания из энергосберегающей лампы
Они компактны, экономичны, могут работать вместо обычной лампочки накаливания. Но есть у этих приборов и недостатки. Несмотря на заявленный производителем срок эксплуатации КЛЛ часто выходят из строя, даже не выработав свой ресурс. Можно ли как-то использовать сгоревший прибор, который стоит довольно больших денег? Конечно, можно!
Устройство и назначение импульсного БП. Как самостоятельно произвести переделку блока питания из энергосберегающих ламп. Инструкции по.
Как сделать блок питания из энергосберегающих ламп
Блок питания из энергосберегайки
Энергосберегающие лампочки нашли широкое применение, как в бытовых, так и в производственных целях.
Со временем любая лампа приходит в неисправное состояние. Однако при желании светильник можно реанимировать, если собрать блок питания из энергосберегающей лампы. При этом в качестве составляющих блока используется начинка вышедшей из строя лампочки.
Импульсный блок питания из энергосберегающей лампы
ВИДЕО ПО ТЕМЕ: Как устроен и работает балласт энергосберегайки
Всем доброго времени суток. Сегодня собирался выкинуть мусор и наткнулся на старые не сгоревшие энергосберегающие лампы, их 9 штук по-моему Схемы все похожие. Мне вольт на с током в нагрузку от 1 до 5 ампер.. Мы принимаем формат Sprint-Layout 6!
Люминесцентная лампа является довольно сложным механизмом. В конструкции энергосберегающих ламп находится множество разных мелких составляющих, которые в совокупности и обеспечивают то освещение, которое выдаёт такое устройство.
Подарки и советы
Энергосберегающие лампочки нашли широкое применение, как в бытовых, так и в производственных целях. Со временем любая лампа приходит в неисправное состояние. Однако при желании светильник можно реанимировать, если собрать блок питания из энергосберегающей лампы. При этом в качестве составляющих блока используется начинка вышедшей из строя лампочки. На обоих концах трубки люминесцентной лампы имеются электроды, анод и катод. В результате подачи электропитания компоненты лампы разогреваются.
Делаем блок питания из энергосберегающей лампы
Очень часто причиной поломки электроприбора становится неисправность аккумулятора. Вследствие этого нужен ремонт или же покупка нового оборудования. Но можно избежать больших затрат, сделав блок питания из энергосберегающей лампы своими руками.
Блок питания из энергосберегающей лампы своими руками
Современные люминесцентные лампочки — настоящая находка для экономных потребителей.
Они светят ярко, работают дольше лампочек накаливания и потребляют гораздо меньше энергии. На первый взгляд — одни плюсы. Однако из-за несовершенства отечественных электросетей они исчерпывают свой ресурс гораздо раньше сроков, заявленных производителями. Ведь прямо под спиралью в ней установлена схема компактного высокочастотного преобразователя. По сути, такая схема является практически готовым импульсным блоком питания.
Поиск данных по Вашему запросу:
Схемы, справочники, даташиты:
Прайс-листы, цены:
Обсуждения, статьи, мануалы:
Дождитесь окончания поиска во всех базах.
По завершению появится ссылка для доступа к найденным материалам.
Содержание:
- Делаем блок питания из энергосберегающей лампы
- Уважаемый Пользователь!
- Блок питания: что можно сделать из энергосберегающей лампы? Схема клл
- Блок питания из ЭПРА своими руками
- Блок питания для шуруповерта 18 в своими руками – как продлить жизнь инструменту
- Что можно сделать из перегоревшей энергосберегающей лампочки
- Что можно сделать из сгоревшей энергосберегающей лампы
- Блок питания: что можно сделать из энергосберегающей лампы?
- Блок питания из энергосберегающей лампочки своими руками
- Как сделать блок питания из энергосберегающих ламп
ПОСМОТРИТЕ ВИДЕО ПО ТЕМЕ: 6 самоделок на основе энергосберегающей лампы.
Делаем блок питания из энергосберегающей лампы
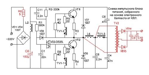
Когда нужно получить 12 Вольт для светодиодной ленты , или еще для каких то целей, есть вариант сделать такой блок питания из энергосберегающей лампочки своими руками. Схема блока питания из лампочки. Так как основной причиной выхода из строя компактных люминесцентных ламп является перегорание одной из нитей накала колбы, то практически их все можно переделать под импульсный блок питания с нужным напряжением. В данном конкретном случае я переделывал схему электронного балласта 15 ваттной лампочки в импульсный блок питания 12 вольт 1 ампер.
Каждый производитель ламп имеет свои собственные наборы деталей с определенными номиналами в схемах изготавливаемых электронных балластов, но все схемы типовые.
Поэтому на схеме я не приводил всю схему лампы, а указал только ее типовое начало и обвязку колбы лампы.
Схема электронного балласта нарисована черным и красным цветом. Их следует удалить. Конденсатор С1 — следует заменить большей емкости, например, u v. В левой части схемы добавлен предохранитель и входной фильтр.
Кольцо имеет наружный диаметр 16мм, внутренний — 8,5мм, ширину — 6,3мм. Следует выбирать лампу с большей пустотой окна дросселя Tr1, так как его необходимо будет переделать в трансформатор. Такой вид намотки требует идеально симметричных половин обмотки. Чтобы добиться этого, рекомендую мотать вторичную обмотку сразу в два провода, каждый из которых будет служить симметричной половиной друг друга.
Транзисторы оставил без радиаторов, так как предполагаемое потребление схемы меньше мощности, которую потребляла лампа. В качестве теста было подключено на максимальное свечение на 2 часа 5 метров RGB светодиодной ленты, потреблением 12v 1A.
Блок питания из энергосберегающей лампочки своими руками. Social Comments.
Уважаемый Пользователь!
Энергосберегающие лампы широко применяются в быту и на производстве, со временем они приходят в негодность, а между тем многие из них после несложного ремонта можно восстановить.
В быту часто требуется компактный, но в то же время мощный низковольтный блок питания, сделать такой можно, используя вышедшую из строя энергосберегающую лампу. В лампах чаще всего выходят из строя светильники, а блок питания остается в рабочем состоянии. Для того чтобы сделать блок питания, необходимо разобраться в принципе работы электроники, содержащейся в энергосберегающей лампе. В последние годы наметилась явная тенденция к уходу от классических трансформаторных блоков питания к импульсным. Это связано, в первую очередь, с большими недостатками трансформаторных блоков питания, таких как большая масса, малая перегрузочная способность, малый КПД. Устранение этих недостатков в импульсных блоках питания, а также развитие элементной базы позволило широко использовать эти узлы питания для устройств с мощностью от единиц ватт до многих киловатт.
Как разобрать энергосберегающую лампу (КЛЛ)?. А это уже законченная схема импульсного блока питания, собранная на основе КЛЛ.
Блок питания: что можно сделать из энергосберегающей лампы? Схема клл
Современные люминесцентные лампочки — настоящая находка для экономных потребителей.
Они светят ярко, работают дольше лампочек накаливания и потребляют гораздо меньше энергии. На первый взгляд — одни плюсы. Однако из-за несовершенства отечественных электросетей они исчерпывают свой ресурс гораздо раньше сроков, заявленных производителями. Ведь прямо под спиралью в ней установлена схема компактного высокочастотного преобразователя. По сути, такая схема является практически готовым импульсным блоком питания. Не хватает в нём только разделительного трансформатора с выпрямителем. Поэтому, если колба цела, можно не боясь ртутных испарений, попытаться разобрать корпус. Кстати именно осветительные элементы лампочек чаще всего выходят из строя: из-за выгорания ресурса, нещадной эксплуатации, слишком низких или высоких температур и т. Внутренние платы более-менее защищены герметичным корпусом и деталями с запасом прочности.
Блок питания из ЭПРА своими руками
Несмотря на небольшие размеры энергосберегающих ламп, в них много электронных компонентов. По своему устройству это обычная трубчатая люминесцентная лампа с миниатюрной колбой, но только свернутой в спираль или иную пространственную компактную линию.
Ее поэтому называют компактной люминесцентной лампой в сокращении КЛЛ. Но электронный балласт лампочки, которая перестала светить, скорее всего, из-за перегоревшей спирали, обычно сохраняет свою работоспособность. Поэтому его можно использовать для каких-либо целей как импульсный блок питания в сокращении ИБП , но с предварительной доработкой.
ЭПРА Электронный Пуско Регулирующий Аппарат — это устройство, предназначенное для поджига газоразрядных ламп и поддержания их в рабочем состоянии.
Блок питания для шуруповерта 18 в своими руками – как продлить жизнь инструменту
Несмотря на небольшие размеры энергосберегающих ламп, в них много электронных компонентов. По своему устройству это обычная трубчатая люминесцентная лампа с миниатюрной колбой, но только свернутой в спираль или иную пространственную компактную линию. Ее поэтому называют компактной люминесцентной лампой в сокращении КЛЛ. Но электронный балласт лампочки, которая перестала светить, скорее всего, из-за перегоревшей спирали, обычно сохраняет свою работоспособность.
Поэтому его можно использовать для каких-либо целей как импульсный блок питания в сокращении ИБП , но с предварительной доработкой. Об этом и пойдет речь далее.
Что можно сделать из перегоревшей энергосберегающей лампочки
Войти на сайт Логин:. Сделать стартовой Добавить в закладки. Мы рады приветствовать Вас на нашем сайте! Мы уверены, что у нас Вы найдете много полезной информации для себя, читайте, скачивайте, все абсолютно бесплатно и без паролей. Периодически материал сайта пополняется, поэтому добавьте Komitart в закладки или подпишитесь на новостную рассылку RSS, так будет проще узнавать о публикуемых новинках.
Как разобрать энергосберегающую лампу (КЛЛ)?. А это уже законченная схема импульсного блока питания, собранная на основе КЛЛ.
Что можно сделать из сгоревшей энергосберегающей лампы
Очень часто причиной поломки электроприбора становится неисправность аккумулятора. Вследствие этого нужен ремонт или же покупка нового оборудования. Но можно избежать больших затрат, сделав блок питания из энергосберегающей лампы своими руками.
Все необходимые детали можно взять из обычной люминесцентной лампы, стоимость которой невелика.
Блок питания: что можно сделать из энергосберегающей лампы?
ВИДЕО ПО ТЕМЕ: Блок питания из энергоберегайки Три варианта! Громко в начале!!!
Выход из строя батареи аккумуляторного шуруповерта или другого электроинструмента — событие не самое приятное, особенно если учесть, что стоимость замены этого элемента соизмерима с ценой нового прибора. Но быть может, незапланированных расходов удастся избежать? Это вполне возможно, если заменить аккумулятор простеньким самодельным энергосберегающим блоком питания импульсного типа, с помощью которого инструмент можно будет заряжать от сети. А комплектующие для него можно найти в доступном и повсеместно распространенном изделии — это люминесцентные лампы. Согласно характеристикам энергосберегающих ламп , в цоколе каждой из них предусмотрен так называемый электронный балласт — миниатюрная схема, предотвращающая мигание лампы во время включения и обеспечивающая постепенный разогрев катодных спиралей.
В этой статье Вы найдёте подробное описание процесса изготовления импульсных блоков питания разной мощности на базе электронного балласта компактной люминесцентной лампы.
Блок питания из энергосберегающей лампочки своими руками
Так как основной причиной выхода из строя компактных люминесцентных ламп является перегорание одной из нитей накала колбы, то практически их все можно переделать под импульсный блок питания с нужным напряжением. В данном конкретном случае я переделывал схему электронного балласта 15 ваттной лампочки в импульсный блок питания 12 вольт 1 ампер. Такая переделка не требует огромных усилий и большого количества деталей, так как предполагаемая нагружаемая мощность меньше мощности самой энергосберегающей лампочки. Каждый производитель ламп имеет свои собственные наборы деталей с определенными номиналами в схемах изготавливаемых электронных балластов, но все схемы типовые. Поэтому у себя на схеме я не приводил всю схему лампы, а указал только ее типовое начало и обвязку колбы лампы.
Как сделать блок питания из энергосберегающих ламп
Хорошо известные большинству пользователей энергосберегающие лампы, несмотря на свою популярность, довольно быстро приходят в негодность и обычно не поддаются окончательному восстановлению. Однако если в них перегорает всего лишь один светильник, а питающая его схема ЭПРА остаётся в относительной целостности, она может использоваться в качестве самостоятельного блока питания смотрите фото. Выпускаемые отечественной промышленностью энергосберегающие лампы, а также широко распространенные китайские их аналоги имеют схожую электронную схему ЭПРА , работающую по принципу импульсного преобразования. Такое устройство энергосберегающей лампы обеспечивает ей следующие очевидные преимущества:.
ламп, пояснения в энциклопедии RP Photonics; затемнение, постоянный ток, переменный ток, постоянный ток, запуск лампы, энергоэффективность
| “> Домашний | Викторина | Руководство покупателя | |
| Поиск | Категории | Глоссарий | Реклама |
| Прожектор фотоники | “> Учебники |
| Показать статьи A-Z |
Примечание: поле поиска по ключевому слову статьи и некоторые другие функции сайта требуют Javascript, который, однако, отключен в вашем браузере.
можно найти в Руководстве покупателя RP Photonics. Среди них:
Дополнительные сведения о поставщике см. в конце этой статьи энциклопедии или перейдите на страницу
. Список поставщиков источников питания ламп
Вас еще нет в списке? Получите вход!
Используя наш рекламный пакет, вы можете разместить свой логотип и далее под описанием вашего продукта.
Существует огромное разнообразие ламп, многие из которых требуют специальных источников питания. В этой статье объясняются различные важные аспекты источников питания для различных типов ламп.
Постоянное напряжение
Лампы накаливания, как правило, работают при постоянном электрическом напряжении, что является технически наиболее простым подходом.
Если требуемое рабочее напряжение отличается от доступного сетевого напряжения, можно использовать источник питания, который просто изменяет и, возможно, стабилизирует уровень напряжения, например, трансформатор или импульсный источник питания.
Если требуется диммирование (т. е. изменение мощности лампы), в принципе можно просто уменьшить рабочее напряжение. Однако технически часто проще использовать модифицированный вид модуляции. В случае работы от сетевого напряжения переменного тока обычно используют диммеры с передним фронтом, которые на каждую полуволну колебательного напряжения открываются только при определенном переменном фазовом угле, т.е. с помощью тиристора.
Режим постоянного тока
В основном для различных видов газоразрядных ламп используются блоки питания, работающие в режиме постоянного тока.
Это означает, что блок питания стабилизирует определенный ток привода, соответствующим образом регулируя приложенное напряжение.
Для газоразрядных ламп это обычно требуется не обязательно из-за отрицательного дифференциального импеданса, который на самом деле не возникает в обычной рабочей точке многих дуговых ламп, а потому, что импеданс является весьма переменной величиной, зависящей от переменного плазменного сопротивления.
давление, поперечная протяженность дуги, температура плазмы и др.
В такой ситуации стабилизация тока обеспечивает наиболее устойчивый режим работы.
Простые цепи постоянного тока регулируют ток с помощью транзистора в качестве переменного резистора. Однако этот метод не очень энергоэффективен, если необходимо допустить существенное изменение рабочего напряжения лампы. Доступны гораздо более эффективные решения, в частности, основанные на импульсных источниках питания (см. ниже).
Водительские лампы-вспышки с импульсами тока
Для ламп-вспышек требуются другие технические подходы, подробно описанные в статье о лампах-вспышках.
Переменный или постоянный ток
Простые лампы накаливания, включая галогенные, могут легко работать при переменном напряжении, например, Частота 50 Гц или 60 Гц, полученная от электросети.
Теплоемкость нити накала лампы достаточно велика, чтобы свести к минимуму колебания светоотдачи, связанные с колебаниями электрической мощности.
Некоторые газоразрядные лампы, например, обычные люминесцентные лампы, также могут работать в режиме переменного тока, для чего требуется лишь относительно простая дополнительная электрическая схема. Простая стандартная схема показана в статье о люминесцентных лампах.
Многие другие газоразрядные лампы работают на постоянном токе (DC). Существенным преимуществом может быть то, что каждый электрод выполняет определенную функцию, будь то катод или анод, и его конструкция может быть оптимизирована независимо друг от друга. Например, дуговые лампы большой мощности обычно имеют заостренный катод, а анод более округлый. Еще одним преимуществом является то, что можно избежать регулярного прерывания тока, которое может погасить электрический разряд. (Использование достаточно высокой частоты переменного тока также позволит избежать этой проблемы.) Кроме того, в режиме постоянного тока также избегают колебаний оптической выходной мощности.
Запуск лампы
Лампы накаливания не требуют специальной процедуры запуска; дело только в том, что в начальные доли секунды они потребляют значительно более высокий ток, и источник питания (включая его защитные предохранители) должен выдерживать это.
Некоторое падение напряжения питания в этот момент действительно может быть полезным для лампы, замедляя рост температуры и, следовательно, уменьшая влияние на срок службы лампы.
Газоразрядные лампы требуют некоторого срабатывания для запуска. Это может быть связано с приложением значительно повышенного напряжения между анодом и катодом на короткое время или с использованием дополнительного пускового электрода. Последний часто работает с отдельным триггерным трансформатором. Детали дуговых ламп и ламп-вспышек различаются, а также могут существенно зависеть от конкретного типа лампы. Например, источники питания для дуговых ламп часто сначала подают высоковольтный запускающий импульс, а затем бустерный импульс с более низким напряжением, но большей энергией, прежде чем основная цепь сможет взять на себя управление, подавая обычный рабочий ток.
Для ламп-вспышек существует множество различных методов срабатывания; см. статью о лампах-вспышках для получения более подробной информации.
Из-за критических деталей срабатывания источник питания лампы должен быть хорошо адаптирован к конкретному типу газоразрядной лампы. Его качество может оказать существенное влияние не только на надежность запуска лампы и возникающий в результате временной джиттер, но и на срок службы лампы.
Энергоэффективность
Энергоэффективность, особенно для мощных ламп, обычно имеет большое значение, и ее можно легко получить с помощью современной электроники. Часто используется какой-либо импульсный источник питания, работающий на относительно высокой частоте и требующий лишь относительно компактных катушек индуктивности или трансформаторов.
Кабельные соединения, опасность поражения электрическим током и электромагнитные помехи
Поскольку для газоразрядных ламп обычно требуется значительное напряжение, особенно на этапе запуска, может возникнуть серьезная опасность поражения электрическим током, если пользователь может прикоснуться к проводу, т.е.
поврежденного кабеля между источником питания и лампой или на патроне лампы.
Лампы-вспышки требуют довольно высоких пиковых токов — даже версии с относительно умеренной энергией импульса. Кабели между источником питания и лампой должны иметь низкий импеданс не только с точки зрения омического сопротивления, но и с точки зрения индуктивности. Часто длина кабеля должна быть весьма ограничена. Может быть предпочтительнее даже интегрировать мощные источники жидкости в корпус лампы.
Высокие пиковые токи также повышают риск возникновения электромагнитных помех. Здесь требуется тщательное экранирование.
Дополнительные функции
Источники питания могут иметь различные дополнительные функции:
- В частности, для ламп-вспышек они могут иметь функции автоматического периодического запуска или просто использования входного сигнала запуска.
- Некоторые устройства имеют функцию диммера.
- Может быть система блокировки, напр. для лазеров с ламповой накачкой в контексте мер предосторожности при работе с лазерами.

- Некоторые блоки питания интегрированы с системой охлаждения ламп, обеспечивающей надежный поток охлаждающей воды с контролируемой температурой. Питание лампы может автоматически отключаться при обнаружении проблемы с системой охлаждения.
Поставщики
В Руководстве покупателя RP Photonics указаны 14 поставщиков источников питания ламп. Среди них:
Мегаваттные лазеры
Мегаваттные лазеры KALD-20-10 компании MegaWatt Lasers Inc — это лазерный драйвер лампы-вспышки, разработанный для лабораторного использования. Он имеет простой в использовании интерфейс с сенсорным экраном и многочисленными входами для блокировок и функций безопасности. Его стандартное максимальное напряжение составляет 1 кВ, а средняя мощность может достигать 2 кВт. Частота повторения и ширина импульса настраиваются пользователем. Эта система доступна в стойке высотой 3U.
Вопросы и комментарии от пользователей
Здесь вы можете задать вопросы и комментарии.
Если они будут приняты автором, они появятся над этим абзацем вместе с ответом автора. Автор принимает решение о принятии на основе определенных критериев. По существу, вопрос должен представлять достаточно широкий интерес.
Пожалуйста, не вводите здесь личные данные; в противном случае мы бы удалили его в ближайшее время. (См. также нашу декларацию о конфиденциальности.) Если вы хотите получить личную обратную связь или консультацию от автора, свяжитесь с ним, например. по электронной почте.
Ваш вопрос или комментарий:
Проверка на спам:
(Пожалуйста, введите сумму тринадцати и трех в виде цифр!)
Отправляя информацию, вы даете свое согласие на возможную публикацию ваших материалов на нашем веб-сайте в соответствии с нашими правилами. (Если вы позже отзовете свое согласие, мы удалим эти материалы.) Поскольку ваши материалы сначала просматриваются автором, они могут быть опубликованы с некоторой задержкой.
См. также: газоразрядные лампы, дуговые лампы, импульсные лампы
и другие товары из категории нелазерные источники света
Если вы хотите разместить ссылку на эту статью на каком-либо другом ресурсе (например, на своем сайте, в социальных сетях, на дискуссионном форуме, в Википедии), вы можете получить необходимый код здесь.
HTML-ссылка на эту статью:
Статья об источниках питания для ламп
в разделе
Энциклопедия RP Photonics
С предварительным изображением (см. поле чуть выше):
alt="article">
Для Википедии, например. в разделе “==Внешние ссылки==”:
* [https://www.rp-photonics.com/lamp_power_supplies.html
статья "Источники питания ламп" в Энциклопедии RP Photonics]
светодиодных светильников для вашего дома
Что, если бы вам больше никогда не приходилось менять лампочку?
Переключитесь на беспроблемное освещение благодаря мгновенным скидкам на новые лампы.
Это может быть невозможно, но при переходе на светодиодные лампы вы наверняка будете реже менять лампочки.
Фактически, светодиодные лампы обеспечивают комфорт, экономию средств и постоянство. Воспользуйтесь их преимуществами с Программой Power Lighting в Джорджии.
Учить больше
Почему лучше использовать светодиоды, а не традиционные лампочки?
Срок службы
Срок службы как минимум в 15-25 раз дольше*
Энергопотребление
На 90 % меньше потребляемой энергии*
Экономия
Экономия 80 долларов США на затратах на электроэнергию в течение всего срока службы*
*Источник: energystar.gov
Как это работает:
Воспользуйтесь скидками и скидками.
1. Выберите свой светодиодный светильник.
От канделябров с регулируемой яркостью до ярких прожекторов — светодиоды бывают разных стилей и температур, поэтому вы найдете варианты, подходящие практически для любого светильника в вашем доме.
2. Купите лампочку.
Найдите магазин, в котором есть ваша светодиодная лампа, чтобы вы могли забрать ее сразу и лично. Или вы можете купить его на торговой площадке Georgia Power.
3. Воспользуйтесь преимуществами.
Испытайте долговечную лампочку, которую вам не придется менять еще 15 лет..
Переработка и утилизация
Узнайте, как переработать или утилизировать старые лампочки
Переработка КЛЛ
Home Depot предлагает безопасную переработку КЛЛ в торговых точках по всему штату. Узнайте больше на homedepot.com.
Сломанный КЛЛ?
Если компактная люминесцентная лампа сломается в вашем доме, Агентство по охране окружающей среды (EPA) предоставляет рекомендации по очистке, которые могут быть выполнены широкой публикой.
Утилизация светодиодов
Более 95% светодиодных ламп подлежат вторичной переработке; просто позвоните в местную компанию по обращению с отходами, чтобы узнать ее правила сбора и переработки.

alt="article">