Блок питания для шуруповерта – как сделать и продлить жизнь – Ремонт своими руками на m-stone.ru
Мобильный шуруповерт на аккумуляторной батарее получил широкое распространение в строительстве. Одним из существенных недостатков модели является износ аккумулятора, при износе которого приходится покупать новый шуруповерт или искать аккумулятор. Нестандартное решение предлагают радиолюбители — сделать своими руками блок питания для шуруповерта 18 В.
Простое восстановление инструмента
Основным преимуществом аккумуляторного шуруповерта является его мобильность. Применяется в таких инструментах литий-ионный аккумулятор, который защищен от перегрузки и полной разрядки. Кроме того, существует защита и от перезарядки в виде отдельной схемы, встроенной в сам элемент. Основным источником питания (первичным) является 220 В, выполняется и подзарядка аккумуляторной батареи.
В зависимости от модели шуруповерта на аккумулятор поступает напряжение зарядки от 14 В до 21 В.
На выходе батареи получается напряжение питания от 12 до 18 В. Этот тип АКБ служит долго, но если инструментом не пользоваться продолжительное время, не поможет и встроенная защита от разрядки элементов батареи: разрядка происходит постоянно.
Для увеличения срока службы необходимо постоянно разряжать и заряжать батарею. Если по какой-то причине не удалось «уследить» за инструментом, часто выходит из строя какой-либо конкретный элемент аккумулятора. Существуют основные способы решения этой проблемы:
Заменить батарею на новую.
Приобрести новый инструмент.
Переделать шуруповерт с питанием от сети.

При покупке нового инструмента пользователь стремится купить модель более качественного образца, забывая о правилах эксплуатации аккумуляторов литий-ионного типа. Основные правила, которые помогут надолго сохранить срок службы инструмента:
При покупке в зимний период «запускать» инструмент сразу категорически запрещается. Нужно подождать около часа, пока он не «прогреется» до уровня комнатной температуры.
Поставить батарею на зарядку.
Цикл зарядки и разрядки АКБ выполнить около 3 раз.
Если ни один из вариантов решения проблемы не подходит, нужно приступить к переделке шуруповерта на сетевой своими руками. Сделать это просто. Существует множество простых и сложных способов. Изменение модели инструмента имеет несколько положительных сторон:
Нет необходимости подзарядки батареи.
Снижается нагрузка на механическую часть.
Множество вариантов блоков питания.
Увеличение качественных характеристик изделия.
Кроме того, мобильность возможно сохранить, переделав зарядное устройство в блоковый вариант для зарядки практически любого аккумулятора.
Другие способы модернизации
Радиолюбители предлагают много вариантов модернизации инструмента. Одни из них очень просты и сводятся к применению готовых блоков питания, а другие требуют знаний в области электротехники и придают устройству универсальность. Классификация способов:
Адаптер питания для ноутбука.
Подключение компьютерного импульсного БП (блок питания).
Применение автомобильный аккумулятор на 12 В.
Сборка самодельного источника питания.
Виды неисправностей и ремонт бензопилы «Штиль 180»
Использование зарядника для ноутбука является оптимальным решением проблемы. Кроме того, необходимо знать параметры шуруповерта и зарядника (есть на 12 В и 19 В), а также учесть габариты последнего (для монтажа в аккумуляторный отсек). Нужно припаять выход адаптера питания ноута, к клеммам которого подсоединяется батарея.При использовании импульсного БП (мощность от 350 Вт и выше) для персоналки (форм-фактор АТ) необходимо найти напряжение питания 12 В на разъемах, питающих винчестер или привод для чтения компакт-дисков.
Вывести провода, а остальные аккуратно обрезать и заизолировать. Можно собрать корпус для БП, что позволит получить ток до 16 А. Кроме того, необходимо снять защиту от запуска. Для этого нужно соединить зеленый провод с черным из этого разъема. Эти два способа являются очень простыми и не требуют дополнительного описания.
Автомобильный аккумулятор является оптимальным источником электрической энергии. При модернизации модели ничего не изменилось, кроме подключения другой батареи. Существенным недостатком является его масса. Кроме того, нужно собрать зарядное устройство или приобрести в специализированном магазине.
Сборка своего БП является оптимальным решением для тех, кто поддерживает качество. Предыдущие варианты хороши, но не позволяют добиться гибкости применения. Например, они применимы только для шуруповертов с напряжением 12, а не 18 В. Есть зарядные устройства, рассчитанные на напряжение 19 В. Получение 18 В достигается путем последовательного соединения аккумуляторных батарей, например, 12 и 6 В.
Следует учесть, что по характеристикам батареи должны отличаться только в плане напряжения. Именно поэтому часто и возникает необходимость собрать источник питания самостоятельно.
Схемы и их описание
Вариант самостоятельной сборки БП необходимо производить при условии знаний в области радиотехники. Кроме того, перед сборкой нужно хорошо все обдумать, найти корпус для монтажа и соответствующие радиоэлементы.
Простой вариант БП
Простая схема 1 БП (шуруповерта от сети 220 вольт), состоящая из трансформатора питания (вход диодного моста), выпрямителя и конденсаторного фильтра.
Схема 1 — Блок питания для шуруповерта 18 В
Трансформатор нужно подобрать с мощностью от 300 Вт и выше, напряжение на II обмотке должно быть в диапазоне от 20 до 24 В и силой тока свыше 15 А. Для диодного моста следует использовать мощные диоды, подобранные под ток вторичной обмотки. Сложнее будет подобрать соответствующее питание для шуруповерта.
На выходе выпрямителя необходимо поставить конденсатор емкостью от 2000 мкФ (можно ограничиться емкостью на 470) и напряжением от 25 В и выше. Детали необходимо брать с запасом по току и напряжению. Все радиоэлементы монтируются на гетинаксовую плату, которая крепится в корпусе.
Универсальный адаптер питания
Предложенный вариант универсального БП обладает отличными характеристиками и выдерживает ток нагрузки до 10 А. Напряжение на выходе составляет 18 В, хотя можно произвести расчеты и сделать блок питания для шуруповерта 12 В. Этот БП можно применять в качестве зарядного устройства для аккумуляторной батареи (АКБ) и резервного источника питания при обесточивании сети (схема 2).Ремонт аккумулятора шуруповерта Bosh в домашних условиях
Адаптер собран на стабилизаторе напряжения, состоящего из транзистора VT3 и VD2-VD5 (стабилитроны). При помощи тумблера SB1 включается питание и замыкает свои контакты реле К1. Питание идет на трансформатор, который преобразует переменный ток до необходимого номинала.
Выходной ток с трансформатора поступает на выпрямитель. Далее выпрямленное напряжение поступает на стабилизатор. Присутствует в схеме и усилитель тока, собранный на транзисторах VT1 и VT2. К этому усилителю подключается нагрузка. Режим подзарядки аккумулятора (резервный источник питания) осуществляется через VD6 и ограничитель в виде резистора R4. При помощи SB2 можно отключить подзарядку батареи.
Схема 2 — Универсальный БП для шуруповерта и зарядки АКБ
При отсутствии напряжения питания 220 В реле обесточивается, и напряжение с батареи подается на другие контакты реле (питание напрямую от АКБ). Для защиты от токов КЗ и перегрузок используются предохранители. Такую систему можно использовать без резервного источника питания. Дополнительная наладка не требуется.
Перечень радиодеталей указан на соответствующей схеме 2, однако возможны и замены аналогами, например:
VT1 и VT2 можно заменить на КТ808 или КТ819 по таким же параметрам. Транзисторы требуют охлаждения, и поэтому наличие радиатора обязательно.
Транзисторы можно посадить на термопасту для улучшения теплоотдачи. Аналогом VT3 являются КТ815 или КТ817. Допустимы любые буквенные индексы.
Трансформатор следует использовать с выходной мощностью более 150 Вт и с напряжением под нагрузкой на II обмотке 14-16 В.
АКБ является стандартной на 12 В.
Реле К1 необходимо использовать переменного тока на напряжение от 220 В и током в 3 А.
Предохранитель FU1 на 3А, FU2 должен быть на 10 А.
Выпрямитель используют уже готовый (КЦ405А, в крайнем случае — КЦ407А) или собранный на диодах Д231 и Д242 (буквенный индекс любой). Диод VD6 можно заменить аналогичным, руководствуясь справочником или интернетом.
Стабилитроны желательно оставить такие же: от них зависят выходные параметры напряжения, хотя возможно и последовательное соединение на необходимый показатель U.
Конденсаторы меняются на любые аналоги согласно справочной документации. Следует учитывать U в цепочке, к которой подсоединен конденсатор.
Резисторы R2 и R3 (МЛТ-0,5), R1 и R4 (тип ПЭВ-10 или ВЗР-10).
После сборки осуществляется монтаж и приведение изделия к соответствующему виду, дизайн выбирается самостоятельно.
Адаптер на 12 В
Адаптер собирается на микросхеме 7912 и представляет собой линейный регулятор. Транзистор увеличивает мощность БП (схема 3). Этой самоделкой можно запитать и шуруповерт на 18 В, для чего необходимо рассчитать трансформатор.
Схема 3 — Блок питания для шуруповерта 12 В
Вторичный источник питания представляет собой трансформатор, на выходе которого 16 В (для модели с питанием на 12 В постоянного тока) или 22 В (питание шуруповерта 18 В). Выпрямитель собирается из обычных диодов с обратным напряжением свыше 50 В (возможно использовать уже готовые варианты). Сглаживающий фильтр представляет собой конденсатор высокой емкости около 10000 мкФ, но чем больше эта величина, тем лучше.
Ремонт аккумулятора шуруповерта Bosh в домашних условиях
Микросхему нужно приобрести в специализированном магазине радиодеталей.
Кроме того, в схеме использованы светодиоды, позволяющие производить диагностику при неисправностях БП. Радиоэлемент 2N3055 является транзистором p-n-p структуры и его можно заменить любым (аналог нужно подбирать из справочной литературы с напряжением около 50 В и током более 5 А). Возможно применение ЛУТ для изготовления монтажной платы. В интернете подробно описан процесс изготовления печатной платы по лазерно-утюжной технологии (ЛУТ).
Регулируемая модификация
Регулируемый БП очень удобен в использовании и является универсальным. Благодаря регулируемым значениям напряжений можно запитать любую технику, использовать для зарядки аккумулятора. Основным элементом является микросхема типа LM317. Усиление происходит при помощи двух транзисторов типа 2N3055, но можно применять и более мощные, ведь от этого мощность БП возрастает и позволяет получить ток до 20 А. Транзисторы устанавливаются на радиатор, и желательно применить в конструкции еще и вентилятор для охлаждения (кулер с персонального компьютера на 12 В).
Схема 4 — Регулируемый БП
Перечень деталей:
Трансформатор двухобмоточный на 15 В и током в 10 ампер.
Диоды D1-D4 (диодный мост): MR750 или другой аналог.
Вставки плавкие на 1 А и 10 А. Второй показатель выбирается согласно реальной нагрузке (потребляемый ток).
Резисторы: R1 (2,2 к на 2,5 Вт), R2 (240), R3 и R4 (0,1 на 10 Вт), R7 (6,8 к), R8 (10к), R9 (47 на 0,5 Вт), R10 (8,2 к).
Конденсаторы: C1, C7 и C9 (47n), C11 (22n), C2 (4700 мк на 50 В), C3 и C5 (10 мк на 50 В), C4 и C6 (100n), C8 (330 мк на 50 В), C10 (1мк на 25 В).
Диоды (возможно применение аналогов): D5 (1N4148, 1N4448 или 1N4151), D6 (1N4001), D10 (1N5401), D7, D8 и D9 (1N4001).
Микросхема: LM317.
Транзисторы: 2N3055.
Переменные сопротивления: P1 (5к), P2 (47 или 230 мощностью 1 Вт), P3 (10к).
При сборке нужно изолировать транзисторы применением теплопроводящих прокладок. Кроме того, при любых сборках мощных БП следует использовать толстые провода.
Правила эксплуатации
Если шуруповерт обладает сравнительно небольшой мощностью, нужно произвести монтаж самодельного БП в аккумуляторном отсеке. При отдельной сборке во всех БП нужно обеспечить охлаждение, использовав вентилятор или двигатель с крыльчаткой. Корпус не должен быть герметичным, так как произойдет перегрев (горячему воздуху некуда будет выходить). При готовности БП нужно проверить шуруповерт в комплексе с источником питания. Основные требования к использованию инструмента, позволяющие продлить эксплуатационный период:
Время работы: 30-40 минут, после чего необходимо сделать паузу до полного остывания.
Избегать работ на больших высотах.
Следить за состоянием питающего кабеля, аккумулятора (если он используется), температурой инструмента и самодельного БП.
Таким образом, при выходе из строя аккумулятора шуруповерта на 18 В можно избежать лишних затрат. Если важна мобильность, то имеет смысл приобрести новый аккумулятор или сам инструмент.
Существует множество вариантов, предложенных радиолюбителями для продления его срока службы . Необходимо выбрать оптимальный из них для конкретного случая применения устройства.
Источник: pochini.guru
Это интересно: Как построить хозблок своими руками — чертежи, список стройматериалов
Переделка шуруповерта своими руками
Рассмотрим вариант с выносным блоком питания
Использование блока питания от персонального компьютера.
На радиорынке за небольшую стоимость можно приобрести старый блок питания от персонального компьютера. Нужен вариант формата «АТ», который нужно было выключать клавишей после выхода из операционной системы.
Пользователи со стажем помнят такие системные блоки. Преимущество такого БП еще и в том, что там указана честная мощность. Если написано 300W – значить можно смело снять с 12-вольтового выхода 15-16 ампер (снова обращаемся к закону Ома). Этого вполне достаточно для питания среднего шуруповерта.
Такие блоки имеют в комплекте кнопку включения.
Еще одно преимущество – наличие вентилятора охлаждения и продвинутой системы защиты от перегрузки. Если вы будете прятать источник питания в красивый корпус – не забудьте оставить отверстие для вентиляции.
Подключение очень простое. Черный провод (-), желтый провод (+12V).
Ограничения – шуруповерт с напряжением питания выше 14 вольт, работать не будет.
ВАЖНО! Применяйте только блоки питания мощностью 300-350W и выходным током по 12 вольтам не ниже 16 ампер. Спецификация указана на заводской наклейке.
Использование зарядного устройства для автомобильного аккумулятора.Принцип тот же, что и с использованием компьютерного блока питания. Надо приобрести старый блок заряда для стартерных батарей. Современная мода на компактные импульсные зарядники оставила за бортом аналоговые линейные приборы, с ручной регулировкой напряжения и тока заряда. Поэтому такой прибор можно приобрести на автомобильном рынке за символическую стоимость.
Хорошо, если напряжение можно регулировать плавно – в таком случае, ваш импровизированный блок питания подойдет к любому шуруповерту.
Переделка его на сетевой инструмент сводится к подключению входа электромотора к силовым клеммам зарядного устройства.
Популярное: Как выбрать шуруповерт для дома? На что обратить внимание?
Изготовление самодельного блока питания.
Если вы знакомы с принципами построения электрических схем – можно самостоятельно изготовить блок питания. Схема, дающая общие понятия – на иллюстрации.
Трансформатор можно подобрать от старого лампового телевизора, или другой бытовой техники. Мощность по 220 вольтам 250-350W. Главное, блок питания – донор не должен быть импульсным.
Напряжение на вторичной обмотке 24-30 вольт. Вторичная обмотка выполняется из провода соответствующего сечения. Впрочем, если ток выходной обмотки будет не менее 15 ампер (см. спецификацию трансформатора) – беспокоиться не о чем. После потерь на диодном мосту (1-1,5 В на диоде) вы получите требуемое значение на выходе.
Если вы имеете электротехническое образование – произведите расчет самостоятельно.
Или практическим способом: подключив в качестве нагрузки лампу накаливания 220 вольт 100W, замерьте напряжение на выходе. Если оно превышает потребности шуруповерта – уменьшите количество витков вторичной обмотки трансформатора.
ВАЖНО! Самодельный блок питания необходимо выполнить в корпусе. При изготовлении помните об опасности поражения электротоком и возможности короткого замыкания. Все входные и выходные цепи оснащаются предохранителями.
3
Способы переделывания шуруповёрта
К этому моменту корпус уже должен быть открыт, поэтому можно приступать к переделыванию бокса, в котором до этого располагалась АКБ. Последовательность действий будет следующая:
1. Отделить от вилки шнур с выводами (необходимо воспользоваться паяльником).2. Разместить «голый» сетевой блок питания на место бывшей аккумуляторной батареи.3. Подвести шнур для питания к БП через специальное отверстие в корпусе.4. Припаять шнур к БП.
Основная задача сводится к перепаиванию проводов от контактов, которые соединяются с аккумуляторной батареей, к контактам нового блока питания.
В итоге ток пойдёт сразу на них, позволяя запускать мотор при нажатии кнопки.
Выход блока соединяется клеммами с обязательным соблюдением полярности. Вся эта конструкция должна уместиться на месте бывшего аккумулятора, который теперь уже не нужен. Если что-то не сходится по размерам, тогда лучше встроить новое гнездо в рукоятку инструмента.
Обязательное условие – это подключение блока питания параллельно питающим выводам, а в разрыве провода на плюс установить специальный диод. Если этого не сделать, то питание во время работы может пойти на батарею. Диод в свою очередь встраивается в схему минусом в сторону электродвигателя инструмента.
Схема с двухполюсным резистором
Как сделать блок питания на шуруповерт 18В для работы от сети? Устройства с двухполюсным резистором можно собрать на базе переходного контроллера. Преобразователь стандартно используется с фильтром. Показатель сопротивления элемента должен составлять не более 40 Ом.
Также надо отметить, что при сборке блока используются только канальные фильтры, которые устанавливаются рядом с преобразователем.
При замыкании цепи в первую очередь проверяется обкладка. Для повышения параметра перегрузки устройства используются триггеры.
Блок питания для шуруповерта 18 В своими руками
Самое слабое место в бытовых шуруповертах – это аккумулятор. Как любой гальванический элемент, он имеет свой срок эксплуатации. Аккумулятор для шуруповерта служит в среднем 3–4 года, не более, а затем подлежит утилизации. Кстати, утверждения, что при правильном уходе и обслуживании он прослужит 10 лет, явно преувеличены.
Как дать шуруповерту вторую жизнь при вышедшем со строя аккумуляторе?
Импульсный блок питания для шуруповерта 18 В: схема
Выход есть, и он не один. Можно приобрести новую аккумуляторную батарею. Но цена такого устройства может превысить стоимость всего инструмента в целом, купленного несколько лет назад. Поэтому наиболее приемлемым решением будет переоборудование шуруповерта под сетевое напряжение.
Варианты подключения шуруповерта в сеть 220 В
Одним из решений будет создание блока питания своими руками.
Существует много вариантов схем создания самодельного блока питания:
универсальный вариант;
с двухполюсным резистором;
с трехполюсным резистором;
с усилителем;
на стабилитроне и без;
на одном фильтре.
Однако зарекомендовали себя как наиболее надежные импульсные модификации.
Комплектующие элементы схемы импульсного блока питания
Сделать импульсный блок питания для ручного инструмента 18 V своими руками совсем несложно. Для этого понадобится:
Выходной конденсатор 5 пФ.
Резистор.
Интегральный преобразователь отрицательной направленности.
Компаратор на две или три обкладки.
Низкоомный выпрямитель.
Канальные фильтры с лучевыми переходниками.
Принципиальная схема импульсного блока питания.
Подключение аккумуляторного шуруповерта к сети 220 В: сетевой адаптер
Привести в движение электропривод шуруповерта от сети напряжением 220 В может сетевой адаптер. Его можно приобрести в готовом виде – цена позволяет.
Можно сделать самому. Покупной адаптер нужно вставить в корпус аккумулятора шуруповерта, предварительно вынув батареи. Единственный недостаток – небольшая длина шнура.
Сетевой адаптер для шуруповерта своими руками: материалы
Если есть необходимость сделать сетевой адаптер своими руками, то для этого идеально подойдет зарядка для ноутбука.
Процесс переделки аккумуляторного шуруповерта в сетевой несложный и не занимает много времени. Для этого нужно иметь:
Зарядное устройство от ноутбука.
Шуруповерт с аккумулятором, бывшим в употреблении.
Электрический провод.
Изоленту.
Паяльник и припой.
Кислоту.
Сетевой адаптер для шуруповерта своими руками: пошаговая инструкция
Процесс переделки включает в себя следующие действия:
Сначала нужно обязательно померить выходное напряжение на устройстве. Оно должно составлять 19 В.
После этого нужно взять аккумулятор и разобрать. Если он скручен винтами, то просто развинтить их, если склеен, то предварительно его необходимо обстучать резиновым молотком.
Корпус вычистить от грязи и подготовить к дальнейшей работе, просверлив в нем отверстие для силового кабеля.
Теперь нужно отрезать разъем и зачистить провода от изоляции.
Аккумуляторную батарею не стоит выбрасывать сразу. Она какое-то время может служить противовесом. Центр тяжести шуруповерта смещен и находится в районе рукоятки. При удалении гальванических элементов его место изменится, и работать с инструментом будет неудобно.
К проводам, идущим от клемм аккумулятора, нужно присоединить удлиненный кабель от зарядки ноутбука. Предварительно его необходимо пропустить через подготовленное отверстие в корпусе. Кабель можно припаять или сделать скрутку, заизолировав изолентой.
Когда все готово, необходимо все уложить в корпус и проверить полярность. После этого протестировать шуруповерт.
Блок питания для аккумуляторного шуруповерта 18 В на основе электронного трансформатора
Еще одно решение переделки аккумуляторного шуруповерта под сеть 220 в – это использование электронного трансформатора.
Материалы для сборки трансформаторного блока питания
Для этого нужны следующие детали:
Электронный трансформатор ТОШИБА на 105 Вт или Камелион на 200–250 Вт. Последний прибор дополнительно имеет защиту от короткого замыкания.
Ультрабыстрые диоды КД213 или КД 2999, КД 2997 на 10 А в количестве 4 шт.
Дроссель из компьютерного блока питания.
Электролитический конденсатор 2200 мФ на 25 В.
Пленочный конденсатор на 220 нФ на 25 В.
Нагрузочный резистор 1–2 кОм.
Порядок действий при сборке трансформаторного блока питания
Процесс начинается с доработки электронного трансформатора. На вторичную обмотку необходимо добавить 4 витка.
После этого можно собирать диодный мост. Сборка схемы выполняется навесным монтажом или все размещается на печатной плате.
Затем в цепь нужно установить дроссель. За ним впаивается конденсатор 2200 мФ на 25 В. Это оптимальная емкость прибора. Ни больше, ни меньше не нужно.
Параллельно с электролитом необходимо установить пленочный конденсатор.
Он нужен для того, чтобы остатки высокой частоты не повредили основной конденсатор, а проходили через пленочный.
На выходе нужно установить нагрузочный резистор. Он обеспечит одно и то же значение напряжения, вне зависимости от нагрузки, и предохранит выход конденсаторов из строя.
После этого в электронный трансформатор необходимо установить конденсатор для возможности запуска без нагрузки.
Первый раз нужно включать блок питания в сеть при помощи контрольной лампочки на 40 Вт. Это необходимо, чтобы исключить короткое замыкание, возникшее, возможно, при перемотке трансформатора или сборке. Если лампа не загорелась, значит, все выполнено правильно.
После этого контроль нужно снять и проверить блок под нагрузкой, подключив его к шуруповерту.
Получившийся блок можно разместить в корпусе аккумулятора инструмента.
Читатель, ознакомившись с информацией, изложенной в данной статье, может вернуть своему шуруповерту вторую жизнь. Для этого достаточно выбрать самый приемлемый способ переделки аккумуляторного инструмента под сеть напряжением 220 В.
Источник: pro-instrument.com
Выход есть – переделка шуруповерта в сетевой
Да, при этом теряется одно из преимуществ аккумуляторного инструмента – мобильность. Но для работ в помещениях с доступом к сети 220 вольт – это отличный выход. Тем более что вы даете новую жизнь сломанному инструменту.
Есть две концепции, как из аккумуляторного шуруповерта сделать сетевой:
Внешний блок питания. Идея не такая абсурдная, как может показаться. Даже крупный и тяжелый понижающий выпрямитель может просто стоять возле розетки. Вы одинаково привязаны к блоку питания, и к воткнутой сетевой вилке. А низковольтный шнур можно сделать любой длины;
ВАЖНО! Закон Ома гласит – при одинаковой мощности, уменьшая напряжение – повышаем силу тока!
Соответственно, питающий шнур на 12-19 вольт должен быть с большим сечением, нежели на 220 вольт.
Блок питания в корпусе от аккумулятора. Мобильность сохраняется, вы ограничены лишь длиной сетевого кабеля. Единственная проблема – как втиснуть достаточно мощный трансформатор в небольшой корпус.
Вопросы по поводу того, как работает магазинный компактный шуруповерт от сети – можно не задавать. Там изначально установлен мотор на 220 вольт. Снова вспоминаем закон Ома, и понимаем, что мощный электродвигатель на 220 вольт может быть компактным.
Популярное: Как отремонтировать своими руками шуруповерт: практические советы
2
Подготовительный этап
Сначала необходимо учесть размеры корпуса инструмента, чтобы новый элемент поместился внутрь. Сетевой блок можно разместить в корпусе самого шуруповёрта или в корпусе батареи в зависимости от конкретной модели. Габариты внешне определить сложно, поэтому желательно открыть его и изъять все внутренние компоненты. Если корпус склеен по швам, то необходимо ножом аккуратно разделить его. Чаще всего он крепится только на небольшие шурупы. Основные действия на предварительном этапе:
1. Внимательно изучаем размеры и ищем место для установки нового компонента.2. Находим маркировку с указанием напряжения питания (запоминаем его).
3. Вычисляем требуемую силу тока.
Последний пункт вызывает трудности, потому что производители обычно не пишут этот параметр. Для вычисления нужно мощность (полную электрическую нагрузку) в ваттах разделить на напряжение электрической цепи в вольтах. Вычисление можно сделать на глаз по ёмкости и времени заряда.
Создавая новый элемент, необходимо учесть размеры корпуса, чтобы он поместился внутрь
Если первое значение составляет 1,2 А/ч, а второе 2,5 часа, то сила тока (А) будет равна примерно среднему значению, т. е. около 1,9 А.
При некорректной оценке можно потратить много сил и времени на создание блока питания, но не получить желаемого результата.
Дальше понадобится узнать следующее:
размеры,минимальная требуемая сила тока,требуемое для работы напряжение для питания электродвигателя.
Большой популярностью пользуются импульсные сетевые блоки, потому что они легче и меньше трансформаторных. Нужно учитывать, что на дешёвых китайских моделях обычно пишут завышенные характеристики.
Старые блоки советского образца подходят для переделки, но у них большой вес и низкий КПД. Найти нужные компоненты можно в специализированных магазинах или на рынках с товарами для радиолюбителей. Просто сообщите продавцу требуемые технические параметры.
Модификации без стабилизаторов
Существует множество самодельных устройств без стабилизаторов. Проводимость у блоков данного типа составляет около 4,4 мк. Преобразователи в данном случае подвержены импульсным нагрузкам от сети 220 В. Также надо помнить, что устройства сильно перегружаются от волновых помех. Если рассматривать модификации на дипольных триггерах, то у них имеется только один переходник. Дополнительно стоит отметить, что фильтр устанавливается за преобразователем. Обкладка под него припаивается на выходе. Специалисты говорят о том, что тиристор можно использовать низкой проводимости. Однако сопротивление в цепи не должно опускаться ниже уровня 45 Ом.
Если рассматривать устройства на проводных конденсаторах, то для моделей подбираются конденсаторы на 3,3 пФ.
Устанавливаются они только с канальными фильтрами, а проводимость у блоков данного типа равняется примерно 50 Ом. Для того чтобы самостоятельно собрать устройства, используются контактные выпрямители на диодах. Коэффициент проводимости у них в среднем составляет 5,5 мк.
Источники:
- https://derevyannie-doma.com/tehnologii/blok-pitaniya-dlya-shurupoverta-12-18v-kak-sdelat-svoimi-rukami.html
- http://obinstrumente.ru/elektroinstrument/shurupovert/peredelka-shurupoverta-na-setevoe-pitanie.html
- http://obustroen.ru/instrumenty-i-oborudovanie/mehanizirovannye/dreli-i-perforatory/blok-pitaniya-dlya-shurupoverta-18v-svoimi-rukami.html
- http://fb.ru/article/264226/kak-sdelat-blok-pitaniya-dlya-shurupoverta-v-svoimi-rukami
инструкция по изготовлению, схема :: SYL.ru
Может ли мастер обойтись в строительстве без наличия такого незаменимого инструмента, как шуруповерт? Провести полноценную работу без применения такого инструмента не получится, ведь постоянно нужно что-то где-нибудь подкрутить или усилить.
Такая необходимость в хозяйстве шуруповерта объясняется его функциональностью и способностью существенно облегчить некоторые из этапов строительных и отделочных работ.
Вы можете не знать, какой шуруповерт лучше, но точно оцените все его возможности по достоинству, особенно те, кто раньше вкручивал шурупы при помощи отвертки. Но, как и любая техника, аккумуляторный шуруповерт со временем теряет свою былую эффективность и уже не работает с такой мощностью, как раньше. Как бы решить такую проблему в случае ее возникновения? Конечно, можно приобрести другой аккумулятор, но стоимость новой батареи «кусается», потому мастера предлагают альтернативу – сделать блок питания 12В для шуруповерта своими руками. Это отличный выход з ситуации и прекрасная возможность попробовать свои силы в радиотехнике.
Этапы предварительных работ: готовимся к конструированию
Перед тем как приступить к переделыванию аккумулятора, подберите другой сетевой блок, подходящий по габаритам, в дальнейшем его необходимо поместить в имеющийся корпус и закрепить.
Изнутри подготовленного устройства все убирают и замеряют внутреннее пространство, которое по сравнению с наружным содержимым отличается.
Что необходимо знать, приступая к конструированию
Изучите маркировку или конструкционные особенности, указанные на корпусе рабочего инструмента, и, исходя из этих показателей, определите необходимое для питания напряжение. В нашем случае будет достаточно собрать своими руками блок питания 12В для шуруповерта. Если требуемые показатели отличны от 12В, продолжайте искать взаимозаменяемый вариант. Выбрав аналог, произведите подсчет тока потребления шуруповерта, так как такой параметр производитель не указывает. Чтобы выяснить это, потребуется узнать мощность прибора.
Если времени на подбор приспособления у вас нет, а проведение вычислений занимает слишком много времени, возьмите любой попавшийся блок питания. Покупая его, помимо тока, спросите о емкости батареи. Для конструирования блока питания 12В для шуруповерта своими руками будет достаточно прибора емкостью 1,2А и зарядкой – 2,5.
Запомните, перед тем как искать подзарядку, определите такие необходимые параметры:
- Размеры блока.
- Минимальный ток.
- Необходимый уровень напряжения.
Процесс конструирования аккумуляторного блока для шуруповерта
Подобрав новое устройство и все необходимые для конструирования детали, можно приступать к работе. Сборка блока питания 12В для шуруповерта своими руками состоит из таких этапов:
- Подобрав оптимальный блок питания, проверьте его на предмет сходства с заявленными характеристиками, которые будут зависеть от того, какой шуруповерт. Лучше использовать в качестве основания для новой батареи блок от компьютера.
- Разберите шуруповерт и извлеките старый накопитель. Если корпус клееный, аккуратно постучите вдоль шва молотком или надсеките при помощи тонкого лезвия ножа. Так вы откроете коробку с наименьшими повреждениями.
- Отпаяйте шнур и выводы от вилки и отделите их от остальной конструкции.
- В месте, где раньше находился блок питания аккумулятора для шуруповерта, разместите прочее содержимое, вынутое из корпуса.

- Шнур электропитания выведите через проем в корпусе. Подключите его к блоку питания, припаяв на место.
- При помощи пайки объедините выход блока питания для компьютера с клеммами батареи. Не забудьте о соблюдении полярности.
- Подсоедините сконструированный аккумулятор к прибору и протестируйте его.
- Если габариты нового зарядного устройства превышают параметры прежнего аккумулятора, его можно встроить внутрь рукоятки шуруповерта.
- Чтобы ограничить поступление напряжения от сети к батарее параллельным питающим выходом, устанавливают диод с необходимой мощностью изнутри разрыва кабеля «+» между гнездом аккумулятора, в том числе выводом, но полюсом «-» в сторону движка.
Что дает такое обновление аккумулятора
Перевоплощение блока питания для компьютера в беспрерывно работающий от сети аккумулятор для шуруповерта обладает рядом достоинств, а именно:
- Нет необходимости беспокоиться о периодичной подзарядке устройства.
- Время простоя в период длительной работы сводится к минимуму.

- Крутящий момент получает неизменное значение благодаря обеспечению постоянным током.
- Подключение переделанного компьютерного блока питания для шуруповерта (12В) никак не сказывается на технических параметрах изделия, даже если прибор не поддавался эксплуатации на протяжении длительного периода времени.
Единственное качество, о котором упоминают как о недостатке – наличие электрической розетки вблизи места проведения работ. Такую проблему легко решить, подключив удлинитель.
Материалы и рабочие инструмента для модернизации шуруповерта
Переделка компьютерного блока питания для шуруповерта не отличается сложностью, более того такое занятие познавательно, особенно для новичков в области радиомеханики. Имея необходимые навыки и все составляющие, за недолгое время у вас будет трансформированный сетевой шуруповерт. Для проведения работ понадобится наличие:
- зарядного приспособления от шуруповерта;
- старого заводского аккумулятора;
- мягкого многожильного электрокабеля;
- паяльника и припоя;
- кислоты;
- изоляционной ленты;
- блока питания от компьютера (или другого).

Варианты трансформирования
Можно использовать различные варианты блоков питания для создания компактного аккумулятора для бесперебойной работы шуруповерта.
Батарея или блок питания от компьютерной техники
Устройство, поддерживающее заряд ПК или ноутбука, вполне сгодится для выполнения поставленной цели. Процесс внедрения блока питания в шуруповерт выглядит следующим образом:
- Корпус шуруповерта полностью разбирают.
- Убирают старый источник питания, а провода распаивают.
- Проводку нового блока подключают к проводке старого, питающей прошлый аккумулятор. При проведении такой операции важно соблюдать полярность!
- Включают шуруповерт и проверяют на предмет работоспособности. Если все провода подсоединены правильно, то машинка заработает.
- В корпусе устройства предусмотрено отверстие, куда легко помещается штекер с разъемом для подзарядки. Модернизировав шуруповерт таким способом, вы получаете усовершенствованное устройство, которое теперь в процессе работы еще и подзаряжается как ноутбук от сети в 220V.

- Новый источник питания монтируют внутрь шуруповерта, закрепляя его клеем.
- Остальные корпусные элементы возвращают на место и скручивают изделие, придавая ему первоначальный вид.
Вот и все! Теперь вы знаете, как из аккумуляторного шуруповерта сделать сетевой.
Автоаккумулятор как источник питания
Автомобильная батарея – отличный вариант для дистанционного подключения шуруповерта к сети. Чтобы реализовать идею, просто отсоедините зажимы от рабочего инструмента и запитайте к источнику питания.
Важно! Использование такого источника для длительной эксплуатации шуруповерта крайне не рекомендуется.
Использование сварочного инвертора для подпитки шуруповерта
Чтобы переделать старую конструкцию, подготовьте схему блока питания для шуруповерта 12В. Старую конструкцию в некоторой мере совершенствуют, добавляя вторичную катушку.
При сравнении с компьютерной батареей преимущество инвертора заметно сразу. Благодаря конструкционным особенностям, сразу удается определить необходимый уровень напряжения и силу тока на выходе.
Это идеальный метод для тех, кто живет радиотехникой.
Особенности сетевых шуруповертов
Можно трансформировать аппарат в сетевой прибор и по другой методике, основанной на производстве передвижной станции для подпитки шуруповерта. К агрегату подключают эластичный провод, к одному из концов которого прикреплена вилка. Хотя, чтобы эксплуатировать такую станцию, потребуется соорудить специальный блок питания или подключить готовый трансформатор с выпрямителем.
Важно! Не забудьте проследить, чтобы характеристики трансформатора совпадали с параметрами инструмента.
Если вы в этом деле новичок, то, скорее всего, выполнить трансформирование катушки своими руками вам будет сложно. Не обладая важными навыками, вы можете ошибиться с числом витков, подбором диаметра проволоки, потому лучше доверить такую работу специалисту или хотя бы человеку, разбирающемуся в теме.
90% техники продается с уже встроенным трансформатором. Все, что потребуется сделать – подобрать оптимальный вариант и сконструировать под него выпрямитель.
Чтобы выполнить пайку выпрямительного моста, применяют полупроводниковые диоды, подобранные строго по параметрам инструмента.
Советы по эксплуатации сетевого шуруповерта
Эксперты рекомендуют следовать определенным правилам всем, кто решился на реконструкцию шуруповерта и конструирование блока питания 12В для шуруповерта своими руками. Инструкция по модернизации инструмента включает такие советы:
- Сетевой шуруповерт можно эксплуатировать сколько угодно и не беспокоиться о том, что батарея разрядится. Однако такому инструменту необходим отдых. Потому делайте пятиминутные перерывы во избежание перегрева или перегрузки инструмента.
- Работая с шуруповертом, не забывайте крепить провод в области локтя. Так эксплуатировать прибор будет удобнее, а шнур не будет мешать при ввинчивании шурупов.
- Проводите систематическую очистку блока питания шуруповерта от скоплений пыли и грязевых отложений.
- Новый аккумулятор предусмотрен заземлением.
- Не применяйте для подключения к сети больше одного удлинителя.

- Такой прибор не рекомендуется для использования в высотных работах (от двух метров).
Придерживаясь вышеописанных рекомендаций, вы сможете эксплуатировать шуруповерт дольше и продлить его рабочее состояние, надолго отложив покупку нового инструмента.
Теперь вы знаете, какой блок питания нужен для шуруповерта 12В, и какие материалы использовать для того, чтобы сделать такую конструкцию самостоятельно в домашних условиях. Нет необходимости заменять старый шуруповерт на новый. Радикальное решение стоит принимать, только если агрегат полностью вышел из строя, а «сдохший» аккумулятор – не проблема для умельца. Достаточно лишь иметь понятие о радиотехнике и вооружиться паяльником. Тогда и справиться с поставленной задачей будет проще.
Сетевой блок питания для шуруповерта
Большой популярностью у любителей и профессионалов пользуются аккумуляторные шуруповерты – надежные, легкие и мощные. Но у них есть существенный недостаток – небольшая емкость аккумуляторной батареи, энергии которой хватает лишь на полчаса интенсивной работы.
Далее следует вынужденный перерыв на 3…4 часа для зарядки батареи. Решение этой проблемы – использование сетевого блока питания, ведь большинство работ выполняют в шаговой доступности от электросети.
Сетевой блок питания шуруповерта должен быть надежным, малогабаритным, легким и удобным для применения хранения и транспортировки. Дополнительное требование к блоку питания, обусловленное спецификой его применения, – падающая нагрузочная характеристика, предотвращающая повреждение электродвигателя шуруповерта во время перегрузки.
Рис. 1
Всем этим требованиям удовлетворяет предлагаемое устройство, схема которого показана на рис. 1 Основа блока питания – “электронный трансформатор” U1 с номинальной выходной мощностью 60 Вт, предназначенный для питания осветительных ламп напряжением 12 В Частота его выходного напряжения – несколько десятков килогерц Такой трансформатор можно приобрести в магазинах электротоваров.
Трансформатор T1 обеспечивает дополнительную гальваническую развязку от сети и тем самым повышает электробезопасность устройства Изменением числа витков его первичной обмотки (I) можно подбирать выходное напряжение блока.
Повышенная индуктивность рассеяния способствует формированию падающей нагрузочной характеристики Вторичная обмотка (II) с отводом от середины обеспечивает работу двухполупериодного выпрямителя на сборке из двух диодов Шотки VD1. Потери энергии на диодах в таком выпрямителе вдвое меньше, чем в мостовом. Оксидный конденсатор С1 сглаживает низкочастотные пульсации выпрямленного напряжения а керамический конденсатор С2 с малой собственной индуктивностью – высокочастотные чем облегчает работу конденсатора С1, учитывая, что двухполупе-риодный выпрямитель удваивает частоту импульсов поступающих с “электронного трансформатора” U1. Резистор R1 задает ток через свето-диод HL1, который сигнализирует о подаче напряжения на шуруповерт. Резисторы R2-R7 – минимальная нагрузка “электронного трансформатора” U1, существенно повышающая надежность его работы так как режим холостого хода для него опасен.
Сетевой блок питания размещен в корпусе резервного аккумуляторного блока питания, как показано на фото (рис.
2) В середине корпуса вертикально установлена алюминиевая пластина толщиной 3 мм Это шасси всего устройства, используемое как общий провод и теплоотвод диодной сборки VD1. Перед установкой теплоотводя-щую поверхность сборки VD1 смазывают пастой КПТ-8. Сборку закрепляют на пластине без изолирующей прокладки С одной стороны пластины установлены трансформаторы и выключатель питания SB1, с другой – остальные детали.
Трансформатор Т1 намотан на кольцевом магнитопроводе К28х16х9 из феррита М2000НМА. Для исключения замыкания витков скругляют острые грани магнитопровода мелкой наждачной бумагой. Затем его изолируют, для чего идеально подходит фторопластовая лента ФУМ. Для увеличения индуктивности рассеяния одна обмотка размещена напротив другой. Первичная обмотка состоит из 16 витков, намотанных в два провода ПЭЛ или ПЭВ-2 диаметром 0,8 мм. Вторичная обмотка намотана жгутом из четырех таких же проводов и содержит 12 витков. После намотки определяют начало и конец каждого провода жгута, затем провода объединяют в пары, каждую пару соединяют синфазно параллельно, в результате чего образуются половины вторичной обмотки.
Начало одной половины соединяют с концом другой, получая отвод вторичной обмотки.
Диодная сборка Шотки VD1 – любая с максимальным прямым током не менее 5 А и обратным напряжением не ниже 40 В, например, КД636 с любым буквенным индексом. В крайнем случае можно установить два обычных кремниевых диода КД213А или КД213Б. Конденсатор С1 – оксидный импортный, С2 – КМ-5а, КМ-56 или другой керамический.
Кнопка SB1 – микропереключатель МПЗ-1. Нежелательно использовать вместо него штатный выключатель шуруповерта как из соображений электробезопасности, так и в связи с тем, что у многих шуруповертов выключатель совмещен с регулятором оборотов электродвигателя. Контакты кнопки SB1 – нормально замкнутые. Толкатель кнопки SB1 выполнен из сгоревшего светодио-да. В днище корпуса предлагаемого устройства часть толкателя выступает наружу. Между толкателем и кнопкой SB1 установлена пружина.
С устройством работают так. Его размещают и фиксируют в корпусе шуруповерта вместо аккумуляторного блока питания.
Когда шуруповерт с прикрепленным сетевым блоком питания стоит на подставке или иной ровной поверхности толкатель вдавлен внутрь Усилие его нажатия через пружину передается на кнопку SB1, в результате чего она оказывается в нажатом состоянии, ее контакты разомкнуты блок питания отключен от сети.
Когда шуруповерт берут для выполнения работы, пружина отжимает толкатель кнопки SB1 его выпуклая часть выступает из днища корпуса. Кнопка переходит в ненажатое состояние ее контакты замыкаются и подключают блок питания к сети Шуруповерт готов к работе
Налаживание устройства заключается в отматывании витков первичной обмотки трансформатора Т1 до получения требуемого выходного напряжения 11 14 или 20 В соответственно для шупереходит в ненажатое состояние ее контакты замыкаются и подключают блок питания к сети Шуруповерт готов к работе
Налаживание устройства заключается в отматывании витков первичной обмотки трансформатора Т1 до получения требуемого выходного напряжения 11 14 или 20 В соответственно для шу-
руповерта с номинальным напряжением 9 6 12 или 18 В
Учитывая огромное число находящихся в эксплуатации шуруповертов автор надеется, что предлагаемый блок питания будет весьма востребован, к тому же он дешев и собран из доступных деталей.
Его может повторить даже начинающий радиолюбитель.
Автор: К. Мороз, г. Надым, ЯНАО
Схема блока питания 18 вольт для шуруповерта
| JLCPCB — это крупнейшая фабрика PCB прототипов в Китае. Для более чем 600000 заказчиков по всему миру мы делаем свыше 15000 онлайн заказов на прототипы и малые партии печатных плат каждый день! |
Anything in here will be replaced on browsers that support the canvas element
Блок питания для шуруповерта
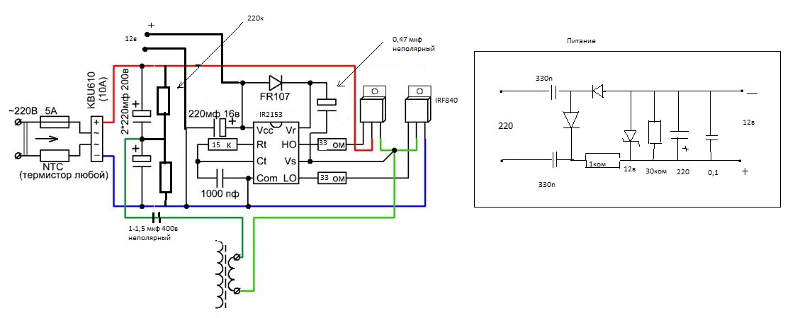
У многих завалялись старые шуруповерты с никель кадмиевыми аккумуляторами, выкидывать их жалко, а покупать новые аккумуляторы довольно дорогое удовольно дорого. Но в то же время, валяясь без дела они никакой пользы приносить не будут. Возникает идея перевести их на сетевое питание.
Ранее я собирал мощный источник питания для шуруповерта на основе электронного трансформатора, в этот раз я решил сделать блок питания на IR2153.
Это классическая полумостовая схема. Питание микросхемы
Силовые ключи в моем случае — это высоковольтные N-канальные полевые транзисторы 10N60, на 600 вольт 10 ампер.
Выходной выпрямитель однополярный со средней точкой, построен на диодной сборке на 45 вольт и 30 ампер, хватит с головой.
На выходе, после выпрямителя стоят пара конденсаторов на 35 вольт, большая емкость в принципе не нужна, но желательно взять их с низким внутренним сопротивлением.
Трансформатор можно взять готовый, от любого компьютерного блока питания, в ноем случае откопал такой
Можно использовать трансформаторы удлинненного типа, такие часто ставят в блоки АТХ450 ватт, перематывать их также не нужно, штатные обмотки позволят получить напряжение на выходе около 12-15 вольт.
В моем случае возникли проблемы так, как я забыл по вертикали отзеркалить трансформатор на шаблоне платы, а когда уже заметил, плата была вытравлена, а пол схемы собрана.
В случае использования трансформаторов таких же размеров от компьютерных бп и с учетом рабочей частоты микросхемы IR2153 первичная обмотка содержит около 40 витков проводом 0.8 мм, вториная обмотка мотается с расчетом 1 виток 3-3,5 вольта, в моем случае намотал 2 по 5 витков, выходное напряжение получилось около 17 вольт, но под нагрузкой будет немного меньше.
Диаметр провода обмотки 1,2мм, этого хватит чтоб получить на выходе приличный ток.
Расчеты можно сделать с помощью нашего мобильного приложения https://play.google.com/store/apps/details? >
Пример расчета импульсного трансформатора
Платку старался сделать максимально компактной, она без проблем должна влезть в корпус 18-и вольтового никель кадмиевого аккумулятора шуруповерта, но возможно придется платку легонько подточить.
Собранный блок питания может отдавать в нагрузку мощность около 200-250 ватт, а если использовать трансформатор удлиненного типа, с блока можно выкачивать гораздо больше.
Шуруповерт может потреблять от аккумулятора огромные токи 20-30 и даже 40 ампер, если патрон полностью остановить. Собранный блок питания защит не имеет и при жестких перегрузках может не выдержать. Настоятельно рекомендую трещетку на самом шуруповерте никогда не устанавливать в положение максимального усилия, это очень важно, трещетка и есть защита.
Условия охлаждения блока питания не ахти, транзисторы и диод необходимо обязательно установить на радиаторы, а в корпусе самого аккумулятора высверлить отверстия для воздушного охлаждения.
Для уменьшения габаритных размеров источника питания я исключил входные и выходные фильтры, так как нагрузкой у нас является двигатель шуруповерта, а не усилитель мощности или прочее чувствительное устройство.
Конденсаторы полумоста на 200 -250 вольт, емкость от 220 до 470мкФ, каждый конденсатор зашунтирован выравнивающим резистором, которые одновременно разряжают их после отключения блока от сети.
Такие конденсаторы также можно выдрать из компьютерных блоков питания.
Полевые транзисторы любые n-канальные с током от 7 Ампер на напряжение 500-600 вольт, старайтесь выбирать ключи с малой емкостью затвора и сопротивлением открытого канала, ими легче управлять и греться будут меньше.
Пленочный разделительный конденсатор с емкостью 1-1,5мкФ желательно взять с расчетным напряжением 400 вольт, на крайний случай 250В.
Выходной выпрямитель — это мощный сдвоенный диод шотки, такие можно найти в компьютерных блоках питания, обратное напряжение сборки 40-45 вольт, ток чем больше, тем лучше.
Знакомый попросил собрать внешний блок питания для шурупоповёрта. Вместе с шуруповёртом (рис.1) принес трансформатор питания от старого советского выжигателя-гравёра «Орнамент-1» (рис.2) – посмотреть, нельзя ли его использовать?
Сначала, конечно, разобрали аккумуляторный отсек, посмотрели на «банки» (рис.
3 и рис.4). Проверили зарядным устройством на работоспособность каждую «банку» несколькими циклами заряда-разряда – из 10 штук только 1 хорошая и 3 более-менее нормальные, а остальные совсем «сдохли». Значит, точно придётся делать внешний блок питания.
Чтобы собирать блок питания, надо знать какой ток потребляет шуруповёрт при работе. Подключив его к лабораторному источнику, узнаём, что двигатель начинает вращаться при 3,5 В, а при 5-6 В появляется приличная мощность на валу. Если нажать пусковую кнопку при подаче на него 12 В, срабатывает защита у блока питания – значит, ток потребления превышает 4 А (защита настроена на это значение). Если шуруповёрт запустить на низком напряжении, а потом его повысить до 12 В – работает нормально, ток потребления около 2 А, но в тот момент, когда вкручиваемый шуруп входит наполовину в доску, защита у блока питания опять срабатывает.
Чтобы посмотреть полную картину потребляемых токов, шуруповёрт подключили к автомобильному аккумулятору, поставив в разрыв плюсового провода резистор сопротивлением 0,1 Ом (рис.
Первый импульс слева – пусковой при включении. Видно, что максимальное значение достигает 1,8 В и это говорит о протекающем токе 18 А (I=U/R). Затем, по мере набора двигателем оборотов, ток падает до 2 А. В средине второй секунды головка шуруповёрта зажимается рукой до срабатывания «трещётки» — ток в это время возрастает примерно до 17 А, затем падает до 10-11 А. В конце 3-ей секунды пусковая кнопка отпущена. Получается, что для работы шуруповёрта требуется блок питания с возможностью отдавать мощность 200 Вт и ток до 20 А. Но, учитывая, что на аккумуляторном отсеке написано, что он на 1,3 А/ч (рис.7), то, скорее всего, всё не так плохо, как кажется на первый взгляд.
Вскрываем блок питания выжигателя, меряем выходные напряжения. Максимальное – около 8,2 В.
В выжигателе очень неудобно стоит предохранительная колодка, поэтому она была убрана, а предохранитель подпаян «напрямую» между одним из проводов 220 В и выводом помехоподавляющего конденсатора С1 (
Проверка работоспособности шурупововёрта показала, что всё работает нормально, трансформатор после получасового сверления и закручивания саморезов нагревается примерно до 50 градусов по Цельсию, диоды нагреваются до такой же температуры и в радиаторах не нуждаются. Шуруповёрт с таким блоком питания имеет меньшую мощность в сравнении с запиткой его от автомобильного аккумулятора, но это понятно – напряжение на конденсаторах не превышает 10,1 В, а во время увеличения нагрузки на валу ещё дополнительно уменьшается. Кстати, прилично «теряется» на питающем проводе длиной около 2 метров, даже применяя его сечением 1,77 кв.мм. Для проверки падения на проводе была собрана схема по рисунку 14, в ней контролировалось напряжение на конденсаторах и напряжение падения на одном проводнике питающего провода. Результаты в виде графиков при разных нагрузках показаны на рисунке 15. Здесь в левом канале – напряжение на конденсаторах, в правом – падение на «минусовом» проводе, идущем от выпрямительного моста к конденсаторам.
Видно, что во время остановки головки шуруповёрта рукой, напряжение питания просаживается до уровней ниже 5 В. На шнуре питания при этом падает примерно 2,5 В (2 раза по 1,25 В), ток носит импульсный характер и связан с работой выпрямительного моста (рис.16). Замена шнура питания на другой, с сечением около 3 кв.мм привела к повышению нагрева диодов и трансформатора, поэтому вернули назад старый провод.
Посмотрели ток в цепи между конденсаторами и самим шуруповёртом, собрав схему по
В конце замеров посмотрели ток через диодный мост, включив между ним и одним из выводов вторичной обмотки резистор 0,1 Ом.
График на рис.19 показывает, что при торможении двигателя ток достигает значения 20 А. На рис.20 – растянутый по времени участок с максимальными токами.
В результате, пока решили поработать с шуруповёртом с описанным блоком питания, если же будет “не хватать мощности”, то придётся искать более мощный трансформатор и ставить диоды на радиаторы или менять на другие.
И, конечно же, не стоит воспринимать этот текст как догму — абсолютно нет никаких препятствий для изготовления БП по любой другой схеме. Например, трансформатор можно заменить на ТС-180, ТСА-270, или можно попробовать запитать шуруповёрт от компьютерного импульсного БП, но, скорее всего, понадобится проверка возможности отдачи цепи +12 В тока 25-30 А.
Практически все шуруповёрты работают от аккумуляторов. Средняя ёмкость аккумулятора — 12 мАч. А для того, чтобы он всегда находился в рабочем состоянии, нужна постоянная подзарядка. Для этого необходимо зарядное устройство, характерное для каждого типа аккумуляторов.
Однако они сильно различаются по своим характеристикам.
В настоящее время выпускают модели на 12–18 В. Также стоит отметить, что производители используют разные компоненты для зарядных устройств различных моделей. Чтобы разобраться с этим, вы должны ознакомиться со стандартной схемой этих зарядных устройств.
Стандартная электросхема зарядного устройства
Основой стандартной схемы является микросхема трехканального типа. В этом варианте на микросхеме крепятся четыре транзистора, сильно отличающихся по ёмкости и высокочастотные конденсаторы (импульсные или переходные). Для стабилизации тока используются тиристоры или тетроды открытого типа. Проводимость тока регулируется дипольными фильтрами. Эта электрическая схема легко справляется с сетевыми перегрузками.
Принципиальная схема
Предназначение электроинструментов в первую очередь в том, чтобы сделать наш повседневный труд менее утомительным и рутинным. В домашнем быту незаменимым помощником в ремонте или разборке (сборке) мебели и прочих предметов домашнего обихода является шуруповёрт.
Автономное питание шуруповёрта делает его более мобильным и удобным в использовании. Зарядное устройство является источником питания для любого аккумуляторного электроинструмента, в том числе и шуруповёрта. Для примера познакомимся с устройством и принципиальной схемой.
Для принципиальных схем зарядных устройств шуруповёртов на 18 В используются транзисторы переходного типа несколько конденсаторов и тетрод с диодным мостом. Частотную стабилизацию осуществляет сеточный триггер. Проводимость тока зарядки на 18 В обычно составляет 5,4 мкА. Иногда, для улучшения проводимости, применяют хроматические резисторы. Ёмкость конденсаторов, в этом случае, не должна быть выше 15 пФ.
Конструкция аккумуляторного устройства для шуруповёрта
«Банки» аккумулятора заключены в корпус, который имеет четыре контакта, включая два силовых плюс и минус для разряда/заряда. Верхний управляющий контакт включён через термистор (термодатчик), который защищает аккумулятор от перегрева во время зарядки.
При сильном нагреве он ограничивает или отключает ток заряда. Сервисный контакт включается через резистор на 9 кОм, который выравнивает заряд всех элементов сложных зарядных станций, но они используются обычно для промышленных приборов.
Стандартные и индивидуальные характеристики зарядного устройства фирмы «Интерскол»
- Зарядные устройства марки «Интерскол» используют трансиверы с повышенной проводимостью. Их максимальная токовая нагрузка доходит до 6 А, а в новых моделях и выше. В стандартном зарядном устройстве шуруповёрта «Интерскол» используется двухканальная микросхема, конденсаторы на 3 пФ, импульсные транзисторы и тетроды открытого типа. Проводимость тока достигает 6 мкА, при средней энергоёмкости аккумулятора 12 мАч.
- Довольно часто российский производитель «Интерскол» использует схему зарядки аккумулятора с транзисторами типа IRLML 2230. В этом случае в зарядных устройствах на 18 В применяют микросхему трёхканального типа и конденсаторы с ёмкостью 2 пФ, которые хорошо переносят сетевые нагрузки.
Показатель проводимости при этом достигает 4 мкА. При выборе шуруповёрта нужно учитывать его мощность, которая влияет на его срок эксплуатации. Чем выше показатель мощности, тем дольше проработает инструмент.
Элементы блока питания
Аккумулятор является самой дорогостоящей частью шуруповёрта и составляет примерно 70% от всей стоимости инструмента. При выходе его из строя придётся тратиться на приобретение практически нового шуруповёрта. Но если есть определённые навыки и знания вы можете самостоятельно исправить поломку. Для этого нужны определённые знания об особенностях и строении аккумулятора или зарядного устройства.
Все элементы шуруповёрта, как правило, имеют стандартные характеристики и размеры. Их основным отличием является величина энергоёмкости, которая измеряется в А/ч (ампер/час). Ёмкость указывают на каждом элементе блока питания (их называют «банками»).
«Банки» бывают: литий — ионные, никель — кадмиевые и никель — металл — гидридные.
Напряжение первого вида — 3,6 В, другие имеют напряжение — 1,2 В.
Неисправность аккумулятора определяется мультиметром. Он определит, какая из «банок» вышла из строя.
Ремонт аккумулятора своими руками
Для ремонта аккумулятора шуруповёрта нужно знать его конструкцию и точно определить место поломки и саму неисправность. Если хотя бы один элемент выйдет из строя, вся цепь потеряет свою работоспособность. Наличие «донора», у которого все элементы в порядке или новые «банки» помогут решить эту проблему.
Мультиметр или лампа на 12 В подскажет, какой именно элемент неисправен. Для этого нужно поставить аккумулятор заряжаться до полной его зарядки. После чего разберите корпус и измерьте напряжение всех элементов цепи. Если напряжение «банок» ниже номинального, то нужно пометить их маркером. Затем соберите аккумулятор и дайте ему поработать до тех пор, пока его мощность заметно упадёт. После этого разберите снова и замерьте напряжение помеченных «банок».
Проседание напряжения на них должно быть наиболее заметным. Если разница составляет 0,5 В и выше, а элемент работает, то это говорит о его скором выходе из строя. Такие элементы необходимо заменить.
С помощью лампы на 12 В можно также определить неисправные элементы цепи. Для этого нужно полностью заряженный и разобранный аккумулятор подключить к контактам плюс и минус на лампу 12 В. Нагрузка, созданная лампой, будет разряжать аккумуляторную батарею. После чего замерьте участки цепи и определите неисправные звенья. Ремонт (восстановление или замену) можно произвести двумя способами.
- Неисправный элемент обрезается и паяльником припаивается новый. Это касается литий — ионных батарей. Так как восстановить их работу не представляется возможным.
- Никель — кадмиевые и никель — металл — гидридные элементы можно восстановить, если присутствует электролит, который потерял объём. Для этого их прошивают напряжением, а также усиленным током, что способствует устранению эффекта памяти и повышает ёмкость элемента.
Хотя полностью устранить дефект не получится. Возможно, спустя, некоторое время неисправность вернётся. Гораздо лучшим вариантом будет замена вышедших из строя элементов.
Замена необходимых элементов цепи
Для ремонта аккумулятора для шуруповёрта потребуется запасная аккумуляторная батарея, из которой, можно позаимствовать нужные детали или покупка новых элементов цепи. Новые «банки» должны соответствовать необходимым параметрам. Для их замены потребуется паяльник, олово, канифоль или флюс.
- Распаяйте соединения неисправных деталей и установите на их место новые. Не допускайте при этом их перегрева, который может привести к порче аккумулятора. Для этого постарайтесь выполнить быструю пайку без промедлений. В процессе пайки можете охлаждать её прикосновением руки, при отключённом напряжении.
- Выполняйте соединения родными пластинами (можно медными), иначе перегрев проводов может привести в работу необходимый термистор, который контролирует нагрев и отключает систему зарядки.
При подключении не забывайте соблюдать полярность. Минус предыдущего элемента при последовательном соединении присоединяется к плюсу следующего. - Выровняйте потенциал элементов цепи. Он различается практически на всех «банках». Для этого поставьте аккумулятор заряжаться на всю ночь, а потом на сутки оставьте для остывания. После чего, измерьте напряжение элементов. Показатели должны быть очень близки к номиналу.
- Вставьте аккумуляторную батарею в шуруповёрт и дайте на него максимальную нагрузку до полной разрядки. Сделайте два полных разрядных цикла. Результат даст полное представление об эффективности ремонтных работ.
Универсальный зарядник своими руками
Чтобы зарядить аккумуляторное устройство, можно сделать самодельную зарядку, питающуюся от USB-источника. Необходимые компоненты для этого: розетка, USB-зарядка, 10 амперный предохранитель, необходимые разъёмы, краска, изолента и скотч. Для этого нужно:
- Разобрать шуруповёрт на детали и отрезать верхний корпус от ручки ножом.

- Сделать отверстие для предохранителя сбоку от ручки. Соединить провод с предохранителем и вмонтировать в ручку агрегата.
- Зафиксировать предохранитель клеем или термопистолетом. Корпус обмотать скотчем и присоединить конструкцию к разъёму батареи. Провода монтируются вверху шуруповёрта. Инструмент собирается и обматывается изолентой. После чего корпус отшлифовывается, покрывается краской и полученное устройство заряжается.
Как видите, этот процесс не займёт много времени и не будет слишком разорителен для вашего семейного бюджета.
Сетевой блок питания шуруповерта – Блоки питания (импульсные) – Источники питания
Аккумуляторный шуруповерт – удобный и необходимый в хозяйстве инструмент. При эксплуатации «от случая к случаю», он может верой и правдой служить многие годы. К сожалению, через 2-3 года, даже при не очень интенсивной эксплуатации, аккумуляторы шуруповерта практически полностью теряют свою емкость.
Исправный инструмент, а пользоваться нельзя… Что делать?
Выбросить и купить новый. Самое разумное решение, если Вы эксплуатируете щуруповерт профессионально. А если он бывает нужен всего лишь несколько раз в году – починить забор, повесить полку и т.п. Рука не поднимается выбросить исправный аккумуляторный шуруповерт. Поиск в Интернете показал, что эта проблема волнует многих. Как же предлагают поступить в данной ситуации экономные россияне и жители братских республик.
Первое, самое очевидное решение – использовать внешний аккумулятор для питания шуруповерта. Старый автомобильный или герметичный свинцово-кислотный от ИБП. Но проблема в том, что шуруповерт даже на холостом ходу потребляет 1,5…3 А, а под полной нагрузкой потребляемый ток превышает 10 А. Придется использовать либо толстые, либо короткие соединительные провода. И то и другое неудобно. Разве что работать с аккумулятором в рюкзаке…
Второе решение – сетевой блок питания шуруповерта. Ведь в большинстве случаев работы ведутся в пределах досягаемости электрической розетки.
Несколько теряется мобильность, но зато щуруповерт постоянно готов к работе. В качестве блока питания можно использовать обычный трансформатор с выпрямителем. Просто, но тяжело и громоздко. Компьютерный блок питания легче, но проблема с проводами остается. Кроме того, стабилизированный блок питания при работе на коллекторный электродвигатель с резко меняющейся нагрузкой и искрящими щетками может вести себя непредсказуемо.
Самое разумное, на мой взгляд, смонтировать сетевой блок питания в аккумуляторном отсеке шуруповерта. Кабель питания в этом случае может быть небольшого сечения, гибкий и легкий. При необходимости можно использовать стандартный сетевой удлинитель. Сложность в том, что места в аккумуляторном отсеке очень мало. Тем не менее, задача вполне выполнима. Подобная конструкция описана в журнале «Радио» №7 за 2011г. – К. Мороз. Сетевой блок питания для шуруповерта. Эта статья растиражирована на многих сайтах, но практическая проверка описанной в ней конструкции показала, что электронный трансформатор для галогенных ламп, который предлагает использовать автор, – не лучшее, в данном случае решение.
Генератор с самовозбуждением на двух транзисторах хорошо работает на активную нагрузку, а вот искрящий коллектор и резко меняющаяся нагрузка – тяжелое испытание для него. В общем, после выгорания нескольких транзисторов я отказался от дальнейших экспериментов с электронным трансформатором.
Лучшее решение мне удалось найти, на форуме http://forum.easyelectronics.ru/viewtopic.php?f=17&t=1773. Его предлагаетДмитрий (dimm.electron) – под таким именем он зарегистрировался на форуме. Собранный по предложенной им схеме блок питания предназначен для установки в аккумуляторный отсек шуруповерта на 12 или 14 В, в котором находилось 10 или 12 никель-кадмиевых аккумуляторов. Схема блока показана на рисунке.
Учитывая, что это должна быть простая и дешевая конструкция «выходного дня» я слегка доработал авторский вариант. С целью экономии места исключил сетевой фильтр. Это конечно плохо, но учитывая, что пользоваться шуруповертом планирую не часто, и в основном вдали от радиоаппаратуры, вполне допустимо.
Не хватило места также и для резистора, ограничивающего зарядный ток конденсаторов в момент включения в сеть. Тоже не очень хорошо, но оправдания те же самые…
В схеме максимально использованы детали от старого компьютерного блока питания. Это выпрямительный мостик VD1, конденсаторы C1, C2, трансформатор T1 и диодная сборка VD4. Силовые транзисторы тоже можно использовать от компьютерного блока питания, но они должны быть обязательно полевыми. В моем блоке они оказались биполярными, пришлось приобрести рекомендованные автором IRF840.
Еще одно упрощение – использование обычного выпрямителя VD4 на диодах Шоттки, вместо предлагаемого автором «хитрого» синхронного выпрямителя. Замечу, что необходимо использовать диодную сборку именно из диодов с барьером Шоттки. Отличить ее от обычной можно, если измерить мультиметром в режиме прозвонки прямое падение напряжения на диодах. На диодах Шоттки падает не более 0,2 В, тогда как на обычных диодах около 0,6 В. Учитывая ограниченные размеры радиатора нагрев обычных диодов будет недопустимым.
Ну и, наконец, питание микросхемы DD1 осуществляется через обычный гасящий резистор R3. Автор использует для этого еще одну «хитрую» схему – питание берется с точки соединения транзисторов VT3, VT4 через гасящий конденсатор и дополнительный выпрямитель на диодах. Сложно в наладке – надо довольно точно подбирать емкость конденсатора, он должен быть высоковольтным и термостабильным. Есть вероятность сжечь DD1.
В процессе обсуждения на форуме родился еще один вариант схемы питания – с дополнительной обмотки трансформатора. Это самый лучший вариант, бесполезный нагрев элементов минимален. Но на трансформаторе нужна дополнительная изолированная обмотка на 20-30 В.
Трансформатор – это самый важный элемент схемы блока питания шуруповерта, от качества его изготовления на 90% будет зависеть Ваше мнение об умственных способностях автора разработки. Если использовать первое попавшееся ферритовое кольцо неизвестной марки, ничего хорошего не получится. Кроме магнитной проницаемости у феррита есть и другие параметры, которые очень важны в данном случае.
Необходимо использовать специально предназначенный для работы в сильных магнитных полях феррит, например от трансформаторов импульсных блоков питания компьютеров, телевизоров и др. аппаратуры мощностью не менее 200 Вт. Технология намотки тоже очень важна, автор подробно описывает, как должны быть расположены обмотки на сердечнике.
Я поступил проще – использовал готовый трансформатор от старого компьютерного блока питания. Он как раз подходит по всем параметрам. Лучше раскурочить старый блок мощностью 200-250 Вт, в нем высота трансформатора равна 35 мм – как раз помещается в аккумуляторном отсеке. Трансформаторы от более мощных блоков имеют большую высоту и не помещаются в моем корпусе.
Перед выпаиванием трансформатора нужно внимательно рассмотреть, как соединяются его обмотки и с каких выводов запитан выпрямитель +5 В. Тут возможны варианты, может потребоваться небольшая коррекция чертежа печатной платы блока питания шуруповерта. Обращаю внимание, что используется именно 5-и вольтовая обмотка, амплитуда напряжения на ней как раз около 12 В.
Другие обмотки не используются.
А вот намотать на такой трансформатор дополнительную обмотку или изменить число витков существующих, к сожалению не получится. Трансформатор залит эпоксидкой и при его разборке велика вероятность сломать сердечник.
В микросхеме IR2153D между выводами 1 и 4 установлен стабилитрон на 15,6 В, поэтому питание нужно подавать обязательно через токоограничивающий резистор. Показанный на схеме пунктиром диод VD5 необходим только при использовании IR2153 без индекса «D». Конденсаторы C1, C2 можно заменить одним – 100…150 МК, 400 В. При его приобретении определяющий параметр – высота, желательно не более 35 мм, иначе может не поместиться в корпус.
Резистор R3 составлен из 4-х последовательно включенных по 8,2К, 2 Вт. Его номинал желательно подобрать при наладке так, чтобы при минимально возможном напряжении в сети, напряжение на конденсаторе C4 не падало ниже 11 В. Для уменьшения бесполезного нагрева номинал этого резистора должен быть максимально возможным, если его уменьшить, просто увеличится ток через этот резистор и внутренний стабилитрон микросхемы.
Элементы R5, R6, VD2, VD3, VT2, VT4 защищают полевые транзисторы от пробоя в случае аварийных режимов работы. Номинал C9 увеличивать не следует, т.к. это увеличит и без того большой бросок тока при включении в сеть. Мостик VD1 должен выдерживать ток не менее 5 А при напряжении 400 В. VD4 – сборка из диодов Шоттки с допустимым током не менее 30А. VD1 и VD4 отлично подходят от компьютерного блока питания. Вентилятор на 12 В, его внешние размеры 40х40 или 50х50 мм. Элементы в корпусах для поверхностного монтажа типоразмеров 0805 или 1206. DD1 в DIP корпусе, обратите внимание на надежность изоляции на плате между выводами 5 и 6.
Чертеж печатной платы показан на рисунке, вид со стороны печатных проводников. Перед ее изготовлением нужно разобрать имеющийся аккумуляторный отсек шуруповерта и убедиться, что плата в него вписывается. Скорее всего потребуется небольшая коррекция, т.к. отсеки у разных производителей имеют небольшие конструктивные отличия.
Силовые транзисторы VT1, VT3 и диодная сборка VD4 монтируются на небольших алюминиевых пластинках. Их габариты – по месту. В корпусе необходимо просверлить вентиляционные отверстия. Вентилятор придется разместить снаружи корпуса – без него длительная работа не гарантируется. Естественной вентиляции в данном случае недостаточно. И не забудьте про предохранитель FU1.
При первом включении блок лучше запитать от источника питания 20-25 В с током 100…200 МА. При этом резистор R3 временно шунтируется другим, с номиналом 1К. Если все нормально, на выходе будет 0,6…1 В. Можно посмотреть форму и частоту импульсов на вторичной обмотке трансформатора. Там должны быть прямоугольные импульсы со скважностью 50% и частотой 50…100 КГц. Частота определяется номиналами R4, C5.
Если все нормально, убираем временно установленный резистор 1К, включаем последовательно с блоком питания шуруповерта лампу накаливания на 60…100 Вт и включаем все это в сеть. В момент включения лампа кратковременно вспыхнет и погаснет, на выходе должно установиться напряжение около 12 В. Если все работает, убираем лампу и проверяем работу блока под нагрузкой около 1 Ом. Наконец, выбрасываем аккумуляторы, устанавливаем блок питания в корпус и проверяем работу шуруповерта в разных режимах.
Если эта конструкция Вас заинтересовала, можете ознакомиться с вариантами схемы от автора и его рекомендациями по самостоятельному изготовлению трансформатора.
АРХИВ:Скачать
Как переделать аккумуляторный шуруповерт в сетевой в домашних условиях
Шуруповерты с автономным питанием от аккумуляторной батареи с напряжением 12В – очень востребованный инструмент на производственных линиях и на бытовом уровне. Его достоинством считается непривязанность к розеточной сети, работы по сверлению и креплению саморезов проводить очень удобно. Как недостаток можно отметить большую стоимость аккумуляторных батарей и относительно небольшой срок их службы – от 3-5 лет, при интенсивной работе может быть еще меньше. Поэтому многие задумываются, как сделать блок питания для шуруповерта своими руками. При покупке и замене батарей финансовые затраты могут быть от 50 до 80% от первоначальной стоимости нового шуруповерта. Учитывая свои финансовые возможности и потребности, многие потребители ищут более экономичный способ для продолжения эксплуатации старых шуруповертов. Один из таких способов – переделать его схему питания для розеточной сети с напряжением 220В.
Общий вид аккумуляторного шуруповерта
Как переделать аккумуляторный шуруповет в сетевой
Рассмотрим два наиболее доступных способа, как переделать шуруповерт с питанием 12В постоянного тока своими руками быстро и с минимальными финансовыми затратами:
- Использовать родное зарядное устройство шуруповерта;
- Использовать блок питания для шуруповерта от системного блока ПК.
Есть и другие способы переделки, но они требуют больше практических навыков и знаний в электротехнике, эти доступны даже дилетантам.
Использование зарядного устройства для шуруповерта
Это самый простой и не требующий финансовых затрат способ, если не считать затрат на электроэнергию и припой при пайке контактов.
Последовательность действий:
- Откручиваются винты крепления корпуса зарядного устройства, снимается верхняя крышка;
- К выходным контактам зарядного устройства припаиваются токопроводящие жилы шнура питания. Провода должны быть гибкие, многожильные, сечением не менее 2.5-4 мм2, чтобы выдержать токовые нагрузки в процессе эксплуатации, длина шнура – 3-4 м;
Подключения шнура питания к выходу зарядного устройства
- Можно припаять провода к выходящим клеммам зарядного устройства, к которым подключаются контакты аккумуляторного блока при установке его на зарядку. Этот способ имеет определенные сложности – клеммы сделаны из латунного сплава, и медные провода обычным припоем к ним не припаиваются;
- Требуется зачистить место пайки надфилем или наждачной бумагой до появления металла желтоватого цвета;
- Хорошо прогреть клемму, паяльником на 40-60 Вт, смазать специальной пастой (в магазинах радиодеталей продаются припои для пайки цветных металлов), тогда оловянный припой надежно сцепится с латунью;
Припой для латуни
- После того, как места пайки будут готовы, к ним можно припаять медные луженые концы проводов, с красной изоляцией на +, с синей или черной – на минус;
Всей этой процедуры можно избежать, если выпаять из платы клеммы и на их место к плате припаять провода. Вывести шнур питания с выхода зарядного устройства можно через отверстия в корпусе, где размещались контакты для зарядки, или проделать дополнительное отверстие, соизмеримое с диаметром шнура питания.
Некоторых смущает третий контакт на выходе зарядного устройства, использовать надо только два: «+12В» и «-12В». Полярности контактов указываются на корпусе или на плате, для надежности можно включить зарядное устройство в розетку и мультиметром проверить наличие на выходе напряжения 12 В постоянного тока и полярность контактов. Оставшийся контакт – для датчика автоматического управления, отключения и подключения зарядки, при достижении полного уровня зарядки аккумулятора датчик отключает зарядное устройство. В нашем случае эта функция не нужна, клемму можно оставить или откусить от платы. Если вы собираетесь данное зарядное устройство еще использовать по прямому назначению, то снимать клеммы не надо, провода припаивайте с нижней стороны платы к токопроводящим дорожкам.
- После припаивания проводов шнур выводится наружу, и корпус зарядного устройства закрывается. Противоположный конец шнура зачищается, медные проводники лудятся припоем.
Следующий этап работы – это подготовка входных контактов питания на самом шуруповерте:
- Снимаем аккумуляторный контейнер с ручки шуруповерта;
- Открываем его и извлекаем гальванические банки аккумулятора;
Удаление гальванических банок с аккумуляторного отсека
- В корпусе аккумуляторного контейнера просверливаем отверстие для шнура питания;
- Концы провода, приходящего с выхода зарядного устройства, припаиваем к контактам в аккумуляторном контейнере с внутренней стороны, соблюдая полярности;
- Клеммы на контейнере тоже из латунного сплава, поэтому при необходимости зачищайте и используйте припой для пайки латуни;
- Закрепите провод внутри контейнера к стенке корпуса, чтобы он не отрывался при натяжке. Это можно сделать гибкой пластиной из пластика, двумя винтами прикрутив ее к корпусу внутри отсека. Под пластиной проложить шнур питания, таким образом он будет надежно прижат с внутренней стороны;
Важно! Не используйте для крепления провода в зарядном устройстве и на шуруповерте металлические пластины в качестве хомутов или используйте между проводом и пластиной диэлектрическую прокладку (пластиковую, резиновую, картонную или другого изоляционного материала). В противном случае металлическая пластина может передавить шнур и прорезать изоляционный слой, что приведет к короткому замыканию.
- Аккумуляторный контейнер закрывается и устанавливается в ручку шуруповерта;
- Зарядное устройство включается в розетку, если все сделано правильно шуруповерт будет функционировать.
Надо отметить, что если полярности перепутаны, катастрофы не свершится, патрон шуруповерта будет вращаться против часовой стрелки, в сторону выкручивания. Но на каждом изделии есть реверсный переключатель, поэтому, чтобы не перепаивать контакты, достаточно переключить вращение в другую сторону. Соблюдать полярности рекомендуют для того, чтобы не вводить в заблуждение пользователей, и вращение осуществлялось в ту сторону, в которую показывают стрелки возле переключателя.
Использование блока питания от системного блока ПК
Такой способ применяют в том случае, если нет родного зарядного устройства шуруповерта, или оно неисправно и восстановлению не подлежит.
Рассматривается импульсный блок питания LC 300-ATX P4, на выходе которого три вида напряжения постоянного тока: +3.3В; +5В и +12В. 12 вольтовая линия выдерживает нагрузки до 15А, это мощность до 180Вт. Это не меньше, чем выдают аккумуляторные батареи, но, как показывает практика, вполне достаточно, чтобы закручивать саморезы в плотные породы дерева.
Блок питания LC 300-ATX P4
Последовательность операций при переделке:
- Снимается со старого системного блока ПК блок питания, для этого надо отсоединить все шины с разъемами, идущие от него к другим платам, откручивается его корпус;
Системный блок
- Вскрывается крышка металлического корпуса;
- Откусываются разъемы с проводами на расстоянии 15-20 см от платы;
Важно! Не перекусывайте провода, идущие от платы к вентилятору, – не будет охлаждения, и БП быстро выйдет из строя.
- На всех моделях бп этой серии цвета проводов распаиваются по стандартам, черный – корпус, желтые +12В, оранжевый + 3.3В, красный +5В;
- Зеленый провод включения блока питания заводим на корпус (черный провод) через выключатель;
Расключение проводов на плате LC 300-ATX P4
- Надо отметить, что импульсный БП работает эффективно, когда все его выходы под нагрузкой, поэтому на выход +5В можно припаять лампочку, черный и красный провода, даже автомобильную на 12 В. Она не будет ярко светиться, этого и не требуется, главное, чтобы цепь была под нагрузкой. Аналогично поступаем с линией 3.3В – припаиваем на лампу в 5-10В оранжевый и черный провод. Одну из этих ламп можно вывести на лицевую панель как индикатор, что БП включен, и питание подано;
Вывод провода от БП к шуруповерту
- На шуруповерт пускаем черный провод к минусу в аккумуляторном отсеке и желтый подключаем к плюсу. Удаление гальванических банок из аккумуляторного отсека и пайка проводов осуществляются по методике, описанной ранее;
Ввод линии 12В на аккумуляторный отсек
- Оставшиеся лишние провода можно откусить или для надежности пустить параллельно в одной линии;
- После подключения всех проводов включаем блок питания в сеть, если все сделано правильно, шуруповерт будет работать.
Надо отметить, что есть и другие способы собрать блоки питания на трансформаторе, выдающие полную мощность в 300-400Вт. В нашем случае рассматривались варианты, не требующие капиталовложений и больших знаний. В других случаях, когда делается блок питания для шуруповерта 18В своими руками, блок питания для шуруповерта 12В от ПК не подойдет. Можно определенными доработками повысить напряжение до 18 вольт, но это требует детального рассмотрения в отдельной статье, потребуются другие варианты, знания электротехники и практические навыки.
Видео
Оцените статью:Как сделать блок питания для шуруповерта 12 В своими руками: схема
Аккумуляторный шуруповерт – отличный электроинструмент, который может использоваться в полевых условиях и обеспечивать длительную автономную работу. Но по мере износа батареи мощность устройства значительно падает. Всегда можно купить новый элемент питания, однако цены на хорошие аккумуляторы сегодня совсем не радуют своей доступностью. Поэтому значительно лучше сделать блок питания для шуруповерта 12 В своими руками.
Читайте также: Как выбрать аккумуляторный перфоратор
Для этой цели можно использовать уже готовые блоки питания от компьютера или ноутбука. Неплохим выбором будут и энергосберегающие лампы, в корпусе которых размещаются так необходимые нам электронные компоненты. Начинать изготовление нового БП нужно с подготовительных работ.
Читайте также: Как выбрать и использовать динамометрическую отвертку
Готовим шуруповерт под установку блока питания на 12 В
Изготовленный собственноручно блок питания должен умещаться в корпусе шуруповерта. Можно, конечно, выполнить и навесной монтаж, однако в таком случае использование прибора станет значительно менее комфортным. Поэтому извлекаем аккумуляторы и контактные площадки из корпуса, после чего делаем замеры, чтобы не допустить ошибок.
Читайте также: Какие лучше биты выбрать для шуруповерта
Сторонний БП, который будет устанавливаться на шуруповерт, должен иметь напряжение на выходе ровно 12 В. Если это требование не соблюдается, не нужно рисковать и все же монтировать плату в инструмент. Такой подход приведет лишь к поломке электродвигателя.
Что понадобится для переделки шуруповерта
На подготовительном этапе рекомендуем заранее собрать все необходимые инструменты и принадлежности, чтобы в дальнейшем не отвлекаться от работы. Вам понадобятся:
- Мягкий многожильный кабель для подключения самодельного БП.
- Старый АКБ.
- Штатное зарядное устройство от шуруповерта.
- Изолента для защиты от короткого замыкания и поражения электротоком в местах соединения кабеля с контактами.
- Паяльник и оловянный припой для подключения провода к блоку питания.
- Кислота.
- Диод, который будет прекращать подачу напряжения на аккумулятор в случае его полной зарядки.
- Понижающий трансформатор, преобразующий переменный ток с напряжением 220 вольт в постоянный 12 В. Если используется энергосберегающая лампа или готовый блок питания от персонального компьютера, можно обойтись без трансформатора., так как он уже применяется в их конструкции.
В качестве дополнительной опции можно также использовать светодиод, который будет обеспечивать индикацию работы устройства.
Последовательность работ по изготовлению блока питания
Все работы по монтажу и установке самодельного блока питания должны выполняться в четко определенной последовательности:
- Демонтируем корпус инструмента и достаем из него накопитель. Чтобы снять крышку, потребуется слегка постучать молотком по детали. Но не переусердствуйте, чтобы не сломать ее, так как потом придется искать сломанный шуруповерт той же модели и извлекать накопитель из него.
- Отсоединяем кабель блока питания от сетевой вилки и самого устройства.
- Монтируем подготовленный БП на то место, где располагался блок питания для аккумуляторной батареи. Как уже говорилось выше, новая деталь должна соответствовать по размерам, так как иначе она просто не войдет.
- Через специальное отверстие в корпусе подводим к блоку питания шнур.
- Производим пайку, подключая кабель к устройству.
- Подсоединяем АКБ и проверяем работоспособность блока питания, одновременно производя измерения с помощью мультиметра.
- Устанавливаем диод, который будет в случае необходимости отсекать подачу напряжения на аккумуляторную батарею.
Если новый блок питания не подходит по размерам к посадочному месту, можно пойти другим путем. С помощью специального инструмента прорезаем отверстие в рукоятке шуруповерта и устанавливаем БП непосредственно в нее. Данную процедуру нужно проводить аккуратно, чтобы не сломать ручку.
Зачем делать блок питания своими руками
Изготовление блока питания и переделка шуруповерта для работы от сети переменного тока никак не повлияет на работу устройства, если вы правильно подобрали напряжение БП (12 вольт). В то же время несложная процедура обеспечит несколько неоспоримых преимуществ:
- Вам не придется постоянно думать о том, как зарядить аккумуляторную батарею. Ее постоянное подключение к блоку питания позволит поддерживать уровень заряда на требуемом уровне.
- Если требуется работать с шуруповертом несколько часов подряд, БП позволит свести простой к минимуму. Возможно, придется периодически отключать инструмент для его защиты от перегрева, но это уже совсем другая история.
- Стабильное напряжение на выходе позволит обеспечить неизменность крутящего момента, что немаловажно при профессиональном использовании шуруповерта.
С новым блоком питания условия работы с инструментом станут значительно комфортнее. Кроме того, вы сможете значительно быстрее справляться с решением самых сложных задач.
Сколько вольт должно подавать зарядное устройство для отвертки
Сколько вольт нужно для зарядки аккумулятора
Любой специалист скажет, что быстрая зарядка за 15-20 минут для автомобильного аккумулятора всегда полезнее, чем если через устройство пропущены сотни ампер. Также следует учитывать, что устройству необходим качественный источник напряжения, поэтому желательно, чтобы розетка была около 4 кВт. Этот показатель средний с учетом работоспособности памяти и не очень большой силы тока.На самом деле такой показатель может быть намного больше, особенно если речь идет о качественной памяти на 55 или 60 Ач.
Какой ток для зарядки автомобильного аккумулятора: 60, 70, 100 Ач
Большое количество аккумуляторных элементов уже давно пытаются зарядить асимметричным током, метод зарекомендовал себя как эффективный способ борьбы с сульфатацией, позволяющий восстановить утраченную емкость «старых» накопителей. Для зарядки нового аккумулятора у него нет особых преимуществ. Специалисты настоятельно рекомендуют использовать асимметрию напряжения в качестве профилактики возникновения сульфатирования пластин.Оптимально чередовать три-четыре заряда обычным способом и один с асимметрией тока.
С момента изобретения принципа кислотной батареи использовалось постоянное напряжение. После повсеместного распространения необслуживаемых аккумуляторов возникла серьезная проблема обеспечения их срока службы на заявленном производителем уровне. Использование технологий, разработанных для классического обслуживаемого автомобильного аккумулятора, быстро сделало новые приводы непригодными для использования. Для решения проблем за последнее десятилетие производители зарядных устройств предложили различные модификации основной версии:
Как зарядить автомобильный аккумулятор
При эксплуатации автомобиля с исправным электрооборудованием проблем, связанных с аккумулятором этого автомобиля, обычно не возникает.Конечно, если не оставлять потребителей электроэнергии на длительное время включенными при неработающем двигателе автомобиля. Но стоит пережечь предохранитель, защищающий цепь возбуждения генератора, и следующая попытка завести двигатель автомобиля не удастся. После этого перед владельцем автомобиля встанет ранее неактуальный вопрос: «как правильно зарядить аккумулятор?». Зарядное устройство позволяет правильно зарядить автомобильный аккумулятор в домашних условиях. Зарядить аккумулятор машины с помощью автоматического зарядного устройства проще всего и не требует контроля.
- С постоянной силой тока. Этот метод используется для выравнивания и принудительной зарядки.
- С постоянным напряжением. Он включает 2 подвида. Модифицированная зарядка (немного снижающая силу тока в начале зарядки) и постоянная подзарядка.
- Автомат (комбинированный). Происходит в 2 этапа. Первый заряжается постоянным током, равным 1/10 номинальной емкости. После достижения на АКБ напряжения 14,4-14,8 В заряд включается при постоянном напряжении, при этом ток заряда уменьшается за счет увеличения внутреннего сопротивления АКБ.Этот метод устраняет недостатки первых двух методов. Он поддерживает оптимальную скорость заряда, устраняя избыточное напряжение, ведущее к гидролизу и опасному газообразованию.
Рекомендуемая литература: Характеристика на одного родителя из детского сада, образец
Как зарядить аккумулятор мотоцикла на 12 В
Есть много способов значительно уменьшить емкость аккумулятора и сократить срок его службы. Например, регулярные перезарядки и разряд ниже критического уровня.Явным признаком неправильной эксплуатации аккумулятора является образование на нем белого налета. Это сульфат свинца, который, помимо описанных выше случаев, также может возникать при:
Главный вопрос, который задает практически каждый начинающий автомобилист. Можно ли зарядить аккумулятор автомобильным зарядным устройством? Ответ на этот вопрос довольно неоднозначен. С одной стороны, автомобильные зарядные устройства с регулятором тока позволяют это сделать. С другой стороны, начинающему мотоциклисту лучше не браться за такую подзарядку, так как процедура требует внимания и опыта.
Калькулятор времени зарядки автомобильного аккумулятора
Хотя часто используется так называемый принудительный заряд и беру другое соотношение. 10% мощности. То есть штатный аккумулятор легкового автомобиля на 55Ач заряжается током 2,75-5,5а, а для аккумулятора на 60Ач ток зарядки выставлен в диапазоне от 3А до 6А. Но вы должны знать, что чем меньше ток зарядки, тем глубже заряд, хотя на это уходит больше времени. Точно такая же ситуация и с подаваемым напряжением.Чем больше, тем быстрее, но оно не должно опускаться ниже 13,8 и превышать 14,5 В). Напряжение зарядки повышается до 16,0-16,5 В только при зарядке необслуживаемого аккумулятора.
Для зарядки требуется не только полностью разряженный аккумулятор (не рекомендуется поднимать этот вопрос), но и уже используемый аккумулятор. Только теперь время зарядки у них будет другое. Часто это от 8 до 12 часов. Наш онлайн-калькулятор поможет вам рассчитать, сколько вам нужно для зарядки автомобильного аккумулятора постоянным током.
Как зарядить автомобильный аккумулятор с помощью зарядного устройства
Какое напряжение и ток безвредно заряжают автомобильный аккумулятор
Мы решили написать эту статью, когда наткнулись на один из «сервисных центров» по зарядке аккумулятора.Зарядные устройства представляли собой трансформаторы с диодным мостом. Еще более разочаровывающими были советы в Интернете: «перед зарядкой открутите банки», «найдите зарядное устройство, питающее напряжение 16–16,5 В», «добейтесь хорошего газовыделения», «заряжайте в течение длительного времени малыми токами».
Рекомендуемая литература: Обязанности кассира продавца резюме для резюме
Аккумулятор разряженный ниже 8 Вольт заряжать практически бесполезно, скорее всего одна из банок в нем закорочена или перевернута. Обычное зарядное устройство не сможет полностью зарядить сильно разбалансированный аккумулятор: напряжение на токовых выходах не будет превышать 12.5-12,6 вольт. Вылечить (полностью зарядить) такие аккумуляторы могут только специалисты. Зарядку необходимо проводить отстающими слабыми банками по отдельности напряжением 2,4 вольта при токе 0,1 емкости всего аккумулятора в импульсном режиме.
Как зарядить аккумулятор
Всем известно, что номинальное напряжение одного элемента в свинцово-кислотной батарее составляет 2 Вольта (учтите, что на практике оно никогда не равно строго 2 В, но для простоты используется именно такое число). В повседневной жизни чаще всего используются батареи на 6 В (3 элемента) и 12 В (6 элементов).
Наиболее ярким примером буферного режима работы от батарей является ИБП (источник бесперебойного питания, он же ИБП). В ИБП аккумулятор постоянно заряжается и отдает энергию только тогда, когда в сети пропадает электричество, и как только оно появляется, аккумулятор сразу заряжается. Это самый щадящий режим работы, и именно в буферном режиме, как мы уже говорили, батареи работают дольше всего (например, наши батареи серии EverExceed ST, изготовленные с использованием технологии AGM нового поколения, имеют срок службы буферный режим при Т = 20 ° С.12 лет).
Как правильно зарядить автомобильный аккумулятор с помощью зарядного устройства
Напряжение на выводах при зарядке АКБ может достигать 16В. Во избежание возможного короткого замыкания отключите отрицательную клемму перед зарядкой аккумулятора. Почему именно отрицательный? Потому что подключается просто к бортовой сети и к корпусу. Отсоединив сначала положительную клемму, вы можете случайно прикоснуться к корпусу или металлическим частям двигателя гаечным ключом. Это чревато коротким замыканием.
Максимально допустимый ток зарядки аккумулятора составляет 10% от его емкости, то есть при емкости 60 ампер / час стоит пропускать ток не более 6 ампер. Оптимальным для зарядки аккумулятора считается ток от 2 до 3 А. Зарядить или перегреть аккумулятор таким током невозможно, и, кстати, эти неприятности могут значительно сократить срок службы аккумулятора.
Сколько вольт должен показывать заряженный автомобильный аккумулятор
Многим автовладельцам знакома ситуация, когда даже при небольшом морозе аккумулятор, отлично отработавший прошлой зимой, почти не раскручивает остывший двигатель.Часто проблемы с аккумуляторами начинают ощущаться уже при минусовых 5–10 ° С, поэтому лучше всего проверить состояние аккумулятора до наступления первых холодов, ведь аккумулятор – один из важных элементов электрооборудование автомобиля. Поэтому каждый владелец автомобиля должен знать, сколько вольт должен показывать аккумулятор при полном заряде.
УстройстваPulse невероятно компактны и имеют высокий уровень автоматизации по сравнению с трансформаторными устройствами. Зарядное устройство помимо прочего должно также выпрямлять и стабилизировать ток в сети, потому что мы заряжаем аккумулятор постоянным током, а бытовая сеть дает сдачу.Кроме того, качество зарядки аккумулятора сильно зависит от величины напряжения. Импульсное устройство предназначено именно для контроля этих показателей, и гораздо точнее, чем трансформаторные устройства.
05 августа 2018 toplawyer 624
Сколько вольт должно подавать зарядное устройство для отвертки
Зарядное устройство для отвертки. Как выбрать и можно ли самому сделать
Отвертка есть в каждой семье, где делают несложный ремонт. По крайней мере, для некоторых электроприборов требуется стационарное электричество или источник питания.Поскольку аккумуляторные отвертки очень модны, требуется дополнительное зарядное устройство.
Поставляется в комплекте с дрелью, ни один электроприбор не может выйти из строя. Чтобы вы не столкнулись с проблемой неработающего оборудования, изучим общее описание зарядных устройств для шуруповерта.
Типы зарядных устройств
Аналоговый со встроенным блоком питания
Их популярность оправдана невысокой ценой. Если дрель (шуруповерт) не предназначена для профессионального использования, продолжительность работы – не первый вопрос.Задача обычного зарядного устройства – получить постоянное напряжение при достаточной токовой нагрузке для зарядки аккумулятора.
Такая зарядка работает по принципу обычного стабилизатора. В качестве примера рассмотрим схему зарядного устройства для аккумулятора на 9-11 В. Тип батареи значения не имеет.
Такой блок питания (он же зарядное устройство) можно собрать самостоятельно. Пайка схемы – вариант на универсальной плате. Для отвода тепла микросхемы стабилизатора используется довольно медный радиатор площадью 20 см².
Входной трансформатор (Tr1) понижает переменное напряжение 220 вольт до значения 20 вольт. Мощность трансформатора рассчитывается по току, а не по напряжению на выходе зарядного устройства. Далее переменный ток выпрямляется с помощью диодного моста VD1. Обычно российские производители (особенно китайские) используют сборку диодов Шоттки.
После выпрямления ток будет пульсирующим, это вредно для производственной деятельности цепи.Пульсации сглаживаются фильтрующим электролитическим конденсатором (С1).
Роль стабилизатора выполняет микросхема КР142ЕН; на радиолюбительском сленге это «ролл». Чтобы получить напряжение 12 вольт, индекс микросхемы должен быть 8В. Управление собрано на транзисторе (VT2) без подстроечных резисторов.
Автоматики на подобных устройствах не предусмотрено, время зарядки аккумулятора определяет пользователь. Для управления зарядом световая цепь собрана на транзисторе (VT1), а не на диоде (VD2).При достижении напряжения заряда индикатор (светодиод HL1) гаснет.
СистемыAdvanced включают выключатель, отключающий напряжение в конце заряда, в виде электронного ключа.
В комплекте с отвертками эконом-класса (производства Поднебесной) зарядные устройства не являются чем-то необычным. Нетрудно, что процент неудач достаточно высок. У владельца есть шанс остаться с относительно новой неработающей отверткой. По приложенной схеме можно в домашних условиях собрать зарядное устройство для шуруповерта, которое прослужит дольше заводского.Замена трансформатора – это не стабилизатор, вы можете выбрать правильное значение для своего аккумулятора.
Аналоговый с внешним питанием
Сама схема зарядного устройства примитивна, с умением. В комплект входит сетевой блок питания, а не зарядное устройство, в корпусе держателя аккумуляторного модуля.
Блок питания глупо рассматривать, стандартная его схема – трансформатор, диодный мост, конденсаторный фильтр не выпрямитель. На выходе у вас 18 вольт для традиционных батарей на 14 вольт.
Отвертка зарядная. Ремонт зарядного устройства шуруповерта Интерскол 18 В. Сделай сам.
Ремонт зарядного устройства для шуруповерта Интерскол 18 В. Зарядка шуруповерта. Аккумулятор не заряжается
Как измерить ток заряда аккумулятора
Зарядка бесперебойного аккумулятора.
Плата контроля заряда занимает площадь спичечного коробка:
Вы, на таких сборках нет радиатора, может там резистор нагрузки большой емкости.Поэтому такие устройства часто приходят в негодность. Возникает вопрос: как зарядить шуруповерт без зарядного устройства?
Решение обычное для человека, умеющего держать паяльник на ладонях.
- Первое условие – наличие источника питания. Если «родной» блок исправен, достаточно собрать легкую схему управления. На что рассчитана конструкция выхода из строя всего комплекта. Используйте блок питания для ноутбука. На выходе требовалось 18 вольт.Мощности этого источника хватит на глаз любого комплекта батареек .
- Второе условие – это простое умение собирать электрические схемы. Детали самые доступные, есть возможность отказаться от старых радиоэлектронных изделий, в противном случае купить на радиорынке почти за копейки.
Принципиальная схема блока управления:
На входе стабилитрон 18 вольт. Схема управления на транзисторе КТ817, усиление обеспечивает мощный транзистор КТ818.Он должен быть оборудован радиатором. В зависимости от тока заряда с ним не может рассеяться до 10 Вт, поэтому потребуется радиатор площадью 30-40 см².
Именно экономия денег «на спичках» делает китайские зарядные устройства настолько ненадежными. Для точной настройки тока заряда необходим подстроечный резистор 1 кОм. Резистор 4,7 Ом на выходе схемы также должен рассеивать достаточно тепла. Мощность не менее 5 Вт. Об окончании заряда сигнализирует светодиодный индикатор, который гаснет.
Собранную схему легко разместить в штатном зарядном кейсе. Вынимать радиатор транзистора не обязательно, главное обеспечить циркуляцию воздуха внутри корпуса.
Экономия заключается в том, что блок питания от ноутбука до сих пор используется по прямому назначению.
Для бытовой отвертки это не страшно. Оставил заряжать на ночь перед началом работы. Достаточно собрать шкаф. Среднее время зарядки китайской аккумуляторной дрели – 3-5 часов.
Импульс
Переходим к тяжелому вооружению. Профессиональные отвертки используются интенсивно, и работать из-за разряженного аккумулятора недопустимо. Вопрос о цене мы опускаем, любое серьезное оборудование стоит дорого. Сверху обычно в комплекте две батарейки. Пока один на работе, второй на подзарядке.
Импульсный источник питания в комплекте с интеллектуальной схемой управления зарядом заряжает аккумулятор на 100% буквально за 1 час. Также можно собрать аналоговое зарядное устройство той же мощности.Но по весу и габаритам он будет сравним с отверткой.
Всех этих недостатков лишены импульсные зарядные устройства. Компактный размер, высокие токи заряда, продуманная защита. Проблема только в одном: сложность схемы и, как следствие, высокая цена. Однако собрать такое устройство возможно. Сохраните минимум 2 раза.
Предлагаем вариант для «продвинутых» никель-кадмиевых аккумуляторов с третьим сигнальным контактом.
Схема собрана на популярном контроллере MAX713.Предлагаемая реализация рассчитана на входное напряжение 25 вольт постоянного тока. Собрать такой источник питания несложно, поэтому его схему мы опускаем.
Зарядное устройство интеллектуальное. После проверки уровня напряжения запускается режим ускоренного разряда (для предотвращения эффекта памяти). Зарядка занимает 1-1,15 часа. Особенностью схемы является возможность выбора напряжения заряда и типа аккумуляторов. В описании на рисунке показано положение перемычек и номинал резистора R19 для изменения режимов.
При выходе из строя фирменной зарядки профессионального шуруповерта можно сэкономить на ремонте, собрав схему самостоятельно.
Блок питания для отвертки. Схема и порядок сборки
Многим знакома ситуация: шуруповерт живая-здоровая, а аккумулятор заказанный долгий срок службы. Есть много способов продлить срок службы батареи, но не всем нравится возиться с токсичными элементами.
Как пользоваться прибором
Ответ прост: подключите внешний блок питания.Если у вас типичный китайский аппарат с батареями на 14,4 вольт, можно использовать автомобильный аккумулятор (удобно для работы в гараже). А можно подобрать трансформатор с выходом 15-17 вольт, и собрать полноценный блок питания.
Комплект деталей самый недорогой. Выпрямитель (диодный мост) и термостат для защиты от перегрева. Остальные элементы имеют служебную задачу. Индикация входного и выходного напряжения. Стабилизатор не требуется. Электродвигатель вашей отвертки не так требователен, как аккумулятор.
Если у вашего шуруповерта полностью вышли из строя аккумуляторы, то вы можете переделать его на блок питания, как сделать такой блок питания смотрите в этом
Здесь вы можете скачать печатную плату в формате lay
Вот так выглядит переделка зарядного устройства.
Автомобильное зарядное устройство
Внимание! Схема этой памяти предназначена для быстрой зарядки аккумулятора в критических случаях, когда через 2-3 часа нужно срочно куда-то уехать. Не используйте его для повседневного использования, так как заряд идет постоянным напряжением, а это не лучший режим зарядки для вашего акума.При подзарядке электролит начинает «закипать», и в окружающем пространстве начинают выделяться токсичные пары.
Однажды холодной зимой
Вышел из дома, был сильный мороз!
Я сажусь в машину и вставляю ключ
Машина не к месту
Ведь акум сдох!
Знакомая ситуация, правда? 😉 Думаю, все автомобилисты попали в такую неприятную ситуацию. Выхода два: завести машину от заряженного акума соседской машины (если сосед не против), на жаргоне автомобилистов это звучит как «свет».Ну и выход второй – зарядить акум. Зарядные устройства стоят не очень дешево. Их цена начинается от 1000 руб. Если у вас есть карман по деньгам, то проблема решена. Когда я попал в такую ситуацию, когда машина не заводилась, я понял, что мне срочно нужно зарядное устройство. Но лишней тысячи рублей на покупку зарядного устройства у меня не было. Я нашел в интернете очень простую схему и решил самостоятельно собрать зарядное устройство. Я упростил схему трансформатора. Обмотки из второго столбца обозначены тире.
F1 и F2 – предохранители. F2 нужен для защиты от короткого замыкания на выходе схемы, а F1 используется для предотвращения перенапряжения в сети.
И вот что у меня получилось.
А теперь обо всем по порядку. Силовой трансформатор марки ТС-160 можно и ТС-180 вытащить из старых черно-белых телевизоров Рекорд, но я его не нашел и пошел в радиомагазин. Давайте посмотрим поближе.
Лепестки, на которые припаиваются выводы трансовых обмоток.
И вот, прямо в трансе, есть табличка на каких лепестках какое напряжение выходит. Это значит, что при подаче на лепестки № 1 и 8 подаем 220 Вольт, затем на лепестки № 3 и 6 получаем 33 Вольта, а максимальный ток на нагрузку составляет 0,33 А и так далее. Но нас больше всего интересуют обмотки № 13 и 14. На них мы можем получить 6,55 Вольт и максимальный ток 7,5 Ампер.
Как проверить диоды на работоспособность, думаю все помнят, кто не помнит.Здесь.
Немного теории. Полностью засаженный акум имеет низкое напряжение. По мере зарядки напряжение тает все больше и больше. Поэтому по закону Ома сила тока в цепи в самом начале зарядки будет очень большой, а потом все меньше и меньше. А так как диоды включены в схему, то через них в самом начале зарядки будет проходить большая сила тока. Согласно закону Джоуля-Ленца диоды нагреваются. Поэтому, чтобы не обжечься, нужно отводить от них тепло и рассеивать в окружающем пространстве.Для этого нам понадобятся радиаторы. В качестве радиатора я демонизировал неработающий компьютерный блок питания и использовал его жестяной корпус.
Не забудьте подключить амперметр последовательно к нагрузке. У меня амперметр без шунта, поэтому я делю все показания на 10.
Зачем нужен амперметр? Чтобы узнать, заряжен наш акум или нет. Когда акум полностью разряжается, он начинает кушать (думаю, слово «кушать» здесь неуместно) ток. Кушает примерно 4-5 ампер. По мере зарядки ест все меньше и меньше тока.Поэтому когда стрелка устройства показывает 1 Ампер (в моем случае по шкале 10), то акум можно считать заряженным. Все гениально и просто :-).
Достаем от зарядного устройства два крючка для терминалов акум, в нашем радиомагазине они стоят 6 рублей за штуку, но советую брать более качественно, так как они быстро ломаются. При зарядке не перепутайте полярность. Лучше как-нибудь разметить крючки или взять разные цвета.
Если все правильно собрано, то на крючках мы должны увидеть такую форму волны (по идее, вершины должны быть сглажены, так как они синусоиды), но если вы не предъявите что-то нашему провайдеру электричества))).Впервые вы видите что-то подобное? Беги сюда!
Импульсы постоянного напряжения заряда акума лучше чистого постоянного тока. А как получить чистую постоянную из переменного напряжения рассказано в статье Как получить постоянное напряжение из переменного напряжения.
Ниже на фото акум почти уже заряжен. Измеряем его текущее потребление. 1,43 Ампер.
Оставим еще немного для зарядки
Не поленитесь доработать свой прибор предохранителями.Номиналы предохранителей на схеме. Так как этот вид транса считается силовым, при замыкании вторичной обмотки, которую мы привели для зарядки акума, сила тока будет бешенной и произойдет так называемое Короткое замыкание. Ваша изоляция и даже провода начнут плавиться одним махом, что может привести к печальным последствиям. Не проверяйте наличие искрового напряжения на крючках зарядного устройства. По возможности не оставляйте это устройство без присмотра. Ну да, дешево и сердито ;-). Вы можете доработать это зарядное устройство при большом желании.Поставил защиту от короткого замыкания, самоотключение при полной зарядке акума и т.д. По стоимости такой зефир получился 300 рублей и 5 часов свободного времени на сборку. Но теперь даже в самый сильный мороз смело можно получить машинку с полностью заряженным акумом.
Тем, кому интересна теория зарядных устройств (зарядных устройств), а также схема нормального зарядного устройства, то в обязательном порядке скачайте эту книгу по этой ссылке. Его можно назвать зарядным библейским.
Правильно зарядите автомобильный аккумулятор
У многих автомобилистов проблемы с аккумулятором чаще всего возникают зимой (из-за соответствующих условий эксплуатации).
В качестве примера решим наиболее частую из этих проблем и попробуем зарядить автомобильный аккумулятор.
Автомобильный аккумулятор необходимо заряжать от источника постоянного тока (можно использовать любые выпрямители с регулировкой напряжения). В это время нужно учесть, что зарядное устройство для 12-вольтового аккумулятора должно выдавать напряжение около 16 вольт (иначе зарядить его на полную мощность не получится).
Способы начисления
Во время работы используйте один из следующих способов зарядки аккумулятора:
- Заряд постоянным напряжением;
- Заряд постоянным током.
Эти два метода эквивалентны с точки зрения их влияния на срок службы батареи. При выборе зарядного устройства рекомендуется учитывать информацию, которая написана ниже.
Постоянный ток заряда
Недостатком данного варианта зарядки является необходимость постоянного контроля силы тока и регулировки зарядного устройства.
- Аккумулятор должен заряжаться при постоянном значении тока, равном 0,1 x C20 (если аккумулятор 60 А / ч, то ток равен 6 А.).
- Чтобы поддерживать постоянный ток в течение всего процесса зарядки, необходимо иметь устройство управления.
Аккумулятор считается полностью заряженным, если напряжение и сила тока при зарядке не меняются в течение нескольких часов (этот момент для современных аккумуляторов наступает при напряжении 16,2-16,3 вольт и зависит от чистоты электролита и состава из которых сделана решетка сплава).
Заряд постоянного напряжения
Уровень заряда автомобильного аккумулятора при использовании этого метода напрямую зависит от уровня зарядного напряжения, которое подает зарядное устройство.Например, при использовании напряжения 14 вольт за 24 часа аккумулятор будет заряжаться на 70-85%, при использовании напряжения 15 вольт. На 85-90% и только при напряжении 16,2-16,3 вольта аккумулятор будет полностью заряжен.
То есть, если ваше зарядное устройство выдает напряжение 14,3-14,4 вольт, то для полной зарядки аккумулятора потребуется больше суток.
Зарядка аккумулятора в автомобиле
При управлении автомобилем аккумулятор находится под постоянным напряжением. Производители автомобилей устанавливают напряжение зарядки в пределах 14.1 ± 0,2 вольт. С понижением температуры эффективность такого заряда значительно снижается, потому что внутреннее сопротивление аккумулятора увеличивается. Из-за этого аккумулятор после полной разрядки не всегда может полностью восстановить свою емкость.
Заряд аккумулятора зимой обычно 70-75%. Поэтому рекомендуется при низких температурах заряжать аккумулятор зарядным устройством и проводить ее не реже одного раза в месяц.
Плотность электролита в полностью заряженной батарее равна 1.28 г / см3. (по мере разряда батареи плотность уменьшается). Проверку плотности электролита нужно производить на всех берегах батареи и, если она одинаковая, это означает отсутствие внутренних цепей.
В том случае, если во время измерения плотность электролита ниже 1,24 г / см3, а напряжение холостого хода меньше 12,6 вольт, то следует зарядить автомобильный аккумулятор до полной емкости и проверить напряжение, которое выдает генератор ( это должно быть примерно 14-14.2 вольта).
Описание характеристик и возможностей динамометрической отвертки постоянного тока Описание характеристик и возможностей динамометрической отвертки постоянного токаВОПРОСЫ ИЛИ НУЖНА ПОМОЩЬ? Звоните 1-866-863-2302
Home »Динамометрическая отвертка постоянного тока Характеристики
EA Отвертка Push to Start
Ключевыми особенностями динамометрической отвертки постоянного токаPush to Start являются легкий корпус и эргономичный дизайн, обеспечивающий комфорт оператора. Отвертки серии EA Push to Start представляют собой электрические отвертки постоянного тока с внешним источником питания.Источники питания подключаются к источнику 112 В или 220 В и преобразуются в постоянный ток 20 или 30 В в зависимости от отвертки. Отвертки серии EA Push to Start поставляются с защитным кожухом от электростатического разряда (ESD). Защита от электростатического разряда необходима при работе с чувствительными электронными деталями, такими как печатные платы.
Все отвертки серии EA Push to Start имеют полностью автоматическую муфту отключения, которая полностью останавливает отвертку от вращения при достижении заданного крутящего момента. В этот момент мотор отвертки отключается.Это гарантирует, что крепежный элемент не будет поврежден отверткой.
Оператор включает отвертку, слегка нажимая на отвертку. Отвертки серии EA Push to Start полностью автоматизированы, они включаются с небольшим усилием на насадку отвертки и выключаются при достижении установленного крутящего момента. Настройка крутящего момента осуществляется путем регулировки бесступенчатого регулятора крутящего момента на кончике отвертки. Внешние чехлы для щеток упрощают замену щеток. Все отвертки поставляются с годовой гарантией на детали и 30-дневным испытательным сроком.
EA Отвертка с рычажным пуском
Серия EA Lever – это легкая отвертка с эргономичным дизайном, обеспечивающим комфорт оператора. Отвертки серии EA Lever – это электрические отвертки постоянного тока с внешним источником питания. Источники питания подключаются к источнику 112 В или 220 В и преобразуются в постоянный ток 20 или 30 В в зависимости от отвертки. Отвертки серии EA Lever поставляются с защитным кожухом от электростатического разряда (ESD). Защита от электростатического разряда необходима при работе с чувствительными электронными деталями, такими как печатные платы.
Динамометрическая отверткаDC Lever Start включает полностью автоматическую муфту отключения, которая полностью останавливает вращение насадки отвертки при достижении заданного крутящего момента. В этот момент мотор отвертки отключается. Это гарантирует, что крепежный элемент не будет поврежден отверткой.
Оператор включает отвертку, слегка нажимая на спусковой рычаг. Серия EA Lever включается с небольшим усилием на рычаге отвертки и выключается при достижении установленного крутящего момента.Настройка крутящего момента осуществляется путем регулировки бесступенчатого регулятора крутящего момента на кончике отвертки. Внешние чехлы для щеток упрощают замену щеток. Все отвертки поставляются с годовой гарантией на детали и 30-дневным испытательным сроком.
EA Бесщеточная отвертка
Отвертки EA Brushless Lever имеют легкий вес и обладают эргономичным дизайном, обеспечивающим комфорт оператора. Эти отвертки представляют собой электрические отвертки постоянного тока с внешним источником питания.Блоки питания подключаются к источнику 112 В или 220 В и преобразуются в постоянный ток 12 В, необходимый для отверток. Бесколлекторные отвертки EA поставляются с защитным кожухом от электростатического разряда (ESD). Защита от электростатического разряда необходима при работе с чувствительными электронными деталями, такими как печатные платы.
Все отвертки серии EA Lever имеют полностью автоматическую муфту отключения, которая полностью останавливает вращение насадки отвертки при достижении заданного крутящего момента. В этот момент мотор отвертки отключается.Это гарантирует, что крепежный элемент не будет поврежден отверткой.
Оператор включает отвертку, слегка надавливая на рычаг отвертки. Он автоматически выключается при достижении установленного крутящего момента. Настройка крутящего момента осуществляется путем регулировки бесступенчатого регулятора крутящего момента на кончике отвертки. Все отвертки поставляются с годовой гарантией на детали и 30-дневным периодом оценки
.Динамометрическая отвертка серии EA Brushless включает в себя следующие характеристики:
- Защитная крышка для предотвращения изменения настроек крутящего момента на сборочной линии.
- Эргономичная ручка из термопластичного эластомера для комфортного ощущения благодаря нескользящей конструкции Top Wave.
- Система быстрой смены битов позволяет легко заменять биты.
- Легкодоступная конструкция кнопок прямого и обратного хода.
- Дополнительная цветовая система крутящего момента, которая позволяет пользователям сборочной линии видеть видимый идентификатор крутящего момента.
- Подвесное кольцо, позволяющее подвешивать этот инструмент к пружинному противовесу над местом работы
- Все отвертки снабжены источником питания.
Лучшая аккумуляторная отвертка для дома или мастерской
Фото: amazon.com
Независимо от того, работаете ли вы на велосипеде, заменяете розетки на кухне, вставляете батарейки в пульт дистанционного управления вашего ребенка или выполняете другой проект своими руками, беспроводная отвертка может прийти удобен, чтобы быстро и эффективно затягивать и выкручивать винты. Подумайте о аккумуляторной отвертке как о менее мощной альтернативе сетевой или аккумуляторной дрели – у нее нет мощности для обработки большого количества плотного материала, но она может быть хорошим вариантом для легких и средних работ.
Хотя дрели могут быть немного громоздкими, тонкая аккумуляторная отвертка поможет вам в труднодоступных местах. А поскольку он работает быстрее, чем его предшественник с ручным управлением, аккумуляторная отвертка поможет сохранить ваш проект в нужном русле. Это также снизит утомляемость и принесет пользу любому, у кого есть проблемы с подвижностью запястья или кисти – в конце концов, крутить запястье вперед и назад с помощью обычной отвертки может быть настоящей болью. Кроме того, с ручной отверткой ваша рука может попасть в поле вашего зрения, что затрудняет просмотр того, что вы делаете, и потенциально может привести к соскальзыванию застежек – не проблема для беспроводной модели.Наконец, поскольку они легкие и не требуют розетки для подключения, они идеально портативны, и их можно носить с собой куда угодно.
Если вы ищете лучший аккумуляторный шуруповерт, читайте дальше, чтобы узнать о функциях, которые нужно искать, и узнать, почему эти рекомендации заслуживают внимания.
- НАИЛУЧШИЙ В ЦЕЛОМ: Комплект аккумуляторной отвертки DEWALT 8V MAX
- RUNNER UP: Milwaukee 2401-22 M12 12-вольтовая аккумуляторная отвертка
- НАИЛУЧШИЙ НАЗНАЧЕНИЕ ДЛЯ КУСАЧКИ
- НАИЛУЧШИЙ НАЗНАЧЕНИЕ ДЛЯ ШУКОВИНЫ
- НАИЛУЧШИЙ КОМПАКТНЫЙ: WORX WX255L SD Полуавтоматический силовой винт
- НАИЛУЧШИЙ ТЯЖЕЛЫЙ: Bosch PS21-2A, макс. 12 В, карманный отвертка
- НАИЛУЧШИЕ ХАРАКТЕРИСТИКИ БЕЗОПАСНОСТИ: SKIL 4V Аккумуляторная отвертка с датчиком цепи
- Аккумуляторные отвертки минимизируют усталость при заворачивании нескольких крепежных элементов.
- Вы можете лучше видеть деталь, используя аккумуляторные отвертки.
- Одна отвертка может заменить полный ящик, что упрощает перенос на стройплощадку.
- Просверлить пилотные отверстия для заворачивания шурупов в плотные материалы.
- Капля мыла на резьбе может позволить вам в крайнем случае вбить винт в плотный материал.
- Используйте-дюймовый патрон, чтобы ослабить или затянуть-дюймовые винты с шестигранной головкой.
- Выберите правильную коронку и поместите ее в патрон.
- Отрегулируйте направление, в котором вы хотите заворачивать винт (затягивать или ослаблять), с помощью переключателя на отвертке.
- Полностью установите биту в головку винта.
- Удерживая нажатой застежку, нажмите на спусковой крючок.
- Не закорачивайте клеммы конденсатора фильтра отверткой.Это может быть опасно.
- Вставьте 100-ваттную лампочку в розетку с оголенными выводами.
- Подсоедините по одному выводу к каждой клемме конденсатора, лампочка должна загореться.
- Когда лампочка погаснет, конденсатор пустой.
- В качестве альтернативы, вы можете замкнуть клеммы конденсатора на несколько секунд с помощью резистора большой мощности, что-то вроде 2,2 кОм, 10 Вт будет работать.
- Атрибуты
- Документы
- {{спецификация.nameDisplay}}
- Атрибуты
- Документы
- Информация о ценах
- Питание 12 В
- Светодиодное управление
- Маленький и компактный
- Активация движения
- Компактный и легкий
- Зарядка в течение 1 часа
- Цельнометаллический корпус редуктора
- Мощный аккумулятор
- 5-летняя гарантия
- Маленькая и удобная
- Usb-зарядка
- Детектор провода под напряжением
- Автоматическая остановка муфты
- Поставляется в пластиковом футляре
- Ручка с мягким захватом
- Поставляется с держателем винта
- Выбор нескольких отверток
- Встроенный аккумулятор
- Загрузка одной рукой
- Быстрая зарядка за 1 час
- Активация движения
- Соотношение цена / качество
- Трехпозиционная ручка
- Удобно
- Яркий светодиодный свет
- Отличное соотношение цены и качества
- Включает набор принадлежностей
- Контроль повышающей передачи
- Превосходный крутящий момент
- Маленький и компактный
Фото: amazon.com
Что следует учитывать при выборе лучшей аккумуляторной отверткиЕсли вы не знакомы с аккумуляторными отвертками, помните об этих соображениях при совершении покупок, чтобы выбрать модель, которая лучше всего соответствует вашим потребностям.
Скорость и крутящий моментЧем больше мощность у вашей аккумуляторной отвертки, тем быстрее она может вращаться. Хотя аккумуляторным шуруповертам не требуется столько мощности, сколько может иметь дрель или ударный шуруповерт, им все же нужно достаточно энергии для выполнения работы.Если вы покупаете прямую отвертку, выберите одну со скоростью от 300 до 500 об / мин – идеальную для быстрого ослабления или затягивания винта, не требующего слишком быстрой обработки. В моделях с пистолетной рукояткой легче контролировать скорость более 1000 об / мин.
Чем больше крутящий момент у отвертки, тем плотнее материал, в который она может вбить крепежный элемент. Сверхмощные шуруповерты имеют увеличенный крутящий момент и могут подойти для ввинчивания нескольких шурупов для гипсокартона в деревянные шпильки, но имейте в виду, что это быстро разряжает аккумулятор.
МаневренностьАккумуляторная отвертка может достать винты и манипулировать ими в небольших или неудобных местах намного лучше, чем ручной инструмент. Если вы можете надеть отвертку на застежку, эти отвертки помогут сделать все остальное.
Лучшая аккумуляторная отвертка, которая поместится в таких тесных местах, будет очень маневренной. Тонкая и компактная конструкция помогает, и многие модели также имеют вращающиеся рукоятки, которые меняются с прямой на пистолетную, как на дрелях и шуруповертах.Кроме того, благодаря меньшему размеру батареи аккумуляторные отвертки легче вставлять между досками и в других случаях с малым зазором, например, за раковинами для сантехнических работ.
Источник питанияМногие аккумуляторные отвертки поставляются с перезаряжаемыми батареями, напряжение которых обычно составляет от 4 до 8 вольт. Поскольку аккумуляторная отвертка требует гораздо меньше скорости и мощности, чем дрель, этого более низкого напряжения вполне достаточно. Преимущество меньшего по размеру аккумулятора с более низким напряжением заключается в том, что он помещается в более узких местах, чем полноразмерные варианты, и делает отвертку максимально легкой, но при этом остается заряжаемой.
В некоторых нижних отвертках используются сменные батарейки. Эти модели менее удобны, не говоря уже о том, что они дороги при частой замене батарей. У них обычно меньше мощности и меньше крутящий момент.
Срок службы батареиЕсли у вас в руках большой проект, вам понадобится аккумуляторная отвертка, чтобы довести дело до конца. К счастью, срок службы батареи не вызывает особого беспокойства для большинства лучших аккумуляторных шуруповертов, потому что их маленькие моторы не потребляют столько энергии батареи, как большие моторы.
Тем не менее, у некоторых аккумуляторных отверток есть индикатор уровня заряда батареи, который предупреждает вас о низком уровне заряда. Таким образом вы сможете разрядить аккумулятор во время перерыва – обычно он заряжается примерно за час.
Винт ТипАккумуляторные отвертки затягивают или ослабляют винты в отверстиях с резьбой. Они идеально подходят для шурупов в электрических коробках и приспособлениях, шурупов, используемых в автомобильных интерьерах и бытовой технике, для установки дверных замков и фурнитуры шкафа, а также для других механических настроек с резьбовыми отверстиями.
За исключением самых мощных аккумуляторных отверток, эти инструменты, как правило, не предназначены для работы с шурупами и болтами, шурупами для дерева и крепежными деталями из других плотных материалов. Хотя с помощью одного из этих инструментов вы можете ввинтить шуруп в гипсокартон, это просто не та работа, для которой эти инструменты предназначены. В этой ситуации возьмите дрель или ударный шуруповерт.
Размер патронаВ аккумуляторных шуруповертах используются патроны без инструмента, поэтому вы можете быстро и легко менять биты.Эти патроны подходят к-дюймовым битам – таким же битам, которые используются в стандартных ручных многобитовых отвертках. Вы также можете найти сверла с приводом ¼ дюйма, позволяющие использовать отвертку в качестве сверла для легких материалов, таких как тонкое дерево или пластик.
Разнообразие имеющихся-дюймовых бит делает аккумуляторные отвертки невероятно полезными. Вы можете перейти от закручивания винтов с головкой Phillips к выкручиванию винтов с внутренним шестигранником или Torx за секунды. Большинство аккумуляторных отверток используют магниты, чтобы удерживать биты на месте, а также обеспечивают небольшой магнетизм, чтобы удерживать винт на конце биты.
СцеплениеСцепление в крепежных инструментах регулирует величину крутящего момента, прилагаемого к крепежному элементу. Как только вы достигнете установленного крутящего момента, муфта начнет «проскальзывать», не позволяя вам забить крепеж или сверлить глубже. Вы регулируете сцепление в соответствии с типом застежки и типом материала, в котором сверляете. Поскольку это зависит от конкретной ситуации, практическое правило – установить муфту на низкое положение и при необходимости медленно увеличивать.
Слишком большой крутящий момент может сломать более мелкие, старые или некачественные крепежные детали.К счастью, у лучших аккумуляторных отверток есть регулируемые настройки сцепления, чтобы избежать отсоединения или поломки этих креплений. Сцепление также позволяет избежать чрезмерного заворачивания винта, что также может привести к нежелательным результатам. Эти настройки крутящего момента могут иметь большое значение при работе со старыми, неподатливыми крепежными деталями. Вместо того, чтобы оторвать головки винтов или оторвать крепеж до неузнаваемости, сцепление начнет проскальзывать, не давая водителю возможности продолжить поворот и вызвать повреждение.
Однако не все аккумуляторные отвертки имеют регулируемые муфты. У некоторых нет силы потребовать его. Однако вы найдете их на отвертках более высокого класса с большим крутящим моментом.
Наш лучший выборСледующие продукты являются одними из лучших аккумуляторных отверток для вашего дома или мастерской. Они легкие и достаточно компактные, чтобы их можно было хранить в ящике, на ремне для инструментов и носить с собой на рабочем месте.
Фото: amazon.com
Если вы ищете аккумуляторную отвертку с множеством функций и безупречной репутацией, беспроводная отвертка 8V MAX от DEWALT – отличный выбор.У этой аккумуляторной отвертки есть гироскопический спусковой механизм, который приводит в действие двигатель движением вашего запястья: поверните инструмент вправо, он затянет или закрутит винт; поверните влево, и винт ослабнет. Он также имеет два светодиода для освещения вашей заготовки, а также двухпозиционную рукоятку, которая позволяет выбирать между пистолетной рукояткой или прямой отверткой.
Он имеет 15-позиционное сцепление, диапазон оборотов от 0 до 430 об / мин и диапазон крутящего момента до 40 дюйм-фунтов. Патрон ¼ дюйма подходит для стандартных бит, а литий-ионный аккумулятор на 8 В заряжается менее чем за час с помощью прилагаемого зарядного устройства.
Фото: amazon.com
Если речь идет не столько о необычных функциях, сколько о выполнении работы, аккумуляторная отвертка Milwaukee 2401-22 M12, 12 В – отличный выбор. В этой отвертке с пистолетной рукояткой используются 12-вольтовые литий-ионные батареи Milwaukee для создания мощного пикового крутящего момента в 175 дюймов на фунт. Он имеет диапазон оборотов от 0 до 500 об / мин, что позволяет быстро устанавливать крепежные детали. В 2401-22 используется быстросменный патрон без ключа ¼ дюйма для быстрой замены бит, а также 15-позиционная муфта, которая помогает регулировать крутящий момент.
Вся эта мощность делает его немного тяжелым – чуть более 2 фунтов, но при этом он достаточно портативный и удобный в использовании. Еще один плюс: аккумулятор этой аккумуляторной отвертки заряжается менее чем за 30 минут с помощью прилагаемого зарядного устройства, так что вы можете вернуться к работе после короткого перерыва.
Фото: amazon.com
Если вы ищете легкую аккумуляторную отвертку, которая не сокрушит ни ваши винты, ни ваш бюджет, аккумуляторная отвертка BLACK + DECKER 4V MAX может вам помочь.У этой отвертки есть трехпозиционная ручка, с помощью которой можно легко переключаться с прямой отвертки на 45-градусную или прямоугольную отвертку за секунды. В нем используются отвертки ¼ дюйма, поэтому вы можете переключаться между битами или использовать патрон в качестве отвертки для гаек диаметром дюйма.
Отвертка оснащена ярким светодиодным фонариком, помогающим осветить заготовку, а также в комплекте с двумя насадками и зарядным устройством. Его 4-вольтовый литий-ионный аккумулятор хорошо держит заряд, и вы подключаете зарядное устройство к отвертке, чтобы зарядить его.
Фото: amazon.com
Даже если вы изо дня в день закручиваете винты, изредка выроните один или два. WORX WX255L помогает предотвратить эту проблему с помощью автоматического держателя винтов. Этот крошечный зажим в передней части инструмента удерживает винт, пока вы не вставите его на место. Не менее полезно то, что он также может захватывать винты при их извлечении.
WX255L имеет удобную функцию замены битов, которая вращает ваши биты, перемещая верхнюю часть вперед и назад – просто продолжайте скольжение, пока не найдете нужную биту.Он имеет встроенную 4-вольтовую батарею, которая может держать заряд до 18 месяцев. Встроенное хранилище бит и легкий вес в 1,5 фунта делают эту отвертку превосходной компактной и портативной аккумуляторной отверткой.
Фото: amazon.com
Если вам нужна аккумуляторная отвертка, которая может справиться с некоторыми тяжелыми работами, обратите внимание на Bosch PS21-2A. Он имеет два диапазона скоростей – от 0 до 350 об / мин и от 0 до 1300 об / мин – и соответствующую тонну крутящего момента, до 265 дюймов на фунт. Это невероятно мощный инструмент в таком небольшом корпусе, который весит всего 1 штуку.4 фунта.
Помимо достаточного крутящего момента и скорости, он также чрезвычайно компактен с длиной головки чуть более 5,5 дюймов. Он имеет 21 настройку сцепления, чтобы вы также могли регулировать весь этот крутящий момент. Он поставляется с двумя 12-вольтовыми батареями и зарядным устройством, а также встроенным светодиодом, который помогает вам видеть, что вы делаете в темных местах.
Разговор об отсутствии шока! Если в ваших домашних проектах вы работаете с розетками или проводкой, вы оцените датчик цепи аккумуляторной отвертки SKIL 4V.Эта функция безопасности предупреждает вас, когда обнаруживает электрический ток в коробке или розетке, избавляя вас от потенциального взрыва, когда вы отключите не тот выключатель.
Эта компактная аккумуляторная отвертка также может похвастаться двойной светодиодной подсветкой, 45 сменными насадками, зарядным устройством micro USB и защитным футляром для переноски. Патрон принимает любые-дюймовые приводные биты, а также работает как-дюймовый гаечный ключ. У него есть как передний, так и задний ход, но нет регулируемых настроек сцепления или скорости.
Преимущества владения аккумуляторной отверткойК тому времени, когда вы закончите проект, который требовал большого объема сборки, ваше предплечье и рука могут устать от использования ручной отвертки.Вместо этого вы можете избавиться от усталости рук с помощью аккумуляторной отвертки, что может сэкономить вам энергию и время для перехода к следующему проекту.
Возможность видеть, что вы делаете, является ключом к качественному завершенному проекту. Если ваша рука будет мешать вашей работе, вы, скорее всего, соскользнете с винта, повредите поверхность или поцарапайте заготовку. Аккумуляторные отвертки позволяют видеть, что вы делаете, так как ваша рука не закрывает вам обзор.
Вместо того, чтобы носить с собой несколько отверток в ящике для инструментов или на поясе для инструментов, почему бы не взять с собой только одну аккумуляторную модель? Поскольку насадки легко заменять, вы можете приобрести полный набор (доступен здесь), уменьшив вес и освободив место на поясе для других инструментов.Гораздо легче носить с собой одну аккумуляторную отвертку с восемью наконечниками, чем восемь отдельных отверток.
Скорее всего, вам снова и снова придется брать аккумуляторную отвертку для выполнения множества различных задач.Вот как извлечь из этого максимальную пользу.
Если вы используете аккумуляторную отвертку для вбивания шурупа в дерево, сначала просверлите пилотное отверстие. У большинства этих инструментов просто нет мощности или крутящего момента, чтобы врезать крепеж в плотные материалы.
В крайнем случае, если вам нужно вкрутить новый винт без направляющего отверстия, попробуйте немного смазки. Капля жидкого мыла для рук или посуды на резьбу может достаточно смазать их, чтобы аккумуляторная отвертка могла выполнить свою работу.
Многие маленькие винты с шестигранной головкой на стиральных машинах, сушилках и холодильниках имеют размер ¼ дюйма.Это означает, что наконечник вашей аккумуляторной отвертки будет надеваться на головку, и вы можете использовать его для затягивания или ослабления этих винтов.
Если вам все еще интересно, как работает ваша новая аккумуляторная отвертка, ответьте на часто задаваемые вопросы.
В. Что такое аккумуляторная отвертка?Аккумуляторная отвертка – это инструмент с батарейным питанием, который затягивает и откручивает винты с помощью двигателя и спускового крючка, а не рукой пользователя.
В. В чем разница между аккумуляторной отверткой и аккумуляторной дрелью?Аккумуляторные дрели подходят для сверл нескольких размеров с регулируемыми патронами, в то время как аккумуляторные отвертки подходят только для сверл ¼ дюйма. Кроме того, аккумуляторные дрели имеют больше возможностей регулировки скорости, что позволяет точно и эффективно сверлить различные материалы.
В. Как пользоваться аккумуляторной отверткой?Есть несколько немного разных методов, но вот общие рекомендации по использованию:
Как разрядить конденсаторы в импульсном блоке питания
Вот краткое руководство о том, как разрядить конденсаторы в источнике питания, чтобы вы могли безопасно его отремонтировать:
Импульсные блоки питания имеют несколько конденсаторов с большим фильтром, которые могут удерживать опасные заряды, даже если блок питания не использовался несколько дней.Эти конденсаторы фильтра обычно имеют номиналы 220 мкФ / 250 В и 330 мкФ / 400 В. Перед работой с цепями питания необходимо разрядить конденсаторы, чтобы не получить электрошок.
Существует три различных способа разрядки конденсаторов фильтра большой емкости в источнике питания: отверткой, выводами 100-ваттной лампочки с розеткой и выводами резистора большой мощности.
Не рекомендуется использовать отвертку для разряда конденсатора, поскольку это может вызвать искру и повредить печатную плату или схему источника питания.Можно даже секцию питания взорвать. Имейте в виду, что если вы знаете, что накопленное напряжение конденсатора относительно низкое, вы можете разрядить его с помощью небольшой отвертки без чрезмерного риска.
Если конденсатор удерживает более сильный заряд, разрядка конденсатора может расплавить наконечник отвертки, а также медь печатной платы. Сильная искра особенно опасна: из-за нее могут вылететь небольшие кусочки свинца или меди из печатной платы, что может повредить вам глаза.
Второй метод заключается в размещении выводов 100-ваттной электрической лампочки с розеткой на выводе конденсатора и используется техническими специалистами по всему миру. Лампочка действует как индикатор, показывая, есть ли в конденсаторе заряд. Если есть заряд, лампочка загорится и в конечном итоге погаснет, когда конденсатор в импульсном источнике питания разрядится.
Последний метод заключается в размещении выводов резистора большой мощности на выводах конденсатора.Вы можете использовать 10-ваттный резистор 2,2 кОм для разрядки высоковольтных конденсаторов в импульсном блоке питания. Это очень простой и эффективный процесс, который занимает всего несколько секунд, чтобы полностью разрядить конденсатор.
На самом деле нет причин разряжать конденсатор отверткой, если все, что вам нужно, это лампочка или резистор, так что имейте это в виду в следующий раз, когда вам понадобится разрядить конденсаторы в импульсном блоке питания.
Makita США | Пресс-релизы: 2019 MAKITA ПРЕДСТАВЛЯЕТ БЕСПРОВОДНУЮ ДРЕЛЬ И ОТВЕРТКУ 12 В MAX CXT
Дрель-шуруповерт CXT 3/8 ”12 В макс. И шестигранная отвертка ¼” имеют более компактную конструкцию.
12 апреля 2019 г., Ла-Мирада, Калифорния – Компания Makita ® USA, Inc., производитель высококачественных промышленных электроинструментов, наружного силового оборудования и аксессуаров, объявляет о запуске Makita 12V max CXT ® Lithium -Ion Cordless 3/8 “Набор отверток-сверл (FD09) и набор шестигранных отверток ¼” (FD10). Эти инструменты являются идеальным решением для пользователей, которым требуется более компактная отвертка-дрель для работы в ограниченном пространстве.
Расширенные возможности драйвера
FD09 и FD10 обеспечивают мощность и скорость в сверхкомпактном размере для эффективного сверления, забивки и крепления.Оба инструмента имеют улучшенную конструкцию патрона, разработанную для уменьшения биения, что приводит к меньшему колебанию приводов и сверл. Регулируемая 2-х скоростная система подходит для широкого спектра применений при бурении и забивке. Каждый продукт имеет встроенный L.E.D. свет для освещения рабочей зоны.
12 В макс. CXT ®
С литиево-ионными батареями Makita 12V max CXT выдвижного типа пользователи получают превосходный баланс и эргономичность по сравнению с батареями в виде капсул.Для увеличения времени работы аккумуляторные инструменты CXT на 12 В макс. Совместимы с литий-ионным аккумулятором CXT на 4,0 Ач (BL1041B, продается отдельно) на макс. Литий-ионные аккумуляторы CXT на 12 В имеют схему защиты, которая защищает от перегрузки, чрезмерной разрядки и перегрева. Он входит в расширяющуюся серию CXT с максимальным напряжением 12 В и сочетает в себе производительность с превосходной эргономикой при компактных размерах.
Для получения дополнительной информации об инструментах Makita посетите сайт makitatools.com
Технические характеристики
Модель | FD09Z | FD09R1 |
Описание | 12V max CXT Литий-ионная аккумуляторная отвертка 3/8 ”, только инструмент | 12 В макс. CXT Литий-ионный аккумулятор 3/8 дюйма Набор отверток и сверл |
Аккумулятор | 12 В макс. CXT Литий-ионный | 12 В макс. CXT Литий-ионный |
Вместимость (сталь) | 3/8 дюйма | 3/8 дюйма |
Вместимость (дерево) | 13/16 ” | 13/16 ” |
Максимальный крутящий момент | 250 дюймовфунты | 250 дюйм-фунтов. |
Скорость холостого хода (об / мин) | 0–450 / 0–1700 | 0–450 / 0–1700 |
Общая длина | 7 дюймов | 7 дюймов |
Вес нетто (фунты) | 2.4 | 2,4 |
Включает | Только инструмент | Инструмент , (2) литий-ионные батареи CXT 12 В макс., 2,0 Ач (BL1021B), зарядное устройство (DC10WD), чемодан для инструментов |
Модель | FD10Z | FD10R1 |
Описание | 12V max CXT Литий-ионная аккумуляторная шестигранная отвертка 1/4 ”, только инструмент | 12 В макс. CXT, литий-ионный аккумулятор, набор шестигранных отверток 1/4 дюйма |
Аккумулятор | 12 В макс. CXT Литий-ионный | 12 В макс. CXT Литий-ионный |
Вместимость (сталь) | 3/8 дюйма | 3/8 дюйма |
Вместимость (дерево) | 13/16 ” | 13/16 ” |
Максимальный крутящий момент | 250 дюймовфунты | 250 дюйм-фунтов. |
Скорость холостого хода (об / мин) | 0–450 / 0–1700 | 0–450 / 0–1700 |
Общая длина | 5-7 / 8 ” | 5-7 / 8 ” |
Вес нетто (фунты) | 2.1 | 2,1 |
Включает | Только инструмент | Инструмент , (2) литий-ионные батареи CXT 12 В макс., 2,0 Ач (BL1021B), зарядное устройство (DC10WD), чемодан для инструментов |
О компании Makita
Makita – мировой производитель промышленных электроинструментов, пневматики и силового оборудования, предлагающий широкий ассортимент промышленных принадлежностей.Компания Makita U.S.A., Inc. расположена в Ла-Мирада, Калифорния, и управляет обширной дистрибьюторской сетью по всей территории США. Позвоните по телефону 800/4-MAKITA или посетите сайт makitatools.com. Найдите Макиту в Facebook, Twitter, Instagram и YouTube @makitatools
# #
Dewalt DCK210S2 12V MAX * Комбинированный комплект отвертки / ударной отвертки
Номер детали производителя:
Номер детали TestEquity:
Ваш номер детали:
Вес брутто (фунты):
Состояние:
Производитель:
Предложение штата Калифорния 65
{{section.sectionName}}:
{{option.description}}
{{section.sectionName}} Выберите {{section.sectionName}}
.{{styleTrait.nameDisplay}} {{styleTrait.unselectedValue? “”: “Выбрать”}} {{styleTrait.unselectedValue? styleTrait.unselectedValue: styleTrait.nameDisplay}}
По ценам звоните: (800) 950-3457
На заказ:
Срок поставки производителя:
Ед / м:
Множественное количество продаж
КОЛИЧЕСТВО
недоступно для этого варианта.| {{attributeValue.valueDisplay}} {{$ last? ”: ‘,’}} |
| {{attributeValue.valueDisplay}} {{$ last? ”: ‘,’}} |
доля
Электронное письмо было успешно отправлено.Электронное письмо не было отправлено, проверьте данные формы.
×10 лучших аккумуляторных отверток (отзывов: 2021)
Электроинструменты в основном предназначены для выполнения задачи с максимальной легкостью и скоростью. То же самое и с лучшими аккумуляторными шуруповертами.
Перезаряжаемая отвертка должна быть достаточно мощной, чтобы завинтить винт, и удобной в использовании в течение длительного времени.
Присоединяйтесь к нам, чтобы познакомиться с лучшими аккумуляторными шуруповертами.
Изображение
Модель
Таблица сравнения продуктов
Характеристики
Лучшая аккумуляторная отвертка
Набор сверл Bosch Power Tools
Best Small Cordless Screwdriver
DeWALT 8V Max Cordless Screwdriver
Лучшая аккумуляторная отвертка для тяжелых условий эксплуатации
Milwaukee 2401-22 Набор отверток
Лучшая легкая аккумуляторная отвертка
SKIL 4V Аккумуляторная отвертка
Аккумуляторная отвертка Best Premium
Makita DF012DSE Drill Driver Kit
Лучшее для домашнего использования
Отвертка Worx WX255L SD
Лучшая профессиональная аккумуляторная отвертка
DeWALT (DCF680N2) 8 В макс.
Лучшая бюджетная аккумуляторная отвертка
Отвертка Black + Decker 4V Max
Лучшая аккумуляторная отвертка
Электрическая отвертка TECCPO
Best for Woodworking
Отвертка с электроприводом Dremel GO-01
Как выбрать аккумуляторную отвертку
Выбор лучшего аккумуляторного шуруповерта – дело личного выбора.Но есть некоторые важные основы, на которых вы должны настаивать при совершении покупки.
оборотов в минуту (об / мин)
Большинство электрических отверток развивают скорость от 300 до 600 об / мин. По сравнению с сетевыми шуруповертами частота вращения значительно меньше, но этого более чем достаточно для заворачивания шурупов в самые твердые материалы. Стоит помнить, что количество поворотов отвертки за минуту важно, но это только половина дела.
Шуруповерты с более высоким числом оборотов могут быть трудноуправляемыми, что затрудняет забивание более твердых материалов.Вы рискуете сломать или сорвать винт. Попробуйте найти аккумуляторную отвертку с регулируемой скоростью вращения. Это означает, что вы можете начать медленно и набирать обороты, когда винт вгрызается в приклад.
Частота использования
От того, как часто вы используете отвертку, зависит, какой тип ее следует покупать. Редкое или редкое использование должно побудить вас купить легкую модель, которая лучше подходит для простых домашних задач. Эти модели, как правило, имеют напряжение 3,6 В с 1 Ач и 3 Ньютон-метра, что является стандартной мерой крутящего момента.
Если вы каждый день пользуетесь отверткой на профессиональном уровне, выбирайте одну из известных вам торговых марок, которым вы доверяете. Обычно они имеют напряжение от 5 до 8 В и обеспечивают крутящий момент от 5 до 15 Нм.
Remember
Для профессиональных отверток, где мощность и скорость имеют решающее значение, может быть лучше приобрести дрель.
Момент
Крутящий момент – это то, что делает возможным заворачивание шурупов в более прочные материалы, при этом отвертка не будет прыгать повсюду из-за неконтролируемой мощности.Крутящий момент – это управление этой мощностью для передачи усилия даже на низких скоростях.
Как мы уже говорили, крутящий момент измеряется в Ньютон-метре, поэтому чем выше число, тем больше крутящий момент и тем больше возможностей отвертки закручивать винты в самый твердый материал.
Масса
Как показывает опыт, если отвертка легкая, она, вероятно, подойдет для менее сложных задач. Торговцам нужна аккумуляторная отвертка, способная справиться с любыми задачами, а для этого требуется, чтобы отвертка была достаточно мощной, чтобы справиться с любым предметом, который в нее бросают.
Чем больше мощность, тем больше и тяжелее двигатель. Это также означает, что чем прочнее аккумуляторная отвертка, тем более износостойкими должны быть компоненты. Это означает меньшее количество пластиковых элементов в пользу более жестких материалов.
Напряжение
Лучшим показателем эффективности аккумуляторного электроинструмента является напряжение. Более высокое напряжение означает более мощный двигатель. Самые трудолюбивые модели будут иметь в своем распоряжении от 5 до 8 В. Вы можете найти драйверы с напряжением 12 В и даже 20 В, но мы наступаем на пятки шуруповертам, а не специальным аккумуляторным шуруповертам.
Ампер-часов автономной работы
ампер-часов подскажет, на сколько хватит заряда батареи. Чем выше рейтинг ампер-часов, тем дольше он будет работать без подзарядки. У большинства батарей от 1,5 до 2 Ач.
Время зарядки
Время зарядки очень важно, особенно если вы используете отвертку в профессиональных условиях. Время – деньги, и единственное, чего вы не можете себе позволить, – это стоять без дела, пока заряжается аккумулятор. Простое решение – взять две батареи и всегда держать одну заряженной, пока вы используете другую.Затем поменяйте их местами, когда придет время.
Недостатком этого является то, что он сводит на нет уникальность аккумуляторного шуруповерта, требуя от вас найти вилку.
Некоторые зарядные устройства завершают цикл зарядки за 30 минут, в то время как другие могут занимать 3 или 4 часа.
Батареи
Безусловно, наиболее распространенным является литий-ионный аккумулятор. У них есть некоторые ключевые преимущества перед никель-кадмиевыми (NiCd) батареями в том, что они легкие, быстрее заряжаются, дольше держат заряд и не страдают эффектом памяти.Эффект памяти – это когда аккумулятор становится «ленивым» и запоминает, когда вы использовали его с меньшей емкостью.
Лучшие аккумуляторные отвертки 2021 года
Выбрать аккумуляторную отвертку, которая подойдет именно вам, непросто. Мы рассмотрели множество различных разновидностей, чтобы предоставить вам этот исчерпывающий список.
1. Набор сверл для электроинструментов Bosch
Лучшая аккумуляторная аккумуляторная отвертка
Этот аккумуляторный шуруповерт Bosch легко мог бы стать обладателем награды как профессиональный аккумуляторный шуруповерт.Он имеет превосходный крутящий момент, легкий вес чуть более 2 фунтов и является идеальным инструментом для работы с гипсокартоном, деревом и металлом.
Он имеет две скорости, а именно 350 об / мин и 1300 об / мин, а также настройку сцепления 20 + 1 для точного управления крутящим моментом. Он поставляется с двумя литий-ионными батареями, поэтому вам никогда не придется выходить из строя.
Почему мы это любим
12 Вольт
Чем больше напряжение, тем выше мощность. Этот маленький инструмент справится практически со всем, что вы на него бросаете. Это дрель, отвертка и эффективна для дерева, металла и гипсокартона.
светодиод
Светодиод позволяет вам видеть при работе в ограниченном и темном пространстве. Это делает его идеальным инструментом для выполнения работ с минимальным уклоном в квартал.
Маленький – значит мощный
Этот Bosch компактнее на 22 процента, обеспечивает на 25 процентов больший крутящий момент и на 15 процентов быстрее, чем аналогичные модели аккумуляторных отверток.
Цена
Поскольку это Bosch, можно подумать, что эта отвертка стоит дорого. Не так! Это очень разумная цена.
Помните
Вес
Заявленный вес чуть более 2 фунтов не включает аккумулятор. Хотя эта отвертка не тяжелее других, имейте в виду, что вес батареи удвоится.
Дополнительные характеристики
| Масса | 4,73 фунта |
| Кол-во батарей | 2 |
| Вольт | 12 |
| Ампер-часы | 2 |
| Размеры (дюймы) | 12.6 х 9,8 х 4,2 |
| Гарантия | 1 год |
| Цена | $$ |
2. Аккумуляторная отвертка DeWALT 8V Max
Лучшая маленькая аккумуляторная отвертка
Эта компактная отвертка DeWALT позволяет вращать инструмент влево или вправо. Поверните в одну сторону, и она движется, крутите в другую, и она меняет направление. Он имеет 430 об / мин для крепления в дерево, пластик и даже легкий металл.
Он имеет индикацию состояния заряда, а зарядное устройство выполняет свои обязанности за 1 час.Итак, когда вы работаете на месте, вы можете зарядить аккумулятор во время обеденного перерыва. Он может быть не таким мощным, как Bosch, но с 8 вольтами он по-прежнему впечатляет.
Почему мы это любим
Компактный
Если вам нужна небольшая аккумуляторная отвертка для работы в труднодоступных местах, эта модель имеет длину всего 9,5 дюймов и оснащена светодиодом для освещения ограниченного пространства.
Активация движения
При вращении в одну или другую сторону отвертка активируется и перемещается вперед или назад.Это делает использование этого инструмента детской забавой.
Легкий
Этот инструмент весит всего 2 фунта. Это сверхлегкий вес, в отличие от некоторых аккумуляторных отверток, которые указывают вес и не включают батарею.
Зарядка в течение 1 часа
Аккумуляторная отвертка заряжается всего за 1 час. Это очень быстро, что позволяет вам выполнять свои задачи в кратчайшие сроки.
Помните
Проблемы с качеством сборки
Похоже, есть вопросы по поводу надежности отвертки, с некоторыми выражениями озабоченности по поводу того, что инструмент перестает работать.
Лучше для легких обязанностей
Это отвертка, которую вы всегда будете держать под рукой для устранения мелких проблем. Это не сверхмощная отвертка для строительных площадок.
Одиночная батарея
Многие производители предлагают свои аккумуляторные отвертки с двумя батареями для повышения производительности. DeWALT поставляет эту отвертку только с одной батареей. Запасные части – это дополнительные расходы, о которых следует помнить.
Дополнительные характеристики
| Масса | 2 фунта |
| Кол-во батарей | 1 |
| Вольт | 8 |
| Ампер-часы | Не указано |
| Размеры (дюймы) | 9.5 х 2,06 х 7,88 |
| Гарантия | Ограниченная на 3 года |
| Цена | $$ |
3. Milwaukee 2401-22 Набор отверток, 12 В
Лучшая аккумуляторная отвертка для тяжелых условий эксплуатации
Аккумуляторная отвертка Milwaukee для тяжелых работ. Он создает крутящий момент 150 фунт-дюймов и скорость вращения 500 об / мин. У него есть указатель уровня заряда батареи, чтобы вы знали, когда сок иссяк, и встроенный светодиод для лучшей видимости.
Что делает его лучшим драйвером профессионального уровня, так это цельнометаллический корпус редуктора, который обеспечивает надежность на рабочем месте, и шестигранный хвостовик 0,25 дюйма с быстрой загрузкой для работы одной рукой. Все это в сумме дает отвертку, которая позволяет быстрее выполнять работу.
Почему мы это любим
Цельнометаллический корпус шестерни
В отличие от некоторых более дешевых аналогов, Milwaukee усилила нагрузку на корпус редуктора, чтобы эта отвертка была достаточно прочной, чтобы занять свое место в наборе инструментов профессионала.
Аккумулятор
Milwaukee выпустила первую литий-ионную батарею в 2005 году. Текущий урожай на 65 процентов легче и на 30 процентов мощнее по сравнению с никель-кадмиевыми батареями.
5-летняя гарантия
Milwaukee предлагает эту отвертку с лучшей в отрасли 5-летней гарантией. Душевное спокойствие гарантировано.
Помните
Сделано в Китае
Если вы гордитесь тем, что покупаете великие американские бренды, подумайте еще раз, потому что этот Milwaukee сделан в Китае.
Проблемы с качеством сборки
Некоторые люди сообщали о проблемах с временем автономной работы и качеством продукта.
Дополнительные характеристики
| Масса | 4,59 фунта |
| Кол-во батарей | 2 |
| Вольт | 12 |
| Ампер-часы | 1,5 |
| Размеры (дюймы) | 11 х 9,4 х 3 |
| Гарантия | 5-летний |
| Цена | $$ |
4.SKIL 4V Аккумуляторная отвертка
Легкая аккумуляторная отвертка
Эта легкая аккумуляторная отвертка поставляется с набором из 9 бит и заряжается через порт USB, чтобы инструмент всегда был под напряжением. Он имеет 4 вольта, поэтому это не самая мощная отвертка из имеющихся, но она идеально подходит для легких домашних работ.
Уникальность этой модели – размер и вес. И он даже может обнаруживать провода под напряжением на расстоянии 1 дюйм. Он также имеет легкую настройку прямого и обратного хода, поэтому вы можете менять направление поворотом воротника.
Почему мы это любим
Малый
Small – это красиво в корпусе этой отвертки. Он не будет бросать вызов таким, как Милуоки, по мощности и крутящему моменту, но он упростит выполнение всех этих небольших домашних работ по дому.
Зарядка через USB
В большинстве современных автомобилей есть USB-порты, так что вы даже можете держать отвертку заряженной в дороге. Это также означает, что вы можете подключить его к ноутбуку для зарядки.
Детектор провода под напряжением
Это идеальный инструмент, особенно если вы работаете с электрическими устройствами и вам нужно знать, какие провода находятся под напряжением.Он может обнаружить их с расстояния в 1 дюйм.
Помните
4 Вольт
Эта отвертка предназначена для легких задач, требующих минимального крутящего момента и мощности.
– дешевый товар
По мнению некоторых покупателей, качество сборки и комплектующие кажутся дешевыми. Это не дорого, но это не самая дешевая отвертка в списке.
Дополнительные характеристики
| Масса | 7,76 унции |
| Кол-во батарей | 1 |
| Вольт | 4 |
| Ампер-часы | Не указано |
| Размеры (дюймы) | 1.42 х 1,42 х 6,61 |
| Гарантия | 5-летний |
| Цена | $ |
5. Набор отверток Makita DF012DSE 7,2 В
Лучшая аккумуляторная отвертка премиум-класса
Эта отвертка Makita обеспечивает две скорости, 200 и 650 об / мин, для работы с высоким и низким крутящим моментом. Он имеет поворотную ручку, которая регулируется таким образом, чтобы отвертку можно было использовать прямо или как пистолетную рукоятку.
Он имеет 21 настройку сцепления и режим сверления, который дает 50 дюймов.фунты крутящего момента. Это особенно полезно, если вы работаете с деревом и хотите использовать тот же инструмент для сверления направляющих отверстий, чтобы избежать раскалывания дерева при заворачивании шурупов.
Почему мы это любим
Муфта автоматической остановки
Муфта отключает двигатель, останавливая работу инструмента при достижении желаемого крутящего момента. Это предохраняет крепежные детали и винты от отсоединения и чрезмерного затягивания.
Пластиковый чемодан
Этот инструмент поставляется в прочном пластиковом футляре для переноски для защиты отвертки и всех других компонентов при транспортировке.Это также сохраняет их в безопасности, когда они хранятся отдельно.
Мягкая ручка
Если вы используете аккумуляторный шуруповерт в течение длительного времени, ее должно быть удобно держать. У этого Makita есть ручка с мягким захватом, чтобы уменьшить утомляемость рук.
Помните
Цена
Этот инструмент стоит недешево. Это стоит вдвое дороже некоторых аккумуляторных отверток из списка.
Отсутствует мощность
Как автономный аккумуляторный шуруповерт Makita представляет собой качественный продукт, но если вы взвесите цену по сравнению с другими, а затем посмотрите на мощность, которую он производит, вы должны сделать вывод, что это большие деньги.
Дополнительные характеристики
| Масса | 14,4 унции |
| Кол-во батарей | 2 |
| Вольт | 7,2 |
| Ампер-часы | 1,5 |
| Размеры (дюймы) | 4,3 x 14,4 x 10,1 |
| Гарантия | Ограниченная на 3 года |
| Цена | $$$ |
6.Worx WX255L SD Power Screwdriver
Лучшая аккумуляторная отвертка для домашнего использования
Лучшее в этом аккумуляторном шуруповерте Worx – это самозарядный патронник, очень похожий на ствол пистолета. Сдвиньте стержень отвертки назад, и внутренняя камера вращается, чтобы выбрать нужную отвертку. Это означает, что вы можете загрузить 6 бит, не опасаясь их потерять.
Вы также получаете держатель винта, чтобы вы могли управлять им одной рукой, пока винт удерживается на месте.
Почему мы это любим
Держатель винта
Держатель винта удерживает винт на месте, позволяя вам работать с инструментом одной рукой.Это также не дает вам уронить винт и потерять его на полу.
Выбор нескольких драйверов
Вы можете загрузить в ствол до 6 различных бит-драйверов и выбрать ту, которая соответствует задаче. Это ускоряет процесс и предотвращает потерю бита драйвера между изменениями.
Аккумулятор
Со встроенным аккумулятором в рукоятке инструмента все, что вам нужно сделать, это подключить его, и при зарядке аккумулятор будет хранить эту энергию до 18 месяцев.
Помните
4 Вольт
Эта отвертка никогда не будет конкурировать с аккумуляторными отвертками профессионального уровня, но как универсал вы можете сделать намного хуже.Просто помните, что мощность ограничена.
Время зарядки
Worx упустил фокус из-за отсутствия съемной батареи. Это означает, что вам придется подождать 5 часов, пока телефон перезарядится, вместо того, чтобы иметь две батареи, поэтому одна всегда может быть заряжена.
Время выполнения
Имейте в виду, что батарея рассчитана на работу в течение 1 часа. Таким образом, с 5-часовым ожиданием между зарядками он лучше подходит для небольших и легких задач.
Дополнительные характеристики
| Масса | 1.5 фунтов |
| Кол-во батарей | 1 |
| Вольт | 4 |
| Ампер-часы | 1 |
| Размеры (дюймы) | 3,8 a 1,8 a 6 |
| Гарантия | Ограниченная на 3 года |
| Цена | $ |
7. DeWALT (DCF680N2) 8V Max
Лучшая профессиональная аккумуляторная отвертка
Эта аккумуляторная отвертка оснащена механизмом, активируемым движением, который активирует инструмент, когда вы начинаете поворачивать его в направлении, в котором должен закручиваться винт.Один путь вперед, другой – назад.
У него есть индикатор заряда батареи, который сообщает вам, когда заканчивается заряд, и вы можете использовать его как прямую отвертку или пистолетную рукоятку в зависимости от типа задачи, над которой вы работаете.
Почему мы это любим
Зарядка за 1 час
Постоянное обновление инструментов имеет решающее значение для профессиональных торговцев, когда они хотят выполнить свою работу. Сверхбыстрое зарядное устройство чрезвычайно помогает держать вас на пути к выполнению задачи.
Активация движения
Активация движения проста в использовании, но, прежде всего, она улучшает вашу точность, что очень важно при работе над такими деликатными проектами, как электричество и детализация дерева.
Загрузка одной рукой
Шестигранный хвостовик 0,25 дюйма предназначен для загрузки одной рукой, чтобы упростить выполнение нескольких задач на стройплощадке.
Помните
Цена
Это не самый дешевый набор аккумуляторных отверток. Другие более дорогие, но, как правило, вы получаете немного больше мощности, а также аксессуары за свои деньги.
Слабые батареи
Емкость батарей составляет всего 1 Ач, а это значит, что у вас скоро закончится заряд. Вы можете перейти на более мощные батареи, но они будут стоить столько же, сколько отвертка.
Дополнительные характеристики
| Масса | 1,1 фунта |
| Кол-во батарей | 2 |
| Вольт | 8 |
| Ампер-часы | 1 Ач |
| Размеры (дюймы) | 12.5 х 3,13 х 8,88 |
| Гарантия | Ограниченная на 3 года |
| Цена | $$$ |
8. Аккумуляторная отвертка Black and Decker 4V Max
Лучшая бюджетная аккумуляторная отвертка
Если вы ищете бюджетную аккумуляторную отвертку, это может быть идеальным выбором. Он имеет трехпозиционную рукоятку, которая позволяет использовать отвертку прямо, под углом 45 градусов или как пистолетную рукоятку.
По этой цене не стоит ожидать, что отвертка будет конкурировать с электроинструментами премиум-класса, но в качестве бюджетной модели вы все равно получаете встроенный свет и встроенный аккумулятор.
Почему мы это любим
Цена
С ценой аккумуляторного шуруповерта не поспоришь. Это настолько недорого, что вы можете купить 8 штук по цене Makita.
Удобство
Этот инструмент Black and Decker никогда не получит награды за производительность. Этот инструмент находит применение на внутреннем рынке, а аккумуляторная отвертка позволяет ускорить выполнение более легких домашних работ.
Помните
Сделано дешево
По цене вы ожидаете недорогую модель.Качество было скомпрометировано для экономии затрат.
Отсутствует мощность
Рынок, на который это нацелено, означает, что на нем всегда не хватало мощности. Если вы принимаете этот инструмент таким, какой он есть, то это нормально.
10-часовая зарядка
Полная зарядка этой батареи займет 10 часов. 10 часов!
Дополнительные характеристики
| Масса | 1,1 фунта |
| Кол-во батарей | 1 |
| Вольт | 4 |
| Ампер-часы | Не указано |
| Размеры (дюймы) | 7 х 2 х 9 |
| Гарантия | Ограничение на 2 года |
| Цена | $ |
9.TECCPO TDSC01P Аккумуляторная электрическая отвертка
Лучшая аккумуляторная отвертка
Эта отвертка TECCPO невероятно удобна. Он имеет регулируемые передний и задний фонарь, аккумулятор 2,0 Ач и самоблокирующийся патрон. Кроме того, он также имеет USB-порт для зарядки, так что вы можете подключить его к компьютеру.
Это может быть полезно при различных домашних улучшениях, потому что состоит из 45 полезных аксессуаров.
Почему мы это любим
Яркий светодиодный светильник
Передний светодиод загорается при нажатии на спусковой крючок.Между тем, если вам нужно более яркое освещение, вы также можете использовать задний фонарь.
Цена
Value – это не то же самое, что бюджет, поэтому это не самый дешевый инструмент, но со всеми функциями, которые он предлагает, это невероятное соотношение цены и качества.
Набор принадлежностей
Несмотря на то, что эта отвертка стоит очень дорого, она по-прежнему поставляется с набором из 45 принадлежностей.
Помните
Отсутствует индикатор заряда батареи
Единственный недостаток этой отвертки – отсутствие индикатора заряда батареи.При этом вы не можете оценить, сколько энергии осталось в машине.
Дополнительные характеристики
| Масса | 2,94 фунта |
| Кол-во батарей | 1 |
| Вольт | 4 |
| Ампер-часы | 2 |
| Размеры (дюймы) | 9,57 x 9,09 x 2,95 |
| Гарантия | Не указано |
| Цена | $ |
10.Аккумуляторная отвертка Dremel GO-01
Лучшая аккумуляторная отвертка для деревообработки
Dremel – это синоним компактного дизайна и точной инженерии. Эта отвертка могла бы стать нашим первым выбором для облегченной модели. Что нам понравилось в работе с деревом, так это точный характер механизма.
Он имеет операцию пуска нажатием, которая включает двигатель, когда вы прикладываете давление к винту. Это увеличивает легкость, с которой вы можете управлять инструментом, поэтому, если вы работаете с индивидуальным предметом мебели, вы получите более аккуратный результат.
Почему мы это любим
Компактный
Несмотря на то, что это небольшой инструмент, он мощный. Он настолько удобен, что его можно почти положить в карман.
Контроль повышающей передачи
Настройка переменного крутящего момента предотвращает чрезмерное затягивание крепежа и возможное ослабление винта. Это также снижает вероятность раскола древесины, если вы ввинчиваете материал непосредственно без направляющего отверстия.
Superior Torque
Эта маленькая отвертка достаточно мощная, чтобы вбить 2-дюймовые шурупы прямо в дерево.
Помните
Без кейса
В отличие от многих других отверток, у этого Dremel нет чемодана для переноски.
Ограничения для толкающего привода
У принудительной активации есть свои ограничения. Это мешает вам работать над деликатными проектами, такими как компьютеры и электромонтажные работы, где требуется более легкое прикосновение. Лучше всего он забивает саморезы по дереву.
Дополнительные характеристики
| Масса | 9,6 унций |
| Кол-во батарей | 1 |
| Вольт | 4 |
| Ампер-часы | 1.5 |
| Размеры (дюймы) | 1,8 x 6,25 x 9,5 |
| Гарантия | 2 года |
| Цена | $ |
Сравнительная таблица аккумуляторных отверток
Можно ли использовать аккумуляторные отвертки в качестве дрели?
Простой ответ – да, вы можете использовать аккумуляторную отвертку в качестве дрели, но только для более мягких материалов. Кроме того, вам понадобятся специальные сверла с шестигранным хвостовиком, которые подходят для хвостовиков ударных отверток, чтобы использовать отвертку как дрель.
Шестигранный хвостовик упрощает замену насадок, поэтому для некоторых имеет смысл при работе с хвойными породами, такими как сосна, использовать аккумуляторную отвертку вместо дрели. Но во всех остальных случаях для проделывания отверстий следует прибегать к сверлу.
Сколько мощности должно быть у аккумуляторной отвертки?
Напряжение аккумуляторной отвертки напрямую зависит от ее мощности. Чем выше напряжение, тем больше мощность. У легких бытовых отверток их около трех.6 В, в то время как более тяжелые отвертки профессионального уровня имеют от 5 до 8 В.
Если вы сравните это с шуруповертами, среднее напряжение которых составляет от 18 В до 20 В, вы увидите, что аккумуляторные шуруповерты не справляются, но помните, что эти инструменты предназначены для заворачивания винтов, а не для сверления отверстий.







Показатель проводимости при этом достигает 4 мкА. При выборе шуруповёрта нужно учитывать его мощность, которая влияет на его срок эксплуатации. Чем выше показатель мощности, тем дольше проработает инструмент.
Хотя полностью устранить дефект не получится. Возможно, спустя, некоторое время неисправность вернётся. Гораздо лучшим вариантом будет замена вышедших из строя элементов.
При подключении не забывайте соблюдать полярность. Минус предыдущего элемента при последовательном соединении присоединяется к плюсу следующего.