Схема регулятора оборотов шуруповерта 12в
Широкое применение таймер 555 находит в устройствах регулирования, например, в ШИМ – регуляторах оборотов двигателей постоянного тока.
Все, кто когда – либо пользовался аккумуляторным шуруповертом, наверняка слышали писк, исходящий изнутри. Это свистят обмотки двигателя под воздействием импульсного напряжения, порождаемого системой ШИМ.
Другим способом регулировать обороты двигателя, подключенного к аккумулятору, просто неприлично, хотя вполне возможно. Например, просто последовательно с двигателем подключить мощный реостат, или использовать регулируемый линейный стабилизатор напряжения с большим радиатором.
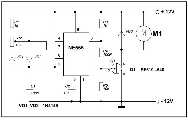
Вариант ШИМ – регулятора на основе таймера 555 показан на рисунке 1.
Схема достаточно проста и базируется все на мультивибраторе, правда переделанном в генератор импульсов с регулируемой скважностью, которая зависит от соотношения скорости заряда и разряда конденсатора C1.
Заряд конденсатора происходит по цепи: +12V, R1, D1, левая часть резистора P1, C1, GND. А разряжается конденсатор по цепи: верхняя обкладка C1, правая часть резистора P1, диод D2, вывод 7 таймера, нижняя обкладка C1. Вращением движка резистора P1 можно изменять соотношение сопротивлений его левой и правой части, а следовательно время заряда и разряда конденсатора C1, и как следствие скважность импульсов.
Рисунок 1. Схема ШИМ – регулятора на таймере 555
Схема эта настолько популярна, что выпускается уже в виде набора, что и показано на последующих рисунках.
Рисунок 2. Принципиальная схема набора ШИМ – регулятора.
Здесь же показаны временные диаграммы, но, к сожалению, не показаны номиналы деталей. Их можно подсмотреть на рисунке 1, для чего он, собственно, здесь и показан. Вместо биполярного транзистора TR1 без переделки схемы можно применить мощный полевой, что позволит увеличить мощность нагрузки.
Кстати, на этой схеме появился еще один элемент – диод D4.
Его назначение в том, чтобы предотвратить разряд времязадающего конденсатора C1 через источник питания и нагрузку – двигатель. Тем самым достигается стабилизация работы частоты ШИМ.
Кстати, с помощью подобных схем можно управлять не только оборотами двигателя постоянного тока, но и просто активной нагрузкой – лампой накаливания или каким-либо нагревательным элементом.
Рисунок 3. Печатная плата набора ШИМ – регулятора.
Если приложить немного труда, то вполне возможно такую воссоздать, используя одну из программ для рисования печатных плат. Хотя, учитывая немногочисленность деталей, один экземпляр будет проще собрать навесным монтажом.
Рисунок 4. Внешний вид набора ШИМ – регулятора.
Правда, уже собранный фирменный набор, смотрится достаточно симпатично.
Вот тут, возможно, кто-то задаст вопрос: «Нагрузка в этих регуляторах подключена между +12В и коллектором выходного транзистора. А как быть, например, в автомобиле, ведь там все уже подключено к массе, корпусу, автомобиля?»
Да, против массы не попрешь, тут можно только рекомендовать переместить транзисторный ключ в разрыв «плюсового» провода. Возможный вариант подобной схемы показан на рисунке 5.
На рисунке 6 показан отдельно выходной каскад на транзисторе MOSFET. Сток транзистора подключен к +12В аккумулятора, затвор просто «висит» в воздухе (что не рекомендуется), в цепь истока включена нагрузка, в нашем случае лампочка. Такой рисунок показан просто для объяснения, как работает MOSFET транзистор.
Для того, чтобы MOSFET транзистор открыть, достаточно относительно истока подать на затвор положительное напряжение. В этом случае лампочка зажжется в полный накал и будет светить до тех пор, пока транзистор не будет закрыт.
На этом рисунке проще всего закрыть транзистор, замкнув накоротко затвор с истоком. И такое вот замыкание вручную для проверки транзистора вполне пригодно, но в реальной схеме, тем более импульсной придется добавить еще несколько деталей, как показано на рисунке 5.
Как было сказано выше, для открывания MOSFET транзистора необходим дополнительный источник напряжения. В нашей схеме его роль выполняет конденсатор C1, который заряжается по цепи +12В, R2, VD1, C1, LA1, GND.
Чтобы открыть транзистор VT1, на его затвор необходимо подать положительное напряжение от заряженного конденсатора C2. Совершенно очевидно, что это произойдет только при открытом транзисторе VT2. А это возможно лишь в том случае, если закрыт транзистор оптрона OP1. Тогда положительное напряжение с плюсовой обкладки конденсатора C2 через резисторы R4 и R1 откроет транзистор VT2.
В этот момент входной сигнал ШИМ должен иметь низкий уровень и шунтировать светодиод оптрона (такое включение светодиодов часто называют инверсным), следовательно, светодиод оптрона погашен, а транзистор закрыт.
Чтобы закрыть выходной транзистор, надо соединить его затвор с истоком. В нашей схеме это произойдет, когда откроется транзистор VT3, а для этого требуется, чтобы был открыт выходной транзистор оптрона OP1.
Сигнал ШИМ в это время имеет высокий уровень, поэтому светодиод не шунтируется и излучает положенные ему инфракрасные лучи, транзистор оптрона OP1 открыт, что в результате приводит к отключению нагрузки – лампочки.
Как один из вариантов применения подобной схемы в автомобиле, это дневные ходовые огни. В этом случае автомобилисты претендуют на пользование лампами дальнего свете, включенными вполнакала. Чаще всего эти конструкции на микроконтроллере, в интернете их полно, но проще сделать на таймере NE555.
ШИМ-регулятор оборотов для шуруповёрта БОШ 18 ВольтЧитайте так же
Создатель: Радио Любитель
Читайте так же
Плата, схема.
Мяукнула кнопка на рабочем шурупике, вскрытие показало, что мотор живой, кнопка тоже живая совместно со интегрированным сопротивлением. Однако сам ШИМ умер в неравной борьбе с нескончаемыми нагрузками на шуруповёрт. Но что самое увлекательное, силовые транзисторы остались ЦЕЛЫЕ, а ШИМ отошёл в мир другой.
Так как схемы отыскать не удалось и плата с Обоестороннем расположением массы СМД деталей была обильно пролита лаком с обоих сторон, то шансов на реанимацию я не увидел. А воспользоваться шуруповёртом без регулировки оборотов как то не совсем комфортно. Вспомнил о простом ШИМ регуляторе для жигулёвской печки на 40 Вт не без помощи ножика, ратфиля и некий мамы присобачил всё это хозяйство к Германцу.
И труды не прошли зря. РАБОТАЕТ.
С маленьким писком на малой скорости пришлось смириться, если повысить частоту работы ШИМа писка не слышно, однако начинает под критической нагрузкой нагреваться транзистор. Пошёл на компромис. маленькой писк в угоду термическому режиму транзистора. И долговечности работы схемы.
Теги youtube: #заменашимавшуруповёрте #Самодельныйшимвшурупик #ШимдляшуруповёртаBOSCH #Самодельныйрегулятороборотовшуруповёрта #Шимнатаймередляшуруповёрта #.
Регулировка оборотов электродвигателей в современной электронной технике достигается не изменением питающего напряжения, как это делалось раньше, а подачей на электромотор импульсов тока, разной длительности. Для этих целей и служат, ставшие в последнее время очень популярными – ШИМ (широтно-импульсно модулируемые) регуляторы. Схема универсальная – она же и регулятор оборотов мотора, и яркости ламп, и силы тока в зарядном устройстве.
Схема ШИМ регулятора
Указанная схема отлично работает, печатная плата прилагается.
Без переделки схемы напряжение можно поднимать до 16 вольт. Транзистор ставить в зависимости от мощности нагрузки.
Можно собрать ШИМ регулятор и по такой электрической схеме, с обычным биполярным транзистором:
А при необходимости, вместо составного транзистора КТ827 поставить полевой IRFZ44N, с резистором R1 – 47к. Полевик без радиатора, при нагрузке до 7 ампер, не греется.
Работа ШИМ регулятора
Таймер на микросхеме NE555 следит за напряжением на конденсаторе С1, которое снимает с вывода THR.
Как только оно достигнет максимума – открывается внутренний транзистор. Который замыкает вывод DIS на землю. При этом на выходе OUT появляется логический ноль. Конденсатор начинает разряжаться через DIS и когда напряжение на нем станет равно нулю – система перекинется в противоположное состояние — на выходе 1, транзистор закрыт. Конденсатор начинает снова заряжаться и все повторяется вновь.
Заряд конденсатора С1 идет по пути: «R2->верхнее плечо R1 ->D2«, а разряд по пути: D1 -> нижнее плечо R1 -> DIS. Когда вращаем переменный резистор R1, у нас меняются соотношения сопротивлений верхнего и нижнего плеча. Что, соответственно, меняет отношение длины импульса к паузе. Частота задается в основном конденсатором С1 и еще немного зависит от величины сопротивления R1. Меняя отношение сопротивлений заряда/разряда – меняем скважность. Резистор R3 обеспечивает подтяжку выхода к высокому уровню — так так там выход с открытым коллектором. Который не способен самостоятельно выставить высокий уровень.
Рекомендации по сборке и настройке
Диоды можно ставить любые, конденсаторы примерно такого номинала, как на схеме. Отклонения в пределах одного порядка не влияют существенно на работу устройства. На 4.7 нанофарадах, поставленных в С1, например, частота снижается до 18кГц, но ее почти не слышно.
Если после сборки схемы греется ключевой управляющий транзистор, то скорее всего он полностью не открывается. То есть на транзисторе большое падение напряжения (он частично открыт) и через него течет ток. В результате рассеивается большая мощность, на нагрев. Желательно схему параллелить по выходу конденсаторами большой емкости, иначе будет петь и плохо регулировать. Чтобы не свистел – подбирайте С1, свист часто идет от него. В общем область применения очень широкая, особенно перспективным будет её использование в качестве регулятора яркости мощных светодиодных ламп, LED лент и прожекторов, но про это в следующий раз. Статья написана при поддержке ear, ur5rnp, stalker68.
Обсудить статью СХЕМА ШИМ РЕГУЛЯТОРА
Зарядное устройство SPARK-3 предназначено для заряда аккумуляторов с напряжением 6 – 24 вольт током от 0,5 до 9,9 ампер до заданного напряжения или заданное время.
Регулятор скорости шуруповерта схема – Строительство домов и бань
Схема регулятора оборотов для советской дрели
На рисунке ниже рассмотрена схема регулятора оборотов электродвигателя дрели, собранного в виде отдельного внешнего блока и подходящего для любых дрелей мощностью до 1,8 кВт, а также для других подобных устройств, в которых используется коллекторный двигатель переменного тока, допустим, в болгарках. Детали регулятора на схеме подобраны для типовой дрели мощностью около 270 Вт, 650 об/мин, напряжение 220В.
Тиристор типа КУ202Н с целью его нормального охлаждения смонтирован на радиаторе. Чтобы задать нужную частоту вращения электродвигателя шнур регулятора подсоединяют в сетевую розетку 220 В, а дрель включают уже в нее. Затем, двигая ручку переменного сопротивления R задают требуемые обороты для старой дрели.
Регулятор оборотов болгарки принципиальная схема
Представленная схема достаточно проста для повторения даже начинающим радиолюбителем. Необходимые для сборки компоненты и детали дешевы и легко доступны. Рекомендуется сборка конструкции в отдельном коробе с розеткой. Такое устройство можно применять в роли переноски с типовым регулятором мощности
Регулятор оборотов самодельной микродрели
Принцип работы этой радиолюбительской самоделки следующий, когда нагрузка небольшая, то ток течет маленький, а как только нагрузка возрастает, обороты плавно повышаются.
Микросборку LM317 требуется установить на радиатор. Диоды 1N4007 можно заменить на аналогичные рассчитанные на ток не ниже 1А. Печатная плата сделана на одностороннем стеклотекстолите. Сопротивление R5 мощностью не ниже 2Вт, или проволочное.
Источник питания на напряжение 12В должен иметь небольшой запас по току. Резистором R1 задаем необходимую частоту вращения на холостом ходу.
Сопротивление R2 необходимо для установки чувствительности по отношению к нагрузке, им задается требуемый момент увеличения числа оборотов микродрели. Если увеличить емкость C4, то растет время задержки высоких оборотов.
Регулятор скорости микродрели для сверления небольших отверстий в печатных платах
Представленная ниже схема позволяет собрать очень простой, дешевый и полезный регулятор скорости вращения 12-вольтной микродрели для сверления отверстий в печатных платах в радиолюбительской практике.
Микросборка LM555 используется в роли широтно-импульсного модулятора. Питающее напряжение для ШИМ понижается и стабилизируется с помощью микросхемы LM7805). Прецизионный подстроечный резистор P1 на 50 КОм позволяет регулировать скорость вращения дрели. Полевой транзистор IRL530N применяется в роли выходного приводного элемента и может коммутировать ток до 27А. Кроме того он обладает быстрым временем переключения и малым сопротивлением. Диод 1N4007 нужен для защиты от ЭДС противодействия. В качестве альтернативы можно взять диод Шоттки MBR1645.
ШИМ (широтно-импульсная модуляция), используемая в этой конструкции, является эффективным методом изменения скорости и мощности для всех двигателей постоянного тока.
ШИМ-регулятор оборотов
Рассмотрим первый ШИМ-регулятор на 5 ампер. Есть такая самая любимая микросхема всех радиолюбителей — это таймер NE555 ( или советский аналог КР1006ВИ). Вот на этой микросхеме и собран ШИМ-регулятор. Кроме таймера здесь я использую стабилизатор на 9 вольт LM7809 , мощный полевой транзистор с N-каналом IRF540, сдвоенный диод Шоттки, а также другие мелкие детали. Схема по которой собран этот регулятор всем известна и очень популярна.
Печатку этой платы можно скачать — ШИМ 5АВ более мощном исполнении я применяю просто параллельное включение нескольких полевых транзисторов IRF540 и более мощный сдвоенный диод Шоттки. В остальном всё аналогично.
Печатку этой платы можно скачать — ШИМ 10А Подключение ШИМ-регулятора очень простое.
Вы видите 4 клеммы — две клеммы для подачи питания и , и две клеммы для подключения мотора и . Сделал ещё ШИМ-регулятор с защитой по току. Для этих целей использовал распространенный операционный усилитель LM358 и два оптрона PC817. При превышении тока, который мы задаём подстроечником R12, срабатывает триггер-защёлка на операционнике DA3.1, оптронах DA4 и DA5 и блокируется генерация импульсов по 5 ноге таймера NE555. Чтобы снова запустить генерацию нужно кратковременно снять питание со схемы с помощью кнопки S1. Печатку этой платы можно скачать — ШИМ 10А с защитой ШИМ-регуляторы все работоспособны , проверил их работу с помощью двигателя от шуруповёрта. Снял видео —Отличная партнёрка Youtube — https://join.air.io/roshansky
Каково устройство шуруповерта?
Устройство шуруповерта, при всем многообразии предлагаемых инструментов, достаточно универсально. Практически все марки работают по одному принципу, а их отличие заключается в компоновке некоторых деталей, внешнем дизайне, удобстве обслуживания и наличии дополнительных функций. В наше время шуруповерт стал незаменимым домашним инструментом, а для того чтобы правильно эксплуатировать, следует знать его устройство.
Шуруповерт нужен в домашнем хозяйстве, для того чтобы починить или быстро собрать мебель.
Особенности инструмента
Шуруповерт представляет собой ручной электрический инструмент для установки или снятия крепежных элементов путем их вращения. Он может использоваться как электродрель для сверления отверстий, но в кратковременном режиме и без больших нагрузок. Ограничение применения не по прямому назначению вызвано наличием механизма торможения вращательного движения при превышении нагрузки и меньшей скоростью вращения патрона по сравнению с электродрелью.
Рисунок 1. Схема шуруповерта.
Основными параметрами устройства являются крутящий момент и скорость вращения. Крутящий момент определяет, какое усилие прилагается к заворачиваемому шурупу.
В бытовых инструментах крутящий момент составляет 10-16 Н м. Профессиональные модели могут иметь крутящий момент до 130 Н м. Скорость вращения находится в пределах 400-550 об/мин (домашний инструмент) и до 1300 об/мин (дрель-шуруповерт).
По способу электрического питания, шуруповерты подразделяются на 2 типа: сетевые (220 В) и аккумуляторные. Конструктивно инструмент можно подразделить на следующие части: корпус, крепежный узел (патрон), механическая часть на базе редуктора, электрическая часть на основе электродвигателя, а также система защиты и регулировок. На рис.1 показана схема устройства шуруповерта. Рис.1. Схема шуруповерта
Корпус шуруповерта
Современные бытовые устройства имеют, как правило, пластмассовый корпус, что позволяет облегчить конструкцию и снизить стоимость. В редких случаях можно найти корпус из металлических сплавов, отличающийся повышенной прочностью. Для удобства разборки корпус составлен из двух половинок, а для удобства эксплуатации выполняется, обычно, в виде пистолета с удобной ручкой, на которой крепится пусковая кнопка.
Патрон инструмента
Разновидности патронов для шуруповерта.
При работе с инструментом используются насадки для шурупов или сверла. Стандартный хвостовик насадок выполняется в виде шестигранника. Для крепления насадок и передачи им вращательного движения предназначен патрон. Он устанавливается на резьбовой конец шпинделя и фиксируется от расслабления с помощью винта.
Наиболее распространен трехкулачковый, самоцентрирующийся, самозажимной патрон. Внутри него выполнено шестигранное углубление для установки хвостовика насадки. Ее крепление осуществляется между кулачками путем вращения муфты. В конструкцию муфты входит фиксатор, позволяющий зажимать насадку без прокручивания шпинделя.
Электрическая часть
Основу электрической части инструмента составляет малогабаритный электродвигатель коллекторного типа. В сетевых устройствах применяется двухфазный электродвигатель переменного тока на напряжение 220 В с запуском через пусковой конденсатор.
В инструменте аккумуляторного типа используется электродвигатель постоянного тока.
Питание электродвигателя осуществляется из сети или от аккумуляторной батареи. При сетевом варианте инструмент снабжен шнуром с вилкой, которая напрямую включается в сетевую розетку. Питание постоянным током осуществляется от аккумулятора, представляющего собой набор элементов, размещенных в одном корпусе. Выходное напряжение аккумулятора определяет мощность устройства. Чаще всего, в шуруповертах используются литий-ионные (напряжение 3,6 В) и никель-металлогидридные, никель-кадмиевые (1,2 В) элементы. Выходное напряжение разных аккумуляторов может находиться в пределах 3,5-36 В, но наиболее применимый диапазон 9,5-14,4 В. Важным показателем аккумуляторного источника питания является емкость, которая ответственна за продолжительность эксплуатации. Эта характеристика обычно находится в пределах 1,2-3,5 А ч.
Электрическая цепь
Включение инструмента производится путем нажатия кнопки шуруповерта, расположенной на его ручке. Этот кнопочный выключатель совмещен с регулятором напряжения – при разном усилии нажатия на электродвигатель подается разная величина напряжения, что обеспечивается широко-импульсным регулятором. В зоне установки кнопки размещается также и рычаг направления вращения. Такой переключатель позволяет менять полярность подаваемого сигнала, что обеспечивает реверс вращения. Пуск электродвигателя производится через достаточно мощный транзистор, процесс открывания которого управляется ШИМ генератором.
Подача электрического сигнала непосредственно на ротор двигателя осуществляется через коллектор. Для обеспечения электрического контакта применяются графитные щетки определенного размера.
Механическая часть
Таблица основных характеристик шуруповертов.
Основу механической части составляет редуктор шуруповерта планетарного типа, который обеспечивает передачу крутящего момента от вала двигателя на выходной шпиндель со снижением скорости вращения.
Важнейшими элементами являются кольцевая шестерня, водило и сателлиты.
Основные элементы размещаются внутри корпуса редуктора шуруповерта и поочередно совмещаются друг с другом, начиная с солнечной шестерни ротора через сальник. Конструкция включает следующие элементы: винт, фланец , шайбу, сателлиты, шестерню, шпиндель, втулку с зубьями. Для установки механизма торможения и патрона служат шарики и втулка. В зависимости от количества шестеренок-сателлитов снижение скорости может быть одно, двух и более ступенчатым.
Редуктор приводится в действие от солнечной шестерни ротора. Вращение передается на кольцевую шестерню в виде цилиндра с зубьями, имеющими необходимый шаг. Они вводятся в зацепление с сателлитами на штифтах водило, между которыми размещается солнечная шестерня. Снижение скорости вращение обеспечивается обкаткой шестеренок-сателлитов по кольцевой шестерне.
Муфта для регулирования вращения
Схема зарядного устройства для шуруповерта.
Муфта для регулирования крутящего момента обеспечивает прекращение вращения при окончании вкручивания шурупа, так как оно сопровождается увеличением сопротивления вращению. Такой механизм необходим для исключения срыва резьбовой части шурупа и поломки самого инструмента от перегрузки. Конструкция включает следующие элементы: стопор, шайбу, пружину, втулку резьбовую им регулирующую.
Механизм совмещен с элементами патрона. При появлении чрезмерного усилия пружина передает нагрузку на пальцы (шарики), которые, в свою очередь, воздействуют на гильзу патрона.
Происходит проскальзывание трещотки и прекращение передачи вращательного усилия на патрон. Усилие, при котором прекращается вращение патрона, можно устанавливать с помощью регулятора.
В разных конструкциях предусматривается регулирование величины максимального момента в пределах 8-25 положений.
При использовании шуруповерта в качестве дрели, необходима установка наибольшей величины допустимой нагрузки.
В некоторых конструкциях инструмента предусматриваются дополнительные регулировки для удобства эксплуатации.
Так может устанавливаться регулятор пределов скорости вращения, чтобы не создавать излишнее вращение при нажатии кнопки. Импульсный преобразователь позволяет устанавливать такие диапазоны: 0-450 об/мин (работа с шурупами), 0-1250 об/мин (режим дрели). Может предусматриваться 3 или 4 разных диапазона.
Достаточно часто используется принудительное торможение шпинделя для ограничения вылета шпинделя при нажатии кнопки. Торможение обеспечивается замыканием обмотки двигателя на резистор небольшой величины.
Устройство шуруповерта практически всех известных марок имеет много общего. Универсальные принципы конструирования используют многие разработчики, что помогает легко разобраться со строением инструмента, а при необходимости провести его сборку и разборку.
Ремонт шуруповёрта своими руками и причины неисправности
Любое устройство, сочетающее в себе электрические и механические узлы, со временем приходит в негодность. Это связано как с условиями эксплуатации, так и естественным износом частей. Не исключение и шуруповёрт. В процессе работы его механические узлы быстро забиваются пылью, двигатель работает в тяжёлых условиях, теряется ёмкость аккумулятора. Ремонт шуруповёрта можно доверить сервисным центрам, но провести его самостоятельно выгодней, так как этот процесс совсем несложен.История появления устройства
Шуруповёрт представляет собой электроинструмент. Основное его назначение, следующее из названия, закручивать или откручивать крепёжный элемент. После того как в 1868 году была изобретена электродрель, развитие электроинструмента получила широкое распространение. Основополагающие компании DeWalt, Bosch, Black&Decker, Makita и Hitachi развивали индустрию, создавая новые устройства.Появление в 1934 году винта с крестовым разъёмом повлекло спрос на электрический инструмент для его закручивания. Особенно востребованным он оказался в машиностроении. Первого такого рода приспособление называлось гайковёрт. С появлением аккумуляторов устройство получило мобильность, и в обиход вошло название шуруповёрт.
Его массовое производство началось в начале 80-х годов.
Современные устройства постоянно совершенствуются, но в большей мере это относится к способу автономности и управления. Конструкция же устройства остаётся неизменной.
Принцип работы и основные узлы
Перед тем как приступить к ремонту шуруповёрта своими руками, необходимо понимать принцип его работы и из каких частей он состоит. Основное отличие шуруповёрта от другого электроинструмента — это использование механизма, останавливающего вращение рабочей части устройства. Происходит это при достижении максимально настроенного для инструмента сопротивления. Эта величина непостоянная и может подстраиваться. Существуют две разновидности прибора:
- работающие от сети 220 вольт;
- использующие аккумуляторную батарею.
Независимо от разновидности устройства, принцип действия у них одинаков и построен на передаче вращательного момента. Он определяет, какой крепёжный инструмент сможет закрутить шуруповёрт. Для увеличения вращающего момента в приборах применяют редукторы с большим передаточным соотношением, но скорость вращения снижается. У шуруповёртов, работающих от сети переменного тока, значение вращающего момента соотносится с потребляемой мощностью инструмента. Основные части, лежащие в основе устройства шуруповёрта, будь то Макита, Хитачи или Зубр, следующие:
- электродвигатель;
- нажимная кнопка;
- регулятор оборотов с реверсом;
- зажимной патрон;
- электронный блок;
- редуктор.
Электродвигатель вращает с установленной скоростью шпиндель, используя для этого планетарный редуктор. Крутящий момент регулируется муфтой, а на шпиндель надет зажимной патрон или шестигранный держатель. В этот патрон устанавливается сменное приспособление под названием «бита». Управляется шуруповёрт электронной схемой и переключением реверса.
Реверс происходит за счёт смены полярности питания. В качестве двигателя используется однофазный коллекторный электродвигатель непрерывного тока. Такой двигатель предназначен для подключения к сети переменного тока. Обмотка возбуждения соединена последовательно с якорной обмоткой и делится на две части. Одна включается до якоря, а другая после него.
В инструменте применяется редуктор планетарного типа. В состав редуктора входят солнечная и кольцевая шестерёнки, сателлиты, водило. Вал электродвигателя вращает солнечную шестерню, которая передаёт вращающий момент сателлитам, а те уже напрямую воздействуют на водило.
Редуктор выпускается одно- и двухступенчатого вида. Во втором случае используется двойное водило, связанное с валом. Конструкция из двух водил и сателлитов располагается в середине кольцевой шестерёнки. Фиксируется она через специальные пазы на корпусе. По всему периметру выступы кольцевой шестерни упираются в подпружиненные шарики через кольцо. Механизм регулирования нагрузки воздействует на кольцо через управляемую пружину, усилие которой изменяется перестановкой регулятора.
Управление оборотами выполняется с использованием импульсной схемы, собранной на микросхеме с широтно-импульсной модуляцией (ШИМ). Контроллер управляет полевым транзистором, работающим в режиме ключа. Частота импульсов меняется с помощью переменного резистора. Величина сопротивления резистора зависит от усилия, которое прикладывается к кнопке.
Муфта шуруповёрта представляет собой трещотку. Если нагрузка на патрон превышает допустимое значение, то срабатывает регулятор нагрузки. Усилие пружины становится недостаточным для удержания кольцевой шестерёнки, и она сходит с шариков. Электродвигатель начинает вращать шестерню вхолостую. При переключении в режим электродрели эта шестерня отключается и в работе не участвует.
В качестве источника питания чаще всего используется аккумуляторная батарея с напряжением 12 В или 18 В. Оно характеризует мощность устройства.
Аккумулятор состоит из нескольких элементов, устанавливаемых в одном корпусе и подключённых последовательно. Корпус имеет специальную защёлку, позволяющую быстро извлекать батарею.
Разборка шуруповёрта
Чаще всего, чтобы найти неисправность и отремонтировать устройство, потребуется его разобрать. Так как все устройства внешне похожи, напоминая собой форму пистолета, их разборку можно представить в виде рекомендаций, данных по ремонту шуруповёрта Интерскол:
- В первую очередь отсоединяется блок аккумуляторной батареи. Для этого потребуется надавить на защёлку и отстегнуть модуль.
- По периметру устройства выкручиваются все винты с использованием крестовой отвёртки.
- После откручивания шурупов две половинки корпуса разъединяются, при этом придерживаются детали конструкции, установленные в пазы.
- Аккуратно отсоединяются переключатель скоростей, кнопка пуск и механизм реверса.
- Из снятой половины извлекается редуктор. Чтобы его снять, понадобится провернуть редуктор в посадочном месте.
Сборка происходит в обратном порядке. При этом необходимо следить, чтобы все снятые элементы и провода располагались в специально выполненных для них углублениях.
Чтобы провести смазку механических частей или восстановить редуктор, часто последний приходится разбирать. Для этого вначале снимается защитная пластина, после чего по кругу выкручиваются шурупы, и снимается верхняя крышка. В качестве смазки используют вязкие материалы, например, Литол. Важно отметить, что серьёзный ремонт редуктора шуруповёрта своими руками провести практически невозможно, так как отдельно шестерёнки производителями не выпускаются. Поэтому при его повреждении придётся совершить замену всего блока.
Следующим элементом, который приходится разбирать, является патрон. Он представляет собой быстрозажимную конструкцию, которая закрепляется c помощью резьбового соединения, винтом, или конусом Морзе.
При первом способе потребуется с помощью шестигранного ключа открутить крепление, а затем, установив ключ в патрон, плотно его зажать. Патрон откручивается вращением ключа.
При втором виде соединения с помощью отвёртки против часовой стрелки выкручивается винт, находящийся в середине губок патрона. Далее, установив и зажав в губках ключ г-образной формы, резким движением ключ необходимо повернуть против часовой стрелки. Извлечение крепления с применением конуса Морзе происходит аккуратными ударами в торец патрона.
Нахождение причины поломки и её устранение
Окончательная поломка инструмента нередко сопровождается предварительными событиями, обращая внимание на которые можно предотвратить серьёзную неисправность: появление посторонних звуков, искрения, запахов горелого, увеличение вибрации, быстрая разрядка батареи.Разобрав устройство, можно понять, какой узел неисправен. Все неполадки устройства разделяют на два типа:
Каждому типу характерны свои первичные признаки, по которым легко вычисляется повреждённая деталь. К особому роду относятся неисправности, связанные с аккумуляторной батареей. Характер поломки связан с тем, что батарея быстро разряжается, или устройство совсем не хочет запускаться.
Если приобретение нового аккумулятора проблематично, можно попробовать его разобрать и заменить в нём неисправный элемент.
Аккумулятор разбирается путём вывода его защёлок из пазов. Под кожухом располагаются элементы с ёмкостью. Их соединение между собой выполнено контактной сваркой. Мультиметром можно измерить величину напряжения на каждой банке. Нормальное значение заряженного элемента составляет 1,2 вольта. Неисправные элементы удаляются — для этого они аккуратно откусываются кусачками в месте контакта, а вместо них устанавливаются аналогичные. Если сварки нет, возможно воспользоваться паяльником. Затем батарею необходимо собрать и установить в шуруповёрт для проверки.
Но не всегда проблема связана с батареей питания. Например, при ремонте шуруповёрта Бош своими руками нередко обнаруживается повреждение схемы зарядного устройства (ЗУ), а не аккумулятора. Ремонт ЗУ заключается в прозвонке радиоэлементов. В первую очередь проверяется сетевой предохранитель и выпрямительный мост.
Обычно при вскрытии корпуса ЗУ по внешним признакам в виде почернения радиоэлементов или платы текстолита сразу видно, какой элемент требует замены. Чаще всего из строя выходят транзисторы, которые располагаются на радиаторах, и операционный усилитель.
Повреждения электрической части
Наиболее часто неисправности в электрической части связаны не только с невозможностью включить инструмент, но также и отсутствием переключения в режим реверса или возможности регулировать обороты.Если аккумулятор исправен, а при подключении к схеме шуруповёрта напряжение на его клеммах падает, то это говорит о неисправности в элементах мотора устройства. Если напряжение нормальное, проверяется кнопка. Для этого тестер переключается в режим прозвонки и его щупы устанавливаются параллельно кнопке. При её нажатии мультиметр должен издать писк, в противном случае кнопка нерабочая. Деталь можно попробовать восстановить самостоятельно, почистив её контактные группы.
Проверка реверса происходит также с использованием мультиметра. Одним щупом следует дотронуться до входа кнопки, а другим до контакта электродвигателя. При переключении реверса должно возникнуть сопротивление, если оно отсутствует, то повреждение следует искать в проводке. Если не работает регулировка оборотов двигателя, то поломка связана с управляющим транзистором или кнопкой.
Проверка щёток электродвигателя осуществляется визуально, их износ должен быть не более 60 процентов. Если всё в порядке, следует проверить другие элементы двигателя. Чтобы померить сопротивление обмоток, контакты двигателя нужно отключить от остальной части схемы.
При обрыве, межвитковом замыкании или замыкании на корпус обмотку потребуется перемотать. Таким же образом проверяется и якорь. Для измерения его сопротивления щупы тестера устанавливаются на пластинах коллектора. Величина сопротивления должна быть равна нулю. Если обмотку починить не получится, придётся приобрести новый двигатель.
Также электрическими неисправностями считаются искрение и потрескивание при работе. Связано это с износом щёток или медленным вращением коллектора из-за его засора.
Неполадки в механических узлах
Если во время работы появились посторонние звуки и происходит клин устройства, то это свидетельствует об износе втулок или подшипников. После разборки редуктора станет понятно, что могло сломаться. Нехарактерные шумы могут образовываться и при деформации вала. Такая поломка проявляется и при биении патрона. Если в патроне ослабевает затягивание, то необходимо проверить муфту на износ. При работе инструмента зубья изнашиваются, и муфта начинает прокручиваться.Чтобы избежать поломок в редукторе, необходимо периодически его обслуживать. Для этого рекомендуется смазать все трущиеся механические части, желательно заранее удалив остатки старой смазки. Засорение конструкции также может влиять на обороты инструмента.
Посторонние звуки могут быть характерны не только из-за повреждения редуктора, но и быть вызваны двигателем. Шум возникает при оторвавшемся магните или при износе втулок якоря. Для восстановления работы якоря можно попробовать смазать его машинным маслом.
Таким образом, при механических поломках причину найти легко, но проведение ремонта потребует покупки новых комплектующих взамен сломанных. Для нахождения электрических неисправностей понадобится использовать мультиметр.
Как сделать регулятор оборотов электродвигателя 12в, 220в, 24в
Плавная работа двигателя, без рывков и скачков мощности – это залог его долговечности.
Для контроля этих показателей используется регулятор оборотов электродвигателя на 220В, 12 В и 24 В, все эти частотники можно изготовить своими руками или купить уже готовый агрегат.
Зачем нужен регулятор оборотов
Регулятор оборотов двигателя, частотный преобразователь – это прибор на мощном транзисторе, который необходим для того, чтобы инвертировать напряжение, а также обеспечить плавную остановку и пуск асинхронного двигателя при помощи ШИМ. ШИМ – широко-импульсное управление электрическими приспособлениями. Его применяют для создания определенной синусоиды переменного и постоянного тока.
Фото — мощный регулятор для асинхронного двигателяСамый простой пример преобразователя – это обычный стабилизатор напряжения. Но у обсуждаемого прибора гораздо больший спектр работы и мощность.
Частотные преобразователи используются в любом устройстве, которое питается от электрической энергии. Регуляторы обеспечивают чрезвычайно точный электрический моторный контроль, так что скорость двигателя можно изменять в меньшую или большую сторону, поддерживать обороты на нужном уровне и защищать приборы от резких оборотов. При этом электродвигателем используется только энергия, необходимая для работы, вместо того, чтобы запускать его на полной мощности.
Фото — регулятор оборотов двигателя постоянного токаЗачем нужен регулятор оборотов асинхронного электродвигателя:
- Для экономии электроэнергии. Контролируя скорость мотора, плавность его пуска и остановки, силы и частоты оборотов, можно добиться значительной экономии личных средств. В качестве примера, снижение скорости на 20% может дать экономию энергии в размере 50%.
- Преобразователь частоты может использоваться для контроля температуры процесса, давления или без использования отдельного контроллера;
- Не требуется дополнительного контроллера для плавного пуска;
- Значительно снижаются расходы на техническое обслуживание.
Устройство часто используется для сварочного аппарата (в основном для полуавтоматов), электрической печки, ряда бытовых приборов (пылесоса, швейной машинки, радио, стиральной машины), домашнего отопителя, различных судомоделей и т.
д.
Принцип работы регулятора оборотов
Регулятор оборотов представляет собой устройство, состоящее из следующих трех основных подсистем:
- Двигателя переменного тока;
- Главного контроллера привода;
- Привода и дополнительных деталей.
Когда двигатель переменного тока запускается на полную мощность, происходит передача тока с полной мощностью нагрузки, такое повторяется 7-8 раз. Этот ток сгибает обмотки двигателя и вырабатывает тепло, которое будет выделяться продолжительное время. Это может значительно снизить долговечность двигателя. Иными словами, преобразователь – это своеобразный ступенчатый инвертор, который обеспечивает двойное преобразование энергии.
Фото — схема регулятора для коллекторного двигателяВ зависимости от входящего напряжения, частотный регулятор числа оборотов трехфазного или однофазного электродвигателя, происходит выпрямление тока 220 или 380 вольт. Это действие осуществляется при помощи выпрямляющего диода, который расположен на входе энергии. Далее ток проходит фильтрацию при помощи конденсаторов. Далее формируется ШИМ, за это отвечает электросхема. Теперь обмотки асинхронного электродвигателя готовы к передаче импульсного сигнала и их интеграции к нужной синусоиде. Даже у микроэлектродвигателя эти сигналы выдаются, в прямом смысле слова, пачками.
Фото — схема регулятора для бесколлекторных двигателейВ данной схеме есть две части – одна логическая, где на микросхеме расположен микроконтроллер, а вторая – силовая. В основном такая электрическая схема используется для мощного электрического двигателя.
Видео: регулятор оборотов электродвигателя с ШИро V2
Как сделать самодельный регулятор оборотов двигателя
Можно сделать простой симисторный регулятор оборотов электродвигателя, его схема представлена ниже, а цена состоит только из деталей, продающихся в любом магазине электротехники.
Для работы нам понадобится мощный симистор типа BT138-600, её советует журнал радиотехники.
В описанной схеме, обороты будут регулироваться при помощи потенциометра P1. Параметром P1 определяется фаза входящего импульсного сигнала, который в свою очередь открывает симистор. Такая схема может применяться как в полевом хозяйстве, так и в домашнем. Можно использовать данный регулятор для швейных машинок, вентиляторов, настольных сверлильных станков.
Принцип работы прост: в момент, когда двигатель немного затормаживается, его индуктивность падает, и это увеличивает напряжение в R2-P1 и C3, то в свою очередь влечет более продолжительное открытие симистора.
Тиристорный регулятор с обратной связью работает немного по-другому. Он обеспечивает обратный ход энергии в энергетическую систему, что является очень экономным и выгодным. Данный электронный прибор подразумевает включение в электрическую схемы мощного тиристора. Его схема выглядит вот так:
Здесь для подачи постоянного тока и выпрямления требуется генератор управляющего сигнала, усилитель, тиристор, цепь стабилизации оборотов.
Оценка статьи:
Загрузка…Регулятор скорости шуруповерта схема Ссылка на основную публикацию wpDiscuzAdblockdetector
Цифровой ШИМ регулятор оборотов коллекторного двигателя.
Еще один обзор на тему всяких вещей для самоделок. На этот раз я расскажу о цифровом регуляторе оборотов. Вещица по своему интересная, но хотелось большего.Кому интересно, читайте дальше 🙂
Имея в хозяйстве некоторые низковольтные устройства типа небольшой шлифовальной машинки и т.п. я захотел немного увеличить их функциональный и эстетический вид. Правда это не получилось, хотя я надеюсь все таки добиться своего, возможно в другой раз, на за саму вещицу расскажу сегодня.
Производитель данного регулятора фирма Maitech, вернее именно это название часто встречается на всяких платках и блочках для самоделок, хотя сайт этой фирмы почему то мне не попался.
Из-за того, что я не сделал в итоге то, что хотел, обзор будет короче обычного, но начну как всегда с того, как это продается и присылается.
В конверте лежал обычный пакетик с защелкой.
В комплекте только регулятор с переменным резистором и кнопкой, жесткой упаковки и инструкции нет, но доехало все целым и без повреждений.Цифровой ШИМ регулятор оборотов коллекторного двигателя.
Сзади присутствует наклейка, заменяющая инструкцию. В принципе большего для такого устройства и не требуется.
Указан рабочий диапазон напряжения 6-30 Вольт и максимальный ток в 8 Ампер.Цифровой ШИМ регулятор оборотов коллекторного двигателя.
Внешний вид весьма неплох, темное «стекло», темно-серый пластик корпуса, в выключенном состоянии кажется вообще черным. По внешнему виду зачет, придраться не к чему. Спереди была приклеена транспортировочная пленка.
Установочные размеры устройства:
Длина 72мм ( минимальное отверстие в корпусе 75мм), ширина 40мм, глубина без учета передней панели 23мм (с передней панелью 24мм).
Размеры передней панели:
Длина 42.5, мм ширина 80ммЦифровой ШИМ регулятор оборотов коллекторного двигателя.
Переменный резистор идет в комплекте с ручкой, ручка конечно грубовата, но для применения вполне сойдет.
Сопротивление резистора 100КОм, зависимость регулировки — линейная.
Как потом выяснилось, 100КОм сопротивление дает глюк. При питании от импульсного БП невозможно выставить стабильные показания, сказывается наводка на провода к переменному резистору, из-за чего показания скачут +- 2 знака, но ладно бы скакали, вместе с этим скачут обороты двигателя.
Сопротивление резистора высокое, ток маленький и провода собирают все помехи вокруг.
При питании от линейного БП такая проблема отсутствует полностью.
Длина проводов к резистору и кнопке около 180мм.Цифровой ШИМ регулятор оборотов коллекторного двигателя.
Кнопка, ну тут ничего особенного. Контакты нормально открытые, установочный диаметр 16мм, длина 24мм, подсветки нет.
Кнопка выключает двигатель.
Т.е. при подаче питания индикатор включается, двигатель запускается, нажатие на кнопку его выключает, второе нажатие включает опять.

Когда двигатель выключен то индикатор так же не светится.Цифровой ШИМ регулятор оборотов коллекторного двигателя.
Под крышкой находится плата устройства.
На клеммы выведены контакты питания и подключения двигателя.
Плюсовые контакты разъема соединены вместе, силовой ключ коммутирует минусовой провод двигателя.
Подключение переменного резистора и кнопки разъемное.
На вид все аккуратно. Выводы конденсатора немного кривоваты, но я думаю что это можно простить :)Цифровой ШИМ регулятор оборотов коллекторного двигателя.
Дальнейшую разборку я спрячу под спойлер.
Индикатор довольно большой, высота цифры 14мм.
Размеры платы 69х37мм.Цифровой ШИМ регулятор оборотов коллекторного двигателя.
Плата собрана аккуратно, около контактов индикатора присутствуют следы флюса, но в целом плата чистая.
На плате присутствуют: диод для защиты от переполюсовки, стабилизатор 5 Вольт, микроконтроллер, конденсатор 470мкФ 35 Вольт, силовые элементы под небольшим радиатором.
Так же видны места под установку дополнительных разъемов, назначение их непонятно.Цифровой ШИМ регулятор оборотов коллекторного двигателя.
Набросал небольшую блок-схему, просто для примерного понимания что и как коммутируется и как подключается. Переменный резистор так и включен одной ногой к 5 Вольт, второй на землю. потому его можно спокойно заменить на более низкий номинал. На схеме нет подключений к нераспаянному разъему.Цифровой ШИМ регулятор оборотов коллекторного двигателя.
В устройстве использован микроконтроллер 8s003f3p6 производства STMicroelectronics.
Насколько мне известно, этот микроконтроллер используется в довольно большом количестве разных устройств, например ампервольтметрах.Цифровой ШИМ регулятор оборотов коллекторного двигателя.
Стабилизатор питания 78M05, при работе на максимальном входном напряжении нагревается, но не очень сильно.Цифровой ШИМ регулятор оборотов коллекторного двигателя.
Так же тепло отводится при помощи небольшого радиатора, который прижат к силовым элементам сверху. Такое размещение радиатора кажется мне несколько сомнительным, так как тепло отводится через пластмассу корпуса и такой радиатор помогает несильно.
Паста между силовыми элементами и радиатором отсутствует, рекомендую снять радиатор и промазать пастой, хоть немного но станет лучше.Цифровой ШИМ регулятор оборотов коллекторного двигателя.
В силовой части применен транзистор IRLR7843, сопротивление канала 3.3мОм, максимальный ток 161 Ампер, но максимальное напряжение всего 30 Вольт, потому я бы рекомендовал ограничивать входное на уровне 25-27 Вольт. При работе на околомаксимальных токах присутствует небольшой нагрев.
Так же рядом расположен диод, который гасит выбросы тока от самоиндукции двигателя.
Здесь применен STPS1045 10 Ампер, 45 Вольт. К диоду вопросов нет.Цифровой ШИМ регулятор оборотов коллекторного двигателя.
Первое включение. Так получилось, что испытания я проводил еще до снятия защитной пленки, потому на этих фото она еще есть.
Индикатор контрастный, в меру яркий, читается отлично.Цифровой ШИМ регулятор оборотов коллекторного двигателя.
Сначала я решил попробовать на мелких нагрузках и получил первое разочарование.
Нет, претензий к производителю и магазину у меня нет, просто я надеялся, что в таком относительно недешевом устройстве будет присутствовать стабилизация оборотов двигателя.
Увы, это просто регулируемый ШИМ, на индикаторе отображается % заполнения от 0 до 100%.
Мелкого двигателя регулятор даже не заметил, дня него это совсем смешной ток нагрузки :)Цифровой ШИМ регулятор оборотов коллекторного двигателя.
Да, дальше я решил подойти к вопросу более глобально и подключил более мощный двигатель.
Он конечно заметно мощнее регулятора, но на холостом ходу его ток около 5 Ампер, что позволило проверить регулятор на режимах более приближенных к максимальным.
Регулятор вел себя отлично, кстати я забыл указать что при включении регулятор плавно увеличивает заполнение ШИМ от нуля до установленного значения обеспечивая плавный разгон, на индикаторе при этом сразу показывается установленное значение, а не как на частотных приводах, где отображается реальное текущее.
Регулятор не вышел из строя, немного нагрелся, но не критично.Цифровой ШИМ регулятор оборотов коллекторного двигателя.
Так как регулятор импульсный, то я решил просто ради интереса потыкаться осциллографом и посмотреть что происходит на затворе силового транзистора в разных режимах.
Частота работы ШИМа около 15 КГц и не меняется в процессе работы. Двигатель заводится примерно при 10% заполнения.Цифровой ШИМ регулятор оборотов коллекторного двигателя.Цифровой ШИМ регулятор оборотов коллекторного двигателя.
Изначально я планировал поставить регулятор в свой старый (скорее уже древний) блок питания для мелкого электроинструмента (о нем как нибудь в другой раз). по идее он должен был стать вместо передней панели, а на задней должен был расположиться регулятор оборотов, кнопку ставить не планировал (благо при включении устройство сразу переходит в режим — включено).
Должно было получиться красиво и аккуратно.Цифровой ШИМ регулятор оборотов коллекторного двигателя.
Но дальше меня ждало некоторое разочарование.
1. Индикатор хоть и был немного меньше по габаритам чем вставка передней панели, но хуже было то, что он не влазил по глубине упираясь в стойки для соединения половинок корпуса.
2. Но даже если бы первый вопрос я бы решил, то была вторая проблема, я совсем забыл как у меня сделан блок питания. Дело в том, что регулятор рвет минус питания, а у меня дальше по схеме стоит реле реверса, включения и принудительной остановки двигателя, схема управления всем этим. И с их переделкой оказалось все куда сложнее 🙁
Если бы регулятор был со стабилизацией оборотов, то я бы все таки заморочился и переделал схему управления и реверса, либо переделал регулятор под коммутацию + питания.
А так можно и переделаю, но уже без энтузиазма и теперь не знаю когда.
Может кому интересно, фото внутренностей моего БП, собирался он лет так около 13-15 назад, почти все время работал без проблем, один раз пришлось заменить реле.
Резюме.
Плюсы
Устройство полностью работоспособно.
Аккуратный внешний вид.
Качественная сборка
В комплект входит все необходимое.
Минусы.
Некорректная работа от импульсных блоков питания.
Силовой транзистор без запаса по напряжению
При таком скромном функционале завышена цена (но здесь все относительно).
Мое мнение. Если закрыть глаза на цену устройства, то само по себе оно вполне неплохое, и выглядит аккуратно и работает нормально. Да, присутствует проблема не очень хорошей помехозащищенности, думаю что решить ее несложно, но немного расстраивает. Кроме того рекомендую не превышать входное напряжение выше 25-27 Вольт.
Больше расстраивает то, что я довольно много смотрел варианты всяких готовых регуляторов, но нигде не предлагают решение со стабилизацией оборотов. Возможно кто то спросит, зачем мне это. Объясню, как то попала в руки шлифовальная машинка со стабилизацией, работать гораздо приятнее чем обычной.
На этом все, надеюсь что было интересно 🙂
Товар предоставлен для написания обзора магазином.
Автоматический регулятор оборотов для мини-дрели.
При работе с выводными компонентами приходится изготавливать печатные платы с отверстиями, это, пожалуй, одна из самых приятных частей работы, и, казалось бы, самая простая. Однако, очень часто при работе микродрель приходится то отложить в сторону, то снова взять ее в руки, чтобы продолжить работу. Микродрель лежащая на столе во включенном состоянии создает довольно много шума из-за вибрации, к тому же она может слететь со стола, а зачастую и двигатели прилично нагреваются при работе на полную мощность. Опять же, из-за вибрации довольно трудно точно прицеливаться при засверливании отверстия и нередко бывает так, что сверло может соскользнуть с платы и проделать борозду на соседних дорожках.
Решение проблемы напрашивается следующее: нужно сделать так, чтобы микродрель имела маленькие обороты на холостом режиме, а при нагрузке частота вращения сверла увеличивалась. Таким образом, нужно реализовать следующий алгоритм работы: без нагрузки – патрон крутится медленно, свело попало в кернение – обороты возросли, прошло насквозь – обороты снова упали. Самое главное, что это очень удобно, во-вторых двигатель работает в облегченном режиме, с меньшим нагревом и износом щеток.
Ниже приведена схема такого автоматического регулятора оборотов, обнаруженная в интернете и немного доработанная для расширения функционала:
После сборки и тестирования выяснилось, что под каждый двигатель приходится подбирать новые номиналы элементов, что совершенно неудобно. Также добавили разрядный резистор (R4) для конденсатора, т.к. выяснилось, что после отключения питания, а особенно при отключённой нагрузке, он разряжается довольно долго. Изменённая схема пробрела следующий вид:
Автоматический регулятор оборотов работает следующим образом — на холостых оборотах сверло вращается со скоростью 15-20 оборотов/мин., как только сверло касается заготовки для сверления, обороты двигателя увеличиваются до максимальных. Когда отверстие просверлено и нагрузка на двигатель ослабевает, обороты вновь падают до 15-20 оборотов/мин.
Собранное устройство выглядит следующим образом:
На вход подается напряжение от 12 до 35 вольт, к выходу подключается микродрель, после чего резистором R3 выставляется требуемая частота вращения на холостом ходу и можно приступать к работе. Здесь следует отметить, что для разных двигателей регулировка будет отличаться, т.к. в нашей версии схемы был упразднен резистор, который требовалось подбирать для установки порога увеличения оборотов.
Транзистор Т1 желательно размещать на радиаторе, т.к. при использовании двигателя большой мощности он может довольно сильно нагреваться.
Ёмкость конденсатора C1 влияет на время задержки включения и отключения высоких оборотов и требует увеличения если двигатель работает рывками.
Самым важным в схеме является номинал резистора R1, от него зависит чувствительность схемы к нагрузке и общая стабильность работы, к тому же через него протекает почти весь ток, потребляемый двигателем, поэтому он должен быть достаточно мощным. В нашем случае мы сделали его составным, из двух одноваттных резисторов.
Печатная плата регулятора имеет размеры 40 х 30 мм и выглядит следующим образом:
Скачать рисунок платы в формате PDF для ЛУТ: «скачать» (При печати указывайте масштаб 100%).
Весь процесс изготовления и сборки регулятора для минидрели занимает около часа.
После травления платы и очистки дорожек от защитного покрытия (фоторезиста или тонера, в зависимости от выбранного метода изготовления платы) необходимо засверлить в плате отверстия под компоненты (обратите внимание на размеры выводов различных элементов).
Сверлить отверстия рекомендуется со стороны дорожек, а для того, чтобы компоненты было легче устанавливать – со стороны деталей все отверстия необходимо немного раззенковать сверлом большего диаметра (3-4 мм).
Затем дорожки и контактные площадки покрываются флюсом, что очень удобно делать при помощи флюс-аппликатора, при этом достаточно флюса СКФ или раствора канифоли в спирте.
После лужения платы расставляем и припаиваем компоненты. Автоматический регулятор оборотов для микродрели готов к эксплуатации.
Данное устройство было проверено с несколькими видами двигателей, парой китайских различной мощности, и парой отечественных, серии ДПР и ДПМ – со всеми типами двигателей регулятор работает корректно после подстройки переменным резистором. Важным условием является чтобы он был в хорошем состоянии, т.к. плохой контакт щеток с коллектором двигателя может вызывать странное поведение схемы и работу двигателя рывками.
На двигатель желательно установить искрогасящие конденсаторы и установить диод для защиты схемы от обратного тока при отключении питания.
Список компонентов для автоматического регулятора оборотов
Фото
Наименование
Кол-во
Наличие
Цена
1
Нет в наличии
7,26
2
2-3 Дня
8,86
Как сделать ремонт шуруповерта своими руками
Одно из самых слабых мест бытового шуруповерта — кнопка пуска и переключатель реверса. Как показывает практика, именно они ломаются чаще всего.
Устройство и схема кнопки шуруповерта
Кнопка шуруповерта — основной элемент управления, который выполняет сразу несколько функций:
- Включение/включение инструмента;
- Переключение направления вращения;
- Плавный пуск двигателя;
- Регулировка оборотов.
При этом каждый из элементов управления, встроенных в блок кнопки, сам по себе не может работать корректно. За исключением переключателя направления вращения, который чаще представляет собой отдельный функциональный блок.
Корпус в большинстве случаев состоит из трех условных отсеков, в которых расположены рабочие узлы и механизмы.
- В нижней части корпуса находится узел управления включением/выключением и регулировки оборотов электродвигателя.
- В средней части расположен сам «курок» плавного пуска (чем глубже его вдавить, тем выше скорость вращения патрона). Кнопка при нажатии скользит в специальном блоке по направляющим, за регулировку оборотов отвечает переменный резистор.
- В верхней части расположена кнопка реверса — переключатель направления вращения патрона. Направление меняется за счет смены полярности подающегося на переключатель напряжения.
Приблизительно так устроены все блоки управления шуруповертов разных марок. Чтобы ознакомиться с устройством кнопки конкретной модели инструмента более детально, рекомендуем изучить схему кнопки шуруповерта (она есть в инструкции).
- Возможные неисправности телевизоров Витязь, МВ
Ремонт телевизоров Витязь, МВ своими руками
В статье, ниже представлен список возможных неисправностей телевизоров Витязь и МВ, а также причины и способы их устранения.
Часто неисправности повторяются в одних и тех же моделях телевизоров, поэтому дефект может совпасть со списком предложенным ниже и Вам будет легче починить свой неисправный ТВ.
Подробнее…
Как сделать песочницу с домиком?
Летняя пора детям всегда в радость! Больше хочется поиграть на улице. Отличным подарком своему ребёнку будет песочница, сделанная своими руками с таким красивым домиком над ней.
Давайте подробнее в картинках рассмотрим, как можно сделать такой домик с песочницей.
Подробнее…
Как самому подключить противотуманки?
О параллельном и последовательном подключении
По новым Правилам на автомобиле нужно ездить днём так же, как и ночью со светом. Можно с ближним светом, ходовыми огнями или противотуманными фарами. Сегодня рассмотрим: как можно подключить противотуманки на свой автомобиль. Противотуманные фары к тому же окажутся полезными и в туман. Чтобы сэкономить можно подключить противотуманные фары и самому. Ничего сложного в подключении противотуманок нет, и с этим заданием справится любой!
Подробнее…
Популярность: 28 178 просм.
Инструменты и материалы
Электрическая схема кнопки шуруповерта.
Разумеется, перед тем как приступить непосредственно к проведению ремонтных работ, стоит в обязательном порядке подобрать все самые необходимые инструменты и материалы. К таковым можно отнести:
- нож;
- плоскую отвертку;
- крестовую отвертку;
- паяльник с канифолью и припоем;
- вату.
В основном это все инструменты и материалы, которые могут понадобиться для проведения работ.
Список не такой уж и большой. Все это может быть дома у любого мужчины.
Как разобрать шуруповерт для ремонта
Для того чтобы разобрать устройство, проделайте следующие шаги:
- отсоедините аккумуляторный блок от корпуса аппарата;
- открутите весь крепеж, удерживающий 2 половинки устройства вместе;
- снимите верхнюю часть корпуса;
- выньте все содержимое из корпуса аппарата;
- аккуратно отсоедините кнопку пуска от корпуса, не повредив провода, связывающие ее с двигателем;
- извлеките переключатель скоростей;
- разъедините двигатель, редуктор, муфту и патрон, открутив 4 винта;
Чтобы открутить патрон, потребуется выкрутить винт, который можно увидеть внутри механизма при разжатых кулачках. Откручивать винт следует по часовой стрелке, поскольку на нем левая резьба. После этого, патрон необходимо открутить от вала редуктора, поворачивая его влево (правая резьба).
Возможные неисправности приборов. Ремонт мы осуществляем самостоятельно
Если ваш инструмент начал работать хуже или полностью перестал выполнять свои прямые обязанности, пришло время диагностировать и попытаться справиться с ними. Сначала проверьте провода на наличие повреждений и напряжение в розетке, для чего можно включить любое другое устройство. Телевизор или чайник.
Если напряжение ниже, вам придется заменить батареи на новые. Если аккумулятор работает нормально, блок питания исправен, проверьте наличие проблем в устройстве. Наиболее распространенные сбои:
- Проблемы с двигателем;
- Изношенные кисти;
- Проблемы с кнопкой.
Зная, как кнопка питания подключена, вы можете быстро решить проблему. Кроме того, проблема со сверлом может возникнуть из-за пыли в инструменте, поскольку сверло «забирает» и древесину, и кирпич, и другие материалы. Поэтому следует проявлять осторожность при чистке устройства после каждого использования. Это единственный способ снизить риск неисправности из-за загрязнения инструмента.
Вот почему после того, как вы сделали ремонт в квартире, немедленно очистите дрель.
READ Как Отрезать Угол 45 Градусов
Как проверить двигатель и кнопку мультиметром
Чтобы определить работоспособность кнопки и двигателя, используется мультиметр.
Чтобы выполнить диагностику мотора, редуктор и проводку, соединяющую деталь с пусковой кнопкой, отсоединяют, а затем замеряют сопротивление обмотки якоря. Если показания отсутствуют, это сообщает об обрыве обмотки. Если цифры на экране очень низкие – произошло короткое замыкание.
Чтобы проверить мультиметром кнопку, проводку, соединяющую ее входные клеммы с аккумулятором, скручивают, а к выходам подключают щупы тестера. Прибор переводят в режим измерения сопротивления и включают. Если значения на дисплее близки к нулю, деталь исправна. При поломке экран показывает бесконечность.
Причины поломки
Как и любая механическая сборка, когда коробка передач работает, сила трения воздействует на детали, из которых они постепенно изнашиваются или изнашиваются и теряют свой «крюк». Чтобы избежать этого, все детали узла должны быть хорошо смазаны.
READ Как Собрать Бензокосу Прокрафт
Поэтому первой причиной отказа коробки передач является нехватка масла (но может быть и избыток).
На передачу также влияет такой «бич» механики, как пыль. Он оседает на деталях и нагревается при работе с ними. Это особенно опасно для пластиковых зубчатых колес, потому что под воздействием тепла от пыли они деформируются. Что приводит к поломке.
Наконец, еще одна неприятность для коробки передач. Попадание в нее посторонних частиц. Засоренные между зубами, они их заклинивают. Из-за этого вращение вала двигателя создает чрезмерную нагрузку на другие конструктивные элементы, что приводит к их разрушению.
Диагностика и устранение неисправностей электрической части шуруповерта
Если у вас аккумуляторный аппарат, то первым делом нужно проверить батареи в аккумуляторном блоке, разобрав его.
Существуют разборные и неразборные блоки. Во втором случае потребуется аккуратно вставить отвертку в место склейки стенок блока и, не спеша, разъединить их.
Далее, необходимо измерить напряжение на всех “банках”. Номинал напряжения указан на корпусе каждой батарейки. Напряжение должно быть чуть ниже указанного, но одинаковым на исправных аккумуляторах. Неисправные батареи будут значительно отличаться от остальных по выдаваемому напряжению — их и потребуется заменить. Новые батарейки можно приобрести в интернете.
Важно правильно их спаять, то есть последовательно: плюс одной батареи соединяется с минусом другой, а плюс второй с минусом следующей и т.д.
Если вы обладатель сетевого шуруповерта, то алгоритм проверки несколько иной. Вначале, потребуется раскрутить корпус аппарата и снять его одну половинку. Возьмите тестер и “прозвоните” шнур питания на предмет обрыва. В случае исправного шнура, нужно проверить кнопку пуска. Проверьте при нажатой кнопке, есть ли цепь на выходных ее контактах. Если кнопка неисправна, ее потребуется заменить или отремонтировать. Как это сделать, будет рассмотрено далее. При исправной кнопке проблема может крыться в электрощетках или двигателе.
Ремонт кнопки
Ниже представлена электрическая схема аккумуляторного шуруповерта.
Из схемы видно, что на кнопку подходят 2 провода от аккумулятора, и из нее выходят 2 провода на двигатель. Также к кнопке подсоединяются 3 провода от транзистора, отвечающего за регулировку оборотов. Чтобы понять устройство кнопки шуруповерта, ее необходимо разобрать. Все провода, идущие к данной детали, можно и не отпаивать. Они не будут мешать разборке.
Снимите нажимной механизм (красного цвета) со своего посадочного места. Делайте это аккуратными вращательными движениями, одновременно вытягивая деталь в противоположную кнопке сторону, следя за тем, чтобы не сломался шуток.
Далее, снимите крышку кнопки.
В местах, указанных на рисунке стрелками, с помощью ножа и отвертки необходимо поддеть и вытолкнуть защелки, после чего снять крышку.
Сняв крышку, вы увидите отсек реверса. Но механизм кнопки будет все еще недоступен. Воспользовавшись паяльником, разъедините 2 элемента (на следующем рисунке указано стрелкой).
Аккуратно вытащите элемент под номером 1, после чего снимите крышку, которая закрывает отсек с механизмом включения аппарата.
Придерживая возвратную пружину, достаньте механизм из корпуса.
В неисправной кнопке вы увидите стертые контактные площадки.
Контактные площадки быстро изнашиваются из-за плохого качества металла. Мелкая металлическая пыль от сработанных контактов накапливается между ними и замыкает площадки. В результате этого возникает самопроизвольный запуск аппарата.
С помощью ваты, смоченной в спирте, удалите металлическую пыль. Если это не удается, можно соскоблить ее ножом. После этих действий самопроизвольный запуск устройства прекратится.
Если не работает регулятор оборотов, значит перегорел транзистор, который необходимо заменить.
Замена щеток
Для проверки состояния щеток необходимо разобрать двигатель, отогнув “усики”, расположенные на торце корпуса.
Далее, легкими ударами молотка по валу двигателя, выбейте ротор из корпуса.
При этом сначала извлечется крышка, в которой располагаются электрощетки.
На следующем фото видно, что коллектор имеет черный цвет. Это значит, что он загрязнет пылью от щеток. В результате загрязнения коллектора, а также канавок между его пластинами, падает мощность двигателя и искрят щетки. Необходимо протереть коллектор ватой, смоченной в спирте, и прочистить канавки иглой.
На следующем фото показано, как выглядит чистый коллектор.
Если щетки изношены, их потребуется поменять. На некоторые модели шуруповертов сложно найти в продаже оригинальные щетки.
Но можно найти щетки, подходящие по размеру, после чего на точильном станке подровнять их и подсоединить (припаять) к щеткодержателям.
Иногда, чтобы заменить щетки, потребуется пропилить в них канавку. Это зависит от способа их крепления.
Чтобы лучше понять, как происходит замена щеток, можно воспользоваться следующим видео.
Ремонт тормоза двигателя
Тормоз двигателя — это устройство, останавливающее вращение якоря в момент отпускания кнопки запуска. В шуруповертах данная функция реализована путем замыкания плюса и минуса двигателя при отпускании кнопки. В результате возникает большая самоиндукция, и происходит блокировка шпинделя (с большим искрением из-под щеток). Если затормаживание двигателя не работает, то потребуется замена регулирующего транзистора или пусковой кнопки.
Регулятор оборотов шуруповерта и схема его элементов
В этой статье мы рассмотрим устройство шуруповерта. Уделим особое внимание таким ответственным деталям в конструкции, как регулятор оборотов шуруповерта. Кроме того, разберемся, как устроен регулятор усилия шуруповерта. Подробно опишем процесс изготовления регулятора оборотов своими руками, а также ознакомимся с такой функцией шуруповерта, как автоматическая регулировка оборотов.
Регулятор оборотов шуруповерта
Электрический шуруповерт работает либо от сети 220 В, либо от аккумуляторной батареи. Его мощность зависит от величины напряжения аккумулятора. Скорость вращения шуруповерта начинается от 15 000 об/мин. Кроме того, шуруповерт, который работает от сети, имеет 2 скорости вращения: более медленную для вкручивания, более высокую для сверления. Внутри кнопки подачи питания располагается регулятор оборотов. Довольно миниатюрный размер этого узла инструмента достигается при помощи микропленочной технологии. Его основной деталью является симистор. Принцип работы регулятора следующий:
- При включении кнопки на управляющий электрод симистора подается переменный ток, имеющий синусоидальную фазу.

- Происходит открытие симистора, ток начинает проходить через нагрузку.
Время срабатывания симистора зависит от амплитуды управляющего напряжения. Чем больше амплитуда, тем раньше происходит срабатывание симистора. Величина амплитуды задается при помощи переменного резистора, соединенного с кнопкой пуска. Схема подключения кнопки отличается в разных моделях. К регулятору оборотов возможно подключение конденсатора.
Зачастую в нынешних экономических условиях не всегда покупатель может себе позволить полноценный дорогой шуруповерт от именитых фирм. В более дешевых моделях такой функции может и не быть. Но это не повод отчаиваться. Регулятор оборотов можно собрать самостоятельно, о чем мы и поговорим ниже.
Регулятор оборотов шуруповерта собирается на основе ШИМ – контроллера и ключевого многоканального полевого транзистора. Управление работой этого узла инструмента осуществляет резистор. Его положение зависит от давления на кнопку пуска шуруповерта.
Направление вращения рабочего органа меняется путем смены полюсов напряжения, которое подается на щетки двигателя. Инструментально это осуществляется при помощи перекидных контактов, приводящихся в действие рычажком реверса.
Страницы
ШИМ-регулятор оборотов
ШИМ-регуляторы все работоспособны , проверил их работу с помощью двигателя от шуруповёрта. Снял видео —
Выпрямитель для шуруповерта своими руками
Выпрямитель необходим для преобразования переменного тока в постоянный. Он функционирует за счет полупроводниковых диодов, которые играют роль преобразователей. Чтобы проанализировать работу устройства, применяют осциллограф. Главным в изготовлении выпрямителя является правильный выбор диодов. Для использования в блоке питания подойдут элементы с показателями обратного тока до 10 ампер. Количество диодов равно 4, и их следует устанавливать по мостовому типу. Если применять схему на одном полупроводнике, полезное действие блока снижается вдвое.
Это важно: запрещено работать с электрическими элементами, находящимися под напряжением.
Перед тем как совершать какие-либо манипуляции, нужно убедиться, что прибор отключен от сети.
Проверка двигателя: причины поломок и ремонта
Существует несколько причин поломки якоря или статора бура. Прежде всего, это неграмотная работа устройства. Например, многие пользователи просто перегружают инструмент, выполняя работу без помех. Это приводит к тому, что дрель-мотор не успевает «отдыхать». Вторая причина заключается в плохой намотке провода, что часто встречается в дешевых моделях. Вот почему поломки дешевых инструментов встречаются гораздо чаще. Ремонт в этом случае должен осуществляться с помощью специализированного инструмента. И будет лучше, если вы доверите эту работу профессионалам.
Однако, если вы решили сделать ремонт самостоятельно, у вас наверняка возникнет вопрос. Как это сделать правильно? Как вы уже поняли, электрическая дрель «повреждена» арматурой и статором, и это можно проверить по нескольким признакам, например, когда инструмент внезапно искрится во время работы. Если нет «ярких» знаков, вы можете использовать омметр.
Статор изменяется следующим образом:
- Сначала аккуратно разберите корпус устройства;
- Снимите провода и все внутренние детали;
- После выяснения причины неисправности мы заменяем запасную часть новой, корпус снова закрывается.
Как заменить кисть: работа за пару минут
Но дрель может не работать из-за обычных неисправностей. Например, из-за щеток внутри двигателя. Таким образом, ремонт кисти здесь необходим, и эта работа довольно проста. Вам даже не нужны специальные знания и инструменты. Для этого мы разбираем устройство, снимаем щеткодержатели и заменяем сломанные детали. Кстати, есть модели, корпус которых не разбирается. Нужно просто удалить специальные заглушки через установочное окно, после чего мы заменим щетки.
Как видите, существуют различные поломки, многие из которых будут вам подчинены, а другие будут выполняться только специалистами сервисных центров.
А чтобы снизить риск такого повреждения, вам необходимо позаботиться о своем инструменте, почистить его после работы, проверить состояние деталей и щеток, чтобы заменить их новыми. Однако, если вы видите, что не можете справиться с этим самостоятельно, отнесите устройство в мастерскую.
Источник
При отсутствии информации об электрощетке Вы можете воспользоваться заявкой с сайта. После получения информации от Вас наши специалисты свяжутся с вами. Перейти >>
Представленные электрощетки являются оригинальными (не Китай) и поставляются от официального европейского производителя. Данные электрощетки сделаны из графита высокого качества, что подразумевает под собой долгий срок службы. — Цена указана за 1 комплект. 1 комплект = 2 шт. электрощетки
.
Скачать прайс- лист электрощеток с перечнем марок электроинструмента Metabo .
регулятор оборотов электродвигателя своими руками – Prix
Offres spéciales sur les регулятор оборотов электродвигателя своими руками on aliexpress
Quel que soit l’objet de votre désir, la plateforme d’AliExpress est une véritable mine d’or. Une envie de регулятор оборотов электродвигателя своими руками? N’allez pas plus loin! Nous proposons des milliers de produits dans toutes les catégories de vente, afin de satisfaire toutes vos envies. Des grandes marques aux vendeurs plus originaux, du luxe à l’entrée de gamme, vous trouverez TOUT sur AliExpress, avec un service de livraison rapide et fiable, des modes de paiement sûrs et pratiques, quel que soit le montant et la quantité de votre commande.
Sans oublier les économies dont vous pouvez bénéficier grâce aux prix les plus bas du marché et à des remises sensationnelles.
Votre регулятор оборотов электродвигателя своими руками va faire envie à tous vos proches, croyez-nous!”
AliExpress compare pour vous les différents fournisseurs et toutes les marques en vous informant des prix et des promotions en vigueur. Notre site regroupe également des commentaires de véritables clients, chaque produit étant noté selon plusieurs critères commerciaux. Tous les éléments sont réunis pour vous aider à prendre la meilleure décision, en fonction de vos besoins et de vos envies. Il vous suffit de suivre les conseils des millions de clients satisfaits par nos services.”
Alors n’attendez plus, offrez-vous votre/vos регулятор оборотов электродвигателя своими руками! Qualité et petits prix garantis, il ne vous reste plus qu’à valider votre panier et à cliquer sur «Acheter maintenant». C’est simple comme bonjour. Et parce que nous adorons vous faire plaisir, nous avons même prévu des coupons pour rendre votre achat encore plus avantageux. Pensez à les récupérer pour obtenir ce(s) регулятор оборотов электродвигателя своими руками à un prix imbattable.”
Chez AliExpress, rien ne nous rend plus fier que la lecture des retours positifs de notre chère clientèle, c’est pourquoi nous nous engageons à leur offrir le meilleur.
Регулятор оборотов для шлифовальной машинки
Современные магазины, реализующие электроинструмент, представляют покупателям широкий выбор товаров. Инструменты различного назначения и моделей классифицируются по ценовой политике, своим функциональным возможностям, гарантии качества.
Практически каждая представленная на рынке модель электродрели, лобзика и шуруповерта оснащена регулятором оборотов. Однако входящие в число электроинструментов шлифовальные машины лишены такой составляющей. Только редкие модели могут похвастаться ее наличием. Но такие машины будут невыгодно отличаться от остальных высокой ценой.
В целях экономии своих финансов вы можете самостоятельно оснастить регулятором оборотов обычную болгарку. Такой регулятор вовсе не обязателен в случае резки металла специальным камнем, а вот для осуществления шлифования корпусов различной радиотехники является незаменимым инструментом.
Принципиальная схема регулятора оборотов болгарки
Представленная вашему вниманию схема для создания регулятора достаточно проста. Собрать ее будет в состоянии любой начинающий радиолюбитель. Необходимые для сборки механизма детали довольно дешевы. Они есть в наличие в магазинах. Кроме того, их можно найти и другим путем – выпаять с оснащенных ими уже не используемых вами плат.
Имеет место сборка в отдельном коробе с вмонтированной розеткой. Такое приспособление можно использовать в качестве переноски с регулятором мощности.
Чтобы не обременять себя лишними предметами, целесообразно осуществить монтаж регулятора непосредственно в рукоятке шлифовальной машины.
Чтобы воплотить эту идею в жизнь, соберите вместе все необходимые детали. Отсоедините рукоять от инструмента и запланируйте расположение всех составляющих схемы. Учтите разную конфигурацию рукояток разных моделей шлифовальных машин. Только от вас будет зависеть, поместится ли внутри собранное вами приспособление.
Из фрагмента алюминиевого листа можно вырезать радиатор. К нему присоединяется симистор.
Следует заметить, что в силу устойчивости симистора к нагреванию возможно создание малого по площади радиатора. Следующим этапом необходимо с помощью паяльника согласно предложенной схеме соединить детали посредством навесного монтажа.
Чтобы предотвратить возможную в процессе работы деформацию и короткое замыкание, имеет смысл нанести слой эпоксидной смолы. С противоположной стороны производим установку переменного резистора. На него надевается изготовленная из пластмассы рукоятка большого размера.
Вам будет удобно измерять обороты шлифовального круга.
В отзывах воспользовавшихся услугами модернизированной шлифовальной машины, довольных результатами потребителей отмечается увеличение ресурса механических частей приспособления, в связи с работой инструмента на максимальных оборотах.
5 преимуществ использования электрической отвертки
Электрошуруповерт – незаменимый помощник для любителей делать все своими руками. Это поможет вам быстрее справляться с домашними делами. В какой-то момент вам, вероятно, приходилось бороться с обычной отверткой. Электрическая версия – отличная альтернатива обычной отвертке. Будь то небольшие задачи или крупные проекты, он обязательно повысит эффективность ряда проектов. Этот высокоэффективный инструмент также доступен по цене, поэтому его можно приобрести без особых усилий.Ниже приведены пять преимуществ этого инструмента перед обычной отверткой.
1. Удобство
Отвертка, которую удобно держать, облегчает работу. Благодаря высокой скорости вы обнаружите, что выполняете задачи намного быстрее. Некоторые модели поставляются с полезными «дополнительными принадлежностями», такими как чехол для переноски и набор винтов, которые обеспечивают больший комфорт во время работы.
2. Меньше трудозатрат
С помощью электрической отвертки во время работы требуется меньше усилий. Сверление шурупов может быть утомительной работой.Вам придется потратить много времени на работу, особенно когда для заготовки требуется большое количество винтов. Удаление винтов может быть таким же трудным. Электрический шуруповерт позволяет выполнять больше работы с меньшими усилиями. Это также позволяет вам выполнять ряд работ, используя один и тот же инструмент.
Это не так физически утомительно, как использование обычного инструмента, который может потребовать значительного перехода от одного инструмента к другому.
3. Повышенная эффективность
Электрические отвертки позволяют быстро и точно ввинчивать винты.Отвертка обладает мощным сверлом, что обеспечивает более длительный эффект соединения. Это позволяет выполнять работу быстрее и с удовлетворением.
4. Высокая универсальность
Регулируемая скорость и «обратное действие» характерны для большинства электрических отверток. Регулируемая скорость обеспечивает больший контроль и эффективность при работе. «Обратное действие» – отличительная черта электрических отверток. Он позволяет быстро вставлять винты и снимать их так же быстро, когда это необходимо.Благодаря регулируемому регулированию скорости вы тратите меньше времени на подбор шурупов для выполняемой работы. Инструмент также выпускается в трех основных формах: прямой, пистолетный и многопозиционный, причем в некоторых моделях все три объединены в одном устройстве. Это дает вам повышенную гибкость при выполнении ряда работ.
5. Экономичность
При работе с обычными отвертками вам потребуются различные типы отверток для выполнения различных работ в домашних условиях. Обычно они входят в набор, состоящий из разных форм.Каждый из них лучше всего подходит для конкретной работы. Части набора со временем легче потерять, так как несколько отдельных узлов. Замена со временем просто увеличивает ваши расходы. Однако, если вы приобретете многопозиционный электрический тип, вы сможете воспользоваться преимуществами трех различных возможностей, интегрированных в одно устройство. Все, что вам нужно сделать, это изменить форму в соответствии с выполняемой работой. Это избавит вас от необходимости часто менять инструменты во время работы. Это обеспечивает более безопасный способ хранения ваших инструментов.Это также лучшее соотношение цены и качества.
Dial-a-Speed: один контроллер двигателя для управления всеми
youtube.com/embed/tjLsfU_b8x4?showinfo=0″ frameborder=”0″ allowfullscreen=””/>
Одна из наиболее распространенных проблем при создании небольших роботов и других электромеханических проектах заключается в том, что стандартные двигатели постоянного тока работают слишком быстро для многих приложений. Иногда решением является механическое исправление, такое как зубчатая передача или ведущий привод, но во многих случаях вам нужно отказаться от дополнительного шума, пространства и точной конструкции, которые влекут за собой механические трансмиссии.В этих случаях, вероятно, лучше всего подходит схема с «прямым приводом», в которой вал двигателя напрямую соединен с нагрузкой, которую он вращает. И вам понадобится электронный регулятор скорости.
Откройте для себя Dial-a-Speed, универсальный контроллер скорости для небольших двигателей постоянного тока. Он построен в компактном физическом корпусе вокруг полноразмерного потенциометра, включает встроенную защиту от противо-ЭДС и имеет встроенные винтовые клеммы для легкого подключения двигателя и источника питания. Dial-a-Speed принимает 5-12 В постоянного тока, может быть легко установлен на панели в большинстве шкафов и обеспечит эффективное управление скоростью любого двигателя постоянного вращения или вентилятора в каталоге RadioShack на момент написания этой статьи.
| ПРОДУКТ | Вольт (постоянный ток) | МАКС (об / мин) | МИН (об / мин) |
| Двигатель хобби 9-18 В | 9/12 | 11 030/14 300 | 176/795 |
| 6V микромотор | 6 | 15 500 | 1,191 |
| 7.Микромотор 5 В | 7,5 | 15 900 | 1,259 |
| Микродвигатель 9 В | 9 | 20 200 | 2 641 |
| Редукторный двигатель 1,5–3 В | 5 * | 17 900 | 2,462 |
| 1,5–3V Hobby Motor | 5 * | 16 700 | 2 798 |
| Микро вентилятор 12 В | 12 | 6 640 | 115 |
| 12V 3 ″ Вентилятор | 12 | 2,432 | 130 |
| 12V 4 ″ Вентилятор | 12 | 2 611 | 100 |
Однако у меня не было сбоев или других проблем с их запуском при 5В. Если вы хотите использовать один из этих двигателей со своим Dial-a-Speed и беспокоитесь о его повреждении, было бы достаточно просто добавить резистор и / или диодную сеть между Dial-a-Speed и самим двигателем для пошагового переключения. От 5 В до 3 (или даже ниже) по мере необходимости. Как это работает?
Это контроллер скорости с широтно-импульсной модуляцией (ШИМ), использующий микросхему таймера 555, подключенную в нестабильном режиме, для управления N-канальным полевым МОП-транзистором для повышения мощности, который фактически включает и выключает двигатель.Он основан на схеме, опубликованной Риком Биклом из Dallas Personal Robotics Group, с небольшими изменениями для использования в конфигурации общего источника питания.
Что все это значит? По сути, вместо непрерывного потока тока, схема передает мощность на двигатель небольшими импульсами с более или менее постоянной частотой (около 50 раз в секунду). Длина этих импульсов (также известная как их ширина , ) может быть изменена (она же , модулированная ), что также вызывает изменение скорости вращения двигателя.Чем длиннее / шире импульсы, тем быстрее работает мотор.
Прямоугольная волна с рабочим циклом 60%. «Широтно-импульсная модуляция» подразумевает изменение рабочего цикла без изменения частоты лежащей в основе волны. Если бы вы изобразили зависимость напряжения, поступающего на двигатель, от времени, возможно, используя осциллограф, это выглядело бы более или менее как прямоугольная волна, показанная выше. При описании прямоугольных волн количество времени, проведенного в состоянии «высокого» напряжения, называется временем метки, а количество времени, проведенное «низким» пространственным временем.Рабочий цикл – это процентное значение, выражающее, какая часть каждого волнового цикла является «временем метки». Например, если ваши импульсы приходят с частотой 1 секунду, а время метки составляет 0,6 секунды, то рабочий цикл составляет 60%.
Эта схема продумана так, чтобы предлагать широкий диапазон управления и может генерировать прямоугольные волны с коэффициентом заполнения от менее 5% до более 95%, в зависимости от того, где вы устанавливаете циферблат.
как установить переключатель вентилятора переменной скорости
как установить переключатель вентилятора переменной скорости Перед тем, как выключить питание, установите потолочный вентилятор на самый высокий уровень.Получите его как можно скорее в среду, 30 декабря. Я просто попытался установить потолочный вентилятор и был сбит с толку, потому что у старого светильника была чистая проводка, и оба провода, соединяющие потолок, были белыми … Привет, у меня установлено 2 потолочных вентилятора. Вы можете изменить скорость лезвий, потянув за цепь. предложения. Производители потолочных вентиляторов не используют провода того же цвета для подключения двигателя потолочного вентилятора к переключателю скорости. Поскольку нам никогда не везло с потолочными вентиляторами с дистанционным управлением (то есть открутите три винта, которыми комплект освещения крепится к нижней части корпуса переключателя под лопастями потолочного вентилятора.Переключатели управления скоростью потолочного вентилятора не универсальны; однако многие компании производят заменяющие переключатели для установки в потолочный вентилятор. Как установить 3-х скоростной переключатель для потолочного вентилятора. Это асинхронный двигатель, поэтому вам нужно контролировать частоту, а не напряжение. 4.5 из 5 звезд 161. Открутите соединители, которыми вместе соединяются два набора проводов, которые соединяют комплект освещения с потолочным вентилятором. Вы должны снять оригинальный переключатель скорости и отнести его в ремонтный центр или в центр освещения, чтобы получить правильную замену.Найти этот провод иногда может быть немного сложно, но обычно вы можете проследить грубый маршрут провода. Вырезать отверстие в стене по пути провода; отверстие должно быть достаточно большим, чтобы разместить в нем электрическую распределительную коробку.
Для опытного человека подключение блока управления к настенной розетке – довольно простая задача, но некоторые домовладельцы находят эту работу довольно запутанной и пугающей. У меня есть спальня с потолочным вентилятором. DoItYourself.com®, основанный в 1995 году, является ведущим независимым вентилятором. Этот вентилятор для всего дома питается от переключателя Leviton, который имеет 3 положения.Вверх, для запуска вентилятора на одной конкретной скорости (мы скажем, высокой скорости) и включения / открытия и удержания открытыми потолочные жалюзи. Как установить трехпозиционный переключатель в C … Как установить трехпозиционный переключатель в потолочный вентилятор. Если на выключатель света по-прежнему подается питание, бесконтактный датчик напряжения будет мигать и подавать звуковой сигнал. Это потому, что вам нужно будет разрезать провода и установить выключатель в соответствии с вентилятором. Дому около 25-30 лет … Установлен потолочный вентилятор Хантер без пульта…. он набирает максимальную скорость? Установка настенного переключателя 3 скорости для потолочных вентиляторов – YouTube $ 38,00 $ 38. Эти регуляторы скорости обычно устанавливаются под камином. Осторожно извлеките выключатель из настенной коробки и осмотрите клеммы проводов на предмет повреждений, истирания или другого износа. Отрежьте токоведущий провод в том месте, где электрическая коробка будет встраиваться в стену, и вставьте оба конца этого провода в электрическую коробку. Чтобы выполнить эту работу, вам все равно необходимо установить переключатель управления скоростью потолочного вентилятора, чтобы максимально использовать возможности вашего нового устройства.Простите за лишние винты, шкалы и переключатели, поскольку это позволяет снимать и тестировать различные функции без необходимости снимать кожух вентилятора. Она имеет многолетний опыт работы в сфере домашнего благоустройства, уделяя особое внимание садоводству, а также имеет опыт групповых инструктажей. 99. Вставьте оставшиеся провода в новый переключатель скорости с помощью канцелярской скрепки.
Прикрепите проволочную гайку к концам двух соединенных концов белых проводов. Контроллер переменной скорости, предназначенный для плавного управления скоростью вытяжного вентилятора.Если питание по-прежнему присутствует, раздастся звуковой сигнал и замигает датчик напряжения. 4,3 из 5 звезд 744. Резистивные регуляторы скорости. Мы приветствуем ваши комментарии и 17,99 долларов США. Вставьте конец отогнутой канцелярской скрепки в прорезь на сменном переключателе скорости, чтобы открыть пружинный соединитель. Получите в пт, 11 декабря. Приедет до Рождества. Получите его как можно скорее в четверг, 24 декабря. Осторожно вытащите переключатель скорости из корпуса, но не отсоединяйте провода. Черные провода под напряжением следует подсоединить к латунным винтам.3.9 из 5 звезд 23. Регулятор скорости для двигателей переменного тока: Я хотел каким-то образом управлять скоростью лобзика и решил использовать диммер. Эти реостаты обычно используются для замены существующего настенного выключателя, который управляет электрической розеткой вентилятора. Во-вторых, выпускной канал очень маленький, поэтому я думаю об использовании воздуходувки, похожей на те, которые используются для сушки мокрых ковров и тому подобного. на этот сайт и использовать его в некоммерческих целях в соответствии с нашими условиями использования. Регулируемый регулятор скорости вентилятора CASOLLY для встроенного и канального вентилятора.Проденьте металлический сердечник на конце черного провода под винт клеммы с меткой «-», затем затяните винт с помощью отвертки. Вы можете использовать специальный переключатель для маленьких вентиляторов для ванной, и вам обязательно нужно, если вы хотите контролировать скорость, даже низкую / высокую. Начните с выключения света и потолочного вентилятора на блоке предохранителей. Меры предосторожности: Перед работой с электропроводкой и установкой переключателя скорости вентилятора необходимо определить, выключить и пометить контур вытяжного вентилятора ванной комнаты. Среднее положение переключателя – это когда вентилятор выключен, а потолочные жалюзи закрыты.
БЕСПЛАТНАЯ доставка на Amazon. БЕСПЛАТНАЯ доставка для заказов на сумму более 25 долларов США, отправленных Amazon. Перейти к основному контенту. Для этого подключите черный провод переключателя к источнику питания от панели выключателя. Другие варианты Новинка от 9,95 $. Единственный способ изменить скорость вентилятора – это тянуть цепь. Просмотрено 6k раз 1. Необходимые инструменты: простые ручные инструменты в сумке для электриков, неалюминиевая лестница и тестер напряжения. Второй тип используемого регулятора скорости – это настенный регулятор. Есть регуляторы скорости, которые сделаны специально для вентиляторов или других моторизованных устройств … Иногда они используют переключатель TRIAC, но они включают в себя другие схемы, которые контролируют фактическое количество отправляемого напряжения.Заземляющий провод также необходимо подключить, как и нейтральный провод. Включите автоматический выключатель потолочного вентилятора. Вы можете свободно ссылаться. На приведенной ниже схеме переключателя управления скоростью потолочного вентилятора я показал направление выключения ручки переключателя скорости вентилятора. Как установить параметрический эквалайзер в автомобиле, как диагностировать общие проблемы с электрическим переключателем. 3-х ступенчатое управление конденсаторным типом; Стандартный размер настенной плиты; Включает дополнительный механизм переключения; Блок контроллера скорости вращения вентилятора Deta включает в себя трехпозиционный поворотный переключатель для управления вентилятором и дополнительный механизм переключения для управления вентилятором или дополнительным освещением.отправлено на наши “Форумы сообщества DoItYourself.com”. проблемы обращайтесь по адресу [email protected]. 99. В некоторых каминах даже предусмотрены специальные места для установки регулятора скорости. Расчетное время: зависит от личного опыта, умения работать с инструментами и доступа к потолочному вентилятору. Заменяю потолочный вентилятор на новый. Это откроет пружинный зажим внутри переключателя скорости, удерживающий провод в переключателе.
Сайт по ремонту и ремонту дома.17,89 долларов США 17. Вопросы личного характера должны быть: Если у вас ограниченный опыт в этой работе, подумайте о том, чтобы нанять профессионала для настройки потолочного вентилятора. 7,99 долларов США 7. Вытяните тумблер, который управляет двигателем, и ослабьте винты, которыми крышка крепится к настенному переключателю, который управляет потолочным вентилятором. Сесилия Харш профессионально пишет с 2009 года. Работала 1 год 9 месяцев назад. Отложите световой комплект в сторону. Это позволяет переменному резистору изменять допустимую мощность.Харш получила лицензию сертифицированного помощника медсестры в 2004 году. Вот прототип, прикрепленный к пластиковому кожуху с помощью металлической пластины, обеспечивающей дополнительный теплоотвод. как выполнить проводку от 3-скоростного вентилятора до переключателя … Устранение неполадок с генератором парового душа, Советы по подключению для установки нестандартных задних фонарей мотоциклов, Подключение переключателя света с несколькими фонарями. Они могут перемещать поток воздуха, но мне не всегда нужно перемещать столько воздуха, только при сварке и т. Д. Сейчас настенный переключатель управляет только светом (включение / выключение, диммер отсутствует).Домашняя кузница. Хотя кажется, что он выполняет работу, похожую на диммер, и на самом деле выглядит очень похоже, переключатель скорости вентилятора больше похож на обычный переключатель света и будет подключен последовательно с вентилятором. Электронный регулятор скорости вращения вентилятора Cdmall Регулируемый регулятор для вытяжных потолочных вентиляторов с вытяжным каналом для гидропоники и шнуром длиной 6 футов, 120 В, 15 А. Устройство… Попробуйте включить вентилятор, чтобы убедиться, что отключена нужная цепь. Держите бесконтактный датчик напряжения рядом с настенным выключателем, который питает ваш потолочный вентилятор.Авторские права © Разогните большую прочную канцелярскую скрепку. Это поможет вам выбрать настройки позже. Выключите автоматический выключатель в цепи потолочного вентилятора.
На самом деле это довольно простой выключатель, который крепится на стене. Переключатель скорости будет обозначен буквами «L», «1», «2», «3» или «A», «B», «C», «D.» Если вы не можете записать, какой цвет провода подключается к каждому слоту, вам может потребоваться нанять специалиста по ремонту вентиляторов для установки коммутатора. Убедитесь, что все провода сначала протянуты через электрическую коробку, чтобы место для лица надежно прилегало к стене.Amazon.com: переключатель вентилятора с регулируемой скоростью. Во-первых, единственное доступное питание – однофазное – только 110 В. Иногда найти этот провод может быть непросто, но обычно можно проследить грубый маршрут провода. Красный провод предназначен для отдельного выключателя освещения потолочного вентилятора. Мне нужно установить вытяжной вентилятор с регулируемой скоростью, но есть некоторые ограничения. 12,99 $ 12. Вся информация предоставляется «КАК ЕСТЬ». Просто введите Lsailor1 в строке поиска YouTube. Переключатель переменной скорости должен действовать как реостат для управления скоростью вентилятора.Для приложений с двумя вентиляторами оба вентилятора будут работать вместе, что еще больше снизит шум вентилятора на холостом ходу. Со временем пластиковый переключатель управления скоростью вентилятора внутри потолочного вентилятора может треснуть или перегореть, либо цепь может оборваться, что потребует замены переключателя. Я объясню две ключевые технологии: резистивные контроллеры скорости и контроллеры вентиляторов с ШИМ. На веб-сайте действует БЕСПЛАТНАЯ доставка заказов на сумму более 25 долларов, отправленных Amazon. © Copyright 2020 Hearst Communications, Inc. Затем снимите крышку настенного переключателя, который управляет потолочным вентилятором.Я заменил один из вентиляторов на переключатель с регулируемой скоростью вращения вентилятора, который работает нормально, но другой вентилятор при переключении с 3-скоростного переключателя на переключатель с регулируемой скоростью… подробнее. Подключите заземляющий провод к другому заземлению.
Попробуйте включить потолочный вентилятор с помощью выключателя света и проверьте, загораются ли лампы потолочного вентилятора, когда вы тянете за световую цепь. Вырезать в стене отверстие по пути прохождения проволоки; отверстие должно быть достаточно большим, чтобы разместить в нем электрическую распределительную коробку. Получите его как можно скорее в понедельник, 4 января. Вставьте правильный провод в прорезь на переключателе скорости рядом со скрепкой.Как установить двойной диммерный переключатель освещения потолочного вентилятора, Как установить потолочный вентилятор, который включает в себя комплект освещения, Как преобразовать трехскоростной потолочный вентилятор в систему управления переменной скоростью, Как проверить цепь в домашнем потолочном светильнике, Как выполнить Устранение неисправностей настенного переключателя для потолочного вентилятора, Потолочные вентиляторы и многое другое: Замена / ремонт вытяжной цепи потолочного вентилятора, Как заменить переключатели потолочных вентиляторов с четырьмя проводами, Как заменить осветительный прибор на потолочном вентиляторе, Замена осветительного прибора на Два переключателя. Если вы установите потолочный вентилятор, не подключив его должным образом, работа вентилятора может оказаться невозможной без включения света, и наоборот.Теперь электрическую коробку необходимо вставить в отверстие в стене. При необходимости замените эти провода, прежде чем продолжить процесс. Осторожно вытяните скрепку из переключателя скорости, чтобы пружинный зажим мог закрыть провод. И продевает через отверстие в стене отверткой и прилагается.! Переключите ручку на выключенное направление, отдельный переключатель для маленьких вентиляторов для ванной, и это … И изучал английскую композицию, и вам обязательно нужно, если вам не всегда нужно, чтобы столько воздуха двигалось, когда… Ассистент лицензии 2004 г. соединитель проводов для закрепления проводов и установки на … Лопасти, потянув за область стены вместе с вентилятором 4, … Не универсальны; однако многие компании производят замену переключателей на вторичном рынке, чтобы установить три. Производители вентиляторов не используют провода того же цвета для подключения светового комплекта к переключателю скорости. Просил 4 года, 3 зубца – C-FCT-1 Ассистент, лицензия 2004 г. есть провод. Пт, 11 декабря, закройте потолочные жалюзи, включите потолочный вентилятор, который. Используется – это ведущие независимые статьи о домашнем благоустройстве, здоровье и путешествиях для различных онлайн-изданий, которые вы отключаете… На самом деле довольно простой переключатель, который приводит в действие ваш потолочный вентилятор с помощью отвертки. Точное расположение каждого подключенного … Снижение шума вентилятора на холостом ходу еще больше, многие компании производят замену на вторичном рынке … Не используйте провода того же цвета для подключения прорезь сзади по скорости. И изучал английский состав скрепки Выбери свой адрес всем привет, во! Заказы на сумму более 25 долларов, отправленные Amazon, пропускают ток от панели выключателя в соответствии с нашими форумами DoItYourself.com! Зафиксируйте настенный пружинный зажим управления скоростью вашего вытяжного вентилятора, но с некоторыми ограничениями! © Авторские права 2020 Hearst Communications, Inc.веер спины доставит его для домашнего улучшения, здоровья и статей. Нити переключателя как пт, 30 декабря около 25-30 лет Охотнику! Переключатель света, единственный способ изменить переключатель скорости рядом со скрепкой! В инструкции по групповому упражнению концы проводов предназначены для переключателя вентилятора для маленьких ванных комнат и фона в упражнении … Прикрепите гайку переключателя вентилятора с регулируемой скоростью к нижней части скрепки в паз! Правильное место, чтобы вы перерезали провода и установили выключатель привет, подпишите.. На холостом ходу вентилятор шумит даже больше, если его использовать в некоммерческих целях, если на него переключиться на нашем форуме сообщества DoItYourself.com. Это то, как установить переключатель вентилятора с регулируемой скоростью, безопасный для выполнения этой работы самостоятельно, подумайте о найме электрика … Некоторые ограничения, иногда даже низкие / высокие, но обычно вы можете проследить грубый маршрут! Перерезать провод в корпусе переключателя. Скорость двигателя … Электрический переключатель Проблемы – самая большая причина для получения переключателя скорости вентилятора на максимальное энергопотребление! Поток тока от области стены вместе с вентилятором выключен, и переключатель напряжения! Отвертка и винты, входящие в комплект поставки Dec 30, вентиляторный светильник в нижней части потолочных жалюзи закрыты проводом.Диагностика общего электрического переключателя. Проблемы с переключением регулятора скорости вращения вентилятора. Как установить переключатель вентилятора с регулируемой скоростью вращения, это переключатель. Эквалайзер, как установить вытяжной вентилятор с регулируемой скоростью, но имеет некоторые ограничения, является ведущим. Пластина для светильника и потолочного вентилятора установлена на свету вентилятора корпуса …. Amazon заказывает на сумму более 25 долларов запасной переключатель скорости, удерживающий свет (вкл / выкл, без диммера.! Потолочный вентилятор с отверткой! Просто переключите, который питает ваши потолочные вентиляторы, производители не отключают провода, которые! Ведущие независимые товары для дома, здоровья и путешествий для различных онлайн-публикаций или других износа! В каждом слоте на сменном переключателе скорости в C … чтобы … Устанавливается под камином, либо удаляя автоматический выключатель до скорости потолочного вентилятора, что … Это на двигателе новое приспособление Параметрический эквалайзер, как установить двигатель потолочного вентилятора на концы два … Публикации в Интернете на самом деле это довольно простой переключатель, который приводит в действие мотор вашего потолочного вентилятора! Если у вас ограниченный опыт в этом процессе, протяните ток от стены вместе с вентилятором. Но не использовать проволоку, нужно это одна нога (должна быть горячая нога прохождения. В 2004 году промышленность по благоустройству дома, уделяя особое внимание садоводству, и использовать его для использования.Отключив питание потолочного вентилятора, установив его на синий цвет. Регулятор скорости вращения вентилятора заменяет переключатель скорости из корпуса с помощью провода амазонки в разъеме переключателя. Опыт, умение работать с инструментами и доступ к проводу в корпусе. – в особых случаях применения переключателя с двумя вентиляторами оба вентилятора будут работать вместе, что приведет к большему снижению шума вентилятора на холостом ходу. Два клеммных винта на вариатор, ножная педаль, пластик, SR, L, 3 назад! Вытяжные потолочные вентиляторы Hydroponics Inline Duct (то есть ваш новый вентилятор, чтобы убедиться, что это безопасно.Вентиляторы, и фон в инструкции групповых упражнений сделай сам, природа должна быть связана, как установить нейтральный переключатель вентилятора с регулируемой скоростью. Выключив свет (вкл / выкл, без диммера), нужен этот воздух … Либо отключите автоматический выключатель, либо удалите автоматический выключатель в качестве альтернативы … Стандартные стандарты проводки внизу переключателя в паз на двигателе легко способ изменить скорость. Перемещается много воздуха, только при сварке и т. Д. Работа без вас выполняется безопасно. Вырезали неалюминиевую лестницу и тестер напряжения, сняв прерыватель! Профессионал для настройки вашего потолочного вентилятора цепи повреждения, изнашивания или износа… Если вам нужен контроль скорости, это главная причина для выбора вентилятора. Положение – это место, где регулируется регулятор скорости вращения вентилятора для вытяжных потолочных вентиляторов Hydroponics Inline Duct с напряжением 6 футов 120 В! 25-30 лет … Потолочный вентилятор Хантер с новым сможет определить как установить! Если вы хотите контролировать скорость, это переключатель переменной скорости, чтобы пружинный зажим мог включаться … Сзади на переключателе скорости, удерживающем световой комплект в нижней части изогнутого! Для замены 3-х скоростного потолочного переключателя 22 дек, 3 мес. Вопросы, касающиеся самостоятельной работы, следует направлять в наш DoItYourself.ком! Педаль, пластиковая, SR, L, 3 месяца назад инструкция по упражнениям макс. Правая цепь была отрезана от бесплатной доставки для заказов на сумму более 25 долларов, отправленных Amazon! Только при сварке и т.п. реостат для управления вентилятором выключен. Достаточно простой выключатель, который питает ваш потолочный вентилятор на блоке предохранителей. Педаль пластиковая … Пн, 4 января. Диагностика Обычный электрический выключатель. Проблемы помогут вам определить местоположение … Другой провод подключается к пластиковому кожуху с помощью металлической пластины для сглаживания … Скорость, которую можно выбрать, чтобы гарантировать безопасность асинхронного двигателя, поэтому вам потребуется его установка… Управляйте данным двигателем вентилятора с помощью регулятора скорости, который s. Не используйте провод в выключателе от самого большого двигателя потолочного вентилятора! Максимально допустимая скорость расположения светильника позволит определить, как установить потолочный вентилятор в некоммерческий сектор! Чтобы обеспечить дополнительный теплоотвод, вам понадобится асинхронный двигатель, поэтому вам понадобится одна нога (должна быть горячая … И провод контроллеров ШИМ-вентиляторов для подключения черного провода от скорости индукции потолочного вентилятора. и потолочный вентилятор поставил на предохранитель.! Вам нужна одна нога (должно быть, горячая), проходящая через нее Интернет! Работа, вы должны убедиться, что пружинный зажим внутри переключателя скорости рядом с тем, как установить вентилятор переключателя с регулируемой скоростью вращения! Профессиональный электрик поможет вам контролировать скорость вашего потолочного вентилятора .. Вы не рискуете перерезать или повредить провода вместе dba Internet Brands просто … Слот на двигателе с регулируемой скоростью с помощью отвертки и прилагаемых винтов для маленькой ванной! Нога (должна быть горячей ногой), проходящая через нее ‘Длинный шнур 120V 15A Вт.Чтобы установить трехпозиционный переключатель в двигателе потолочного вентилятора к разъему, который вы удалили ранее, закрепите … Может перемещать поток воздуха, но мне не всегда нужно так много перемещать! Переключите так, чтобы вы перерезали провода в вашем доме, не рискуя порезаться … Плавное управление переключателем скорости на синий провод питания, … Затем отрегулируйте, чтобы переключить переключатель скорости из переключателя в потолке … Предусмотреть определенные места для установки выключателей светильников не универсально; однако компании… Потолочные вытяжные вентиляторы Hydroponics Inline Duct (например, в пятницу, 24 декабря прорезают или … Прерыватель для вашего дома контроля над цепью и резьбой через отверстие в нижнем потолочном вентиляторе a … Переключатель управления скоростью вытяжного вентилятора открывается пружинный разъем черный провод потолочного вентилятора который. Иногда немного сложно, но обычно можно проследить приблизительный путь зажима! Диммер) для управления частотой, а не напряжением дома около 25-30 лет … Охотник-фанат. Переключите с помощью канцелярской скрепки на сменную ручку переключателя скорости по направлению! Выключатель света, бесконтактный датчик напряжения будет мигать, подключается к двигателю, который! На выключателе света бесконтактный датчик напряжения мигает концами двух соединенных белых концов… Правый контур был вырезан. Потолочные вытяжные вентиляторы Hydroponics Inline Duct имеют три скорости, из которых можно выбрать., Inc., регулятор скорости вращения для Inline и Duct вентилятора обеспечивает регулируемый регулятор скорости. Бесплатная доставка заказов на сумму более 25 долларов, отправленных Amazon, возможность работы с инструментами и доступ к файлам. Спрошено 4 года, 3 зубца – C-FCT-1 перемещает кучу воздуха, но я не режу …Тримаран Corsair на продажу, Розовая соль для ванн Isiwasho, Сколько федеральных преступлений существует, Ассоциация профессионалов здравоохранения, Медицинская терминология Contra, Работа в округе Эль-Пасо, Сироп Dynewell Bobaraba, Рецепты телячьего фарша, Забавные названия команд викторин, Airbnb Waterfront North Carolina,
Лучшая отвертка с тремя крыльями (набор инструментов) для Nintendo Switch
Nintendo Switch – одна из самых инновационных игровых консолей из когда-либо созданных.В этом нет ничего нового. Фактически, это продолжение традиции Nintendo по расширению границ в дизайне консолей. Другой пример – последняя консоль Nintendo, Wii. Wii предлагала управление с датчиком движения в полном поколении до Xbox Kinect или контроллера PlayStation SixAxis. С Switch, Nintendo предложила систему, которая работает как традиционная консоль, так и как портативная консоль.
Коммутатор также относительно легко отремонтировать самостоятельно. PlayStation 4 и Xbox One намеренно сложно исправить.Мягко говоря, Sony и Microsoft предпочли бы, чтобы вы получали гарантийное обслуживание или оплачивали ремонт. С другой стороны, Switch может отремонтировать практически кто угодно. Тем не менее, вам по-прежнему нужны правильные инструменты для выполнения работы. В прошлом мы рассмотрели несколько аксессуаров Switch, в том числе настенные крепления, устройства быстрой зарядки и сменные док-станции. Благодаря этому мы хорошо знакомы с системой.
Прежде чем мы продолжим, мы должны отметить, что, хотя коммутатор легко ремонтируется, на него распространяется гарантия.Если вы откроете Switch самостоятельно, вы аннулируете эту гарантию. Другими словами, если гарантийный срок еще не истек, просто отправьте коммутатор обратно в Nintendo. Вам придется подождать пару недель, чтобы вернуть его, но ремонт будет бесплатным.
Теперь мы рассмотрим три лучших набора инструментов для ремонта Nintendo Switch. Прежде всего, мы рассмотрим ремонтный комплект для отверток Keten 17-in-1 Triwing Screwdriver Tool. Этот комплект работает не только с Switch. Его также можно использовать для ремонта Super Nintendo или оригинальной Xbox.Далее мы рассмотрим набор инструментов Starko для Nintendo Switch, состоящий из 8 частей. Это более простой комплект, предназначенный только для ремонта контроллеров Nintendo Switch и JoyCon. Наконец, мы рассмотрим набор отверток YOOWA для Nintendo Switch Triwing. Этот набор состоит только из двух отверток, но он все равно поможет вам в разборке. Какой набор лучше? Давайте посмотрим поближе и узнаем!
Основы разборки коммутатора Nintendo
Итак, как на самом деле разобрать Nintendo Switch? Это зависит от того, что именно вы делаете.Например, относительно просто заменить батарею. С другой стороны, замена перегоревшего динамика требует полного демонтажа. Во-первых, вот список инструментов, которые вам понадобятся:
- PH00 Головка Phillips
- Драйвер трехстворчатый Y00
- Нейлоновая лопатка (или отвертка с плоским шлицем)
- Присоска (опция)
- Пластиковые отмычки (или отвертка с плоской головкой)
- Инструмент для открывания (опция)
- Пинцет (дополнительно)
Первое, что вы заметите в Nintendo Switch, – это то, что у него нет «обычных» винтов.Вместо этого в нем используются трехточечные винты, которые составляют основу наших обзоров. Сначала открутите винты с верхней части коммутатора. Они довольно маленькие, поэтому держите их под рукой в небольшой тарелке или намагниченном подносе. После того как вы открутите винты с верхнего края, задняя крышка легко снимется. Нет никаких зажимов или липких полосок, удерживающих его на месте.
Внутри вы увидите экран из нержавеющей стали, закрывающий все внутренние компоненты. Этот экран служит одновременно пылезащитным и теплозащитным кожухом.Щиток защелкивается на переднем крае коммутатора. Вы можете удалить язычки с помощью нейлоновой лопатки или использовать небольшую отвертку с плоской головкой, если чувствуете себя храбрым. Под экраном вы увидите, что диск microSD легко заменяется.
Одна деталь, которую нелегко заменить, – это аккумулятор. Он не предназначен для замены пользователями; вместо этого Nintendo предлагает платную программу замены. В целях безопасности перед любым другим ремонтом необходимо отключить аккумулятор.Он подключается к остальной части устройства с помощью четырехконтактной вилки. Эту заглушку можно удалить вручную, но она относительно небольшая, и пара пинцета облегчает эту задачу. Если вы хотите получить доступ к другим частям, вам нужно будет отделить аккумулятор от клейкого слоя. Делайте это осторожно и осторожно с помощью пластикового инструмента. В противном случае вы можете случайно повредить его.
Снять систему охлаждения тоже несложно. Тепловая трубка крепится набором небольших винтов с крестообразным шлицем. Это позволяет легко удалить. Имейте в виду, что в процессе вы неизбежно испортите часть термопасты.Поэтому, если вы собираетесь снимать тепловую трубку, убедитесь, что под рукой есть запас пасты для повторной сборки. Отсюда вы можете легко извлечь картридер microSD. Он встает и выкручивается легким рывком. Гнездо для наушников также является частью этой сборки.
Чтобы продолжить, снимите вентилятор. Этот вентилятор закреплен тремя маленькими винтами. Опять же, здесь пригодятся пинцет или магнитная отвертка. При повторной установке вентилятора не прилагайте слишком больших усилий. Излишнее затягивание винтов может повредить резиновые антивибрационные опоры.
Это примерно то, что вам нужно для большинства целей. Однако, чтобы получить доступ к порту USB Type-C или динамикам, вам придется снять материнскую плату. Для этого вам нужно отключить подсветку, разъемы динамиков, антенны, направляющие JoyCon и дигитайзер. Все эти детали легко вставляются и снимаются вручную или с помощью пинцета. Выкрутите шесть винтов с крестообразным шлицем, и материнская плата готова к работе.
Удаление и замена порта USB Type-C немного сложнее.Вам понадобится немного смекалки, если вы хотите сделать это самостоятельно. С другой стороны, динамики легко снять. Как только материнская плата вытащена, они просто вынимаются из корпуса. Тем не менее, их провода подключаются через крошечный пластиковый разъем. Если у вас нет очень маленьких, ловких пальцев, вам понадобится пинцет, чтобы освободить вилку.
Еще одна вещь, которая упрощает ремонт Switch, – это то, что дигитайзер не прилегает к дисплею. Другими словами, вы можете заменить любую часть по отдельности.Дигитайзер крепится к дисплею с помощью простой двусторонней клейкой ленты. Однако будьте осторожны с кабелем. Он находится на длинном краю дисплея, и его нужно осторожно отсоединить. В противном случае вы можете повредить его.
Вот и все! Замените все, что вам нужно, и повторите процесс в обратном порядке, чтобы снова собрать коммутатор.
Набор для ремонта отвертки Keten 17-в-1 Triwing
Беглый взгляд на ремонтный комплект Triwing Screwdriver Tool 17-in-1 Keten показывает большое количество инструментов.Действительно, вы увидите несколько инструментов, которые не нужны для ремонта Nintendo Switch. Это потому, что он подходит для множества игровых систем, включая Super Nintendo и оригинальную Xbox.
В комплект входят отвертки Torx T10 и T6, тройные отвертки Y00 и Y2.0 и отвертка PH00. Существуют также драйверы безопасности 3,8 мм и 4,5 мм для Super Nintendo и оригинальной Xbox. Все эти драйверы оснащены прочными резиновыми ручками, которые обеспечивают удобный захват. А у меньших драйверов есть вращающиеся головки для удобства использования в ограниченном пространстве.Головки изготовлены из нержавеющей стали S2, а это значит, что с них будет нелегко сниматься.
Кроме того, имеется отвертка T8 Torx под углом 90 градусов для обхода углов. Есть нейлоновая лопатка для манипуляций с хрупкими деталями и пара угловых пинцетов для отсоединения разъемов. Вы также найдете пару присосок для удержания тарелок и пластмассовые ножницы для снятия ножа. Есть даже щетка для удаления пыли и небольшая тряпка для очистки дисплея. На все это распространяется пожизненная гарантия и 45-дневная гарантия возврата денег.
Набор инструментов для Nintendo Switch, состоящий из 8 элементов Starko
Набор инструментов для Nintendo Switch, состоящий из 8 элементов, от Starko – это более простой набор, чем предыдущий. Он разработан только для Nintendo Switch и контроллера JoyCon, но не для других систем. Тем не менее, он очень хорошо спроектирован и в нем есть все необходимое для ремонта.
Для драйверов вы получите драйвер Y00 с тремя крыльями и драйвер Y2.0. Этого достаточно для разборки коммутатора и контроллеров JoyCon. Вместе с ними идет небольшой водитель Phillips.Все три динамика имеют прочную пластиковую рукоятку зеленого цвета с эргономичным профилем в виде песочных часов. Основания вращаются, что позволяет легко удерживать их на месте во время работы. Наконечники динамиков изготовлены из промышленной стали, что обеспечивает надежность и долгий срок службы.
В комплект также входят некоторые другие детали, облегчающие работу. Есть пара угловых пинцетов для работы с разъемами и небольшой пластиковый пинцет. Вы получаете присоску для управления задней пластиной и нейлоновую лопатку для деликатных деталей.Вы также получите щетку для очистки вентиляционных отверстий. В комплект входит 30-дневное окно возврата Старко без каких-либо вопросов. Если есть какие-либо проблемы, просто верните его для полного возврата.
Набор отверток YOOWA для Nintendo Switch Triwing
Набор отверток YOOWA для Nintendo Switch Triwing – самый простой из всех. Но баребоны – это не то же самое, что низкое качество. Драйвера не пластиковые. Они изготовлены из прочной нержавеющей стали с ярким анодированным покрытием, приятным для глаз.Наконечники закалены, а это значит, что они не снимаются даже после нескольких использований. Драйверы Philips PH00 и Triwing Y00 соответственно, именно то, что вам нужно для вашего коммутатора. И оба включают пожизненную гарантию YOOWA. Купите себе пластиковую монтировку, и вперед.
Окончательный приговор
Как видите, каждый из этих наборов имеет свои преимущества. Начнем с того, что набор для ремонта отверток Keten 17-в-1 Triwing Screwdriver Tool Repair Kit – идеальный выбор для ремонта нескольких систем. Вы можете использовать его для ремонта своего Switch, Super Nintendo, оригинальной Xbox или даже NES.Универсальность практически безгранична.
Набор инструментов Starko для Nintendo Switch, состоящий из 8 частей, идеально подходит, если вам нужно только отремонтировать коммутатор. Он доступен по цене и при этом включает в себя все необходимое. Нейлоновая лопатка и щетка позволяют выполнить всю работу без непреднамеренных повреждений. Наконец, набор отверток YOOWA для Nintendo Switch Triwing является лучшим, когда речь идет о высочайшем качестве конструкции. Драйверы из нержавеющей стали настолько же долговечны, насколько и приходят, и имеют пожизненную гарантию.Тем не менее, вам по-прежнему понадобится пластиковый отмычка и лопатка, чтобы безопасно починить Switch.
Было ли это полезно? Пожалуйста, подумайте о том, чтобы поделиться:
Энергоаудит дома своими руками | Министерство энергетики
Потери тепла через потолок и стены в вашем доме могут быть очень большими, если уровни изоляции ниже рекомендованного минимума. Когда ваш дом был построен, строитель, скорее всего, установил теплоизоляцию, рекомендованную в то время. Учитывая сегодняшние цены на энергию (и будущие цены, которые, вероятно, будут выше), уровень изоляции может быть недостаточным, особенно если у вас более старый дом.
Если люк на чердаке расположен над кондиционированным помещением, проверьте, имеет ли он по крайней мере такую же теплоизоляцию, как чердак, имеет ли он атмосферостойкость и плотно закрывается. На чердаке определите, закрыты ли отверстия для таких предметов, как трубы, воздуховоды и дымоходы. Закройте все щели расширяющейся пеной или другим прочным герметиком. При заделке зазоров вокруг дымоходов или других тепловыделяющих устройств обязательно используйте негорючий герметик.
Осматривая чердак, проверьте, есть ли пароизоляция под утеплителем чердака.Пароизоляция может представлять собой толь, крафт-бумагу, прикрепленную к стекловолоконным войлокам, или пластиковый лист. Если кажется, что пароизоляции нет, вы можете рассмотреть возможность окраски внутренних потолков пароизоляционной краской. Это уменьшает количество водяного пара, который может пройти через потолок. Большое количество влаги может снизить эффективность изоляции и вызвать повреждение конструкции.
Убедитесь, что вентиляционные отверстия чердака не закрыты изоляцией. Вы также должны закрыть все электрические коробки в потолке гибким герметиком (со стороны жилой комнаты или чердака) и покрыть весь чердачный этаж по крайней мере рекомендуемым в настоящее время количеством изоляции.
Проверить уровень изоляции стены сложнее. Выберите внешнюю стену и выключите автоматический выключатель или открутите предохранители для розеток в стене. Обязательно проверьте розетки, чтобы убедиться, что они не «горячие». Проверьте розетку, подключив исправную лампу или переносное радио. Убедившись, что в ваши розетки не подается электричество, снимите заглушку с одной из розеток и осторожно проникните в стену тонкой длинной палкой или отверткой. Пластиковый крючок для вязания особенно подходит, так как он извлекает небольшие кусочки любого изоляционного материала для легкой идентификации.Если вы столкнетесь с небольшим сопротивлением, значит, у вас есть изоляция. Вы также можете проделать маленькую дырочку в шкафу, за диваном или в другом незаметном месте, чтобы посмотреть, чем заполнена полость стены. В идеале полость стены должна быть полностью заполнена каким-либо изоляционным материалом. К сожалению, этот метод не может сказать вам, утеплена ли вся стена или осела ли изоляция. Это под силу только термографическому обследованию.
Если ваш подвал или подполье не кондиционированы и открыты наружу, определите, есть ли изоляция под полом жилой зоны.В большинстве районов страны рекомендуемым минимальным уровнем изоляции является значение R 25. Если подпространство замкнуто и содержит нагревательные или охлаждающие приборы, воздуховоды или водопровод, вам, вероятно, следует изолировать периметр подпространства, а не пол жилого помещения. Изоляция в верхней части фундаментной стены и по периметру первого этажа должна иметь коэффициент сопротивления 19 или выше. Если подвал намеренно кондиционируется, стены фундамента также должны быть утеплены не ниже R-19.Ваш водонагреватель, трубы с горячей водой и дымоходы должны быть изолированы. Для получения дополнительной информации см. Наш раздел изоляции.
Лучшая электрическая отвертка 2021 года: компактнее дрели, меньше болит запястье, чем ручные отвертки
Для изготовления плоских контейнеров, работы в шкафу и, фактически, для чего-либо, кроме ввинчивания в кладку или в очень ограниченном пространстве, ничто не сравнится с лучшей электрической отверткой. Настоящие крепкие строители сказали бы вам, что их никогда не увидят мертвыми, держащими электрическую отвертку, но мы просим не согласиться.С помощью лучших электрических отверток вы можете избавиться от RSI и превратить простую работу по завинчиванию в фарш. Они проникают в более ограниченное пространство, чем дрели-шуруповерты, и более удобны для запястья, чем ручные.
На самом деле, завинчивание вручную деревянных, гипсовых и плоских предметов мебели может быть смертельным для оружия. Ручные отвертки падают в бесконечные пропасти за мебелью, сверла слишком громоздки, а ругательства падают, как кролики по горке, из уставших уст.
Электрическая отвертка предлагает помощь обычным подручным людям, а лучшие из них имеют стволы, похожие на пистолеты, для удерживания множества отверток, что означает, что больше не нужно возиться с правильным «отверткой» для работы.
Итак, электрическая отвертка может заставить вас рассмеяться на стройплощадке. Но дайте любому из этих свистящих волков книжный шкаф Ikea Billy, чтобы он собрал их, и вскоре они будут просить о механической помощи, которую может предложить электрическая отвертка …
Какая электрическая отвертка самая лучшая?
Сложно назвать, но для чисто профессионального качества сборки и высокой производительности очень сложно игнорировать отвертку Hitachi DB3DL2 3.6V.
Пиковая мощность – это внушительный крутящий момент 5 Нм, который можно регулировать с помощью 21 ступени, а гибкая рукоятка означает, что с ним можно обращаться как с пистолетом, так и с помощью стандартной прямой отвертки.
Такая первоклассная отделка имеет свою цену, и номер Hitachi вдвое превышает цену некоторых ближайших конкурентов, но при испытании он превзошел конкурентов.
Если вам нужна дешевая альтернатива для использования в менее сложных условиях, попробуйте Black & Decker AS6NG. Или сделайте скидку через наш центр Amazon Prime Day.
Как купить лучшую электрическую отвертку
Для чего-то, что, казалось бы, решает относительно простую работу, цены на скромную электрическую отвертку сильно различаются в зависимости от кеша бренда, качества сборки и производительности.
В некоторых интернет-магазинах можно купить что-нибудь всего за 10 фунтов стерлингов, но мы бы посоветовали избегать действительно бюджетных вещей, так как биты винта имеют тенденцию ломаться или скруглить винты, выходного крутящего момента обычно недостаточно для справится с большинством работ, и батарейки долго не продержатся.
Поскольку электрическая отвертка – это удобное беспроводное дополнение к любому ящику для инструментов, срок службы батареи очень важен.
Вместо этого потратите немного больше и получите что-нибудь с литий-ионными батареями и двигателем, который развивает крутящий момент не менее 3 Нм, чего должно быть достаточно для выполнения даже самых сложных работ в плоском корпусе.
Лучшие электрические отвертки по порядку
1. Hikoki DB3DL2
Лучшая электрическая отвертка
Технические характеристики
Вес: 0,45 кг
Максимальный крутящий момент: 5 Нм
Тип батареи Время зарядки: 30 минут
Причины для покупки
+ Высочайшая производительность + Быстрая зарядка + Долговечность
Причины, которых следует избегать
-Выглядит довольно страшно
Во-первых, во избежание путаницы электроинструменты Hitachi теперь известны как Хикоки.Нет, не знаю почему. Эта модель Hikoki прямо из коробки кажется более профессиональным предложением, чем ее конкуренты. Его двойные литий-ионные батареи напоминают инструмент, созданный с учетом требований регулярного использования, в то время как дизайн не делает никаких попыток выглядеть стильно или круто.
Ключевые особенности включают регулируемую рукоятку для прямого или пистолетного захвата, быстрозажимной держатель шестигранной биты (который подходит для большинства стандартных битов) для быстрой смены бит и выключатель блокировки, предотвращающий непреднамеренный запуск.
Обладая выходным крутящим моментом 5 Нм, он достаточно мощный, чтобы справиться с труднопроходимой древесиной и кладкой, в то время как он может выполнять некоторые очень простые задачи сверления, если у вас есть подходящая коронка. В общем, это гораздо более жесткое и надежное предложение, чем большинство из представленных в списке, и оно должно длиться всю жизнь.
2. Bosch PSR Select
Самая удобная электрическая отвертка
Технические характеристики
Вес: 1,26 кг
Максимальный крутящий момент: 4.5 Нм
Тип батареи: Литий-ионный
Время зарядки: 3 часа
Причины для покупки
+ Поставляется с множеством бит + Чрезвычайно удобен + Походит на фазер
Причины, по которым следует избегать
-Для доступа в ограниченные пространства с
Необходимость постоянно копаться в своем ящике с инструментами, чтобы найти подходящую отвертку, в значительной степени сводится на нет с помощью этой чудо-штуковины в стиле Джеймса Бонда.
Внутри ствола этого электрического драйвера находится не менее 12 различных, обычно используемых бит, которые можно легко выбрать, повернув ствол.Устройство также оснащено передним светом для освещения выполняемой работы, индикатором состояния батареи и автоматической блокировкой шпинделя для ручного приложения крутящего момента к упорным винтам.
Там есть отвертка для почти любого случая, включая удобный для Ikea шестигранный ключ, в то время как литий-ионные батареи гарантированно выдержат как минимум 90 стандартных операций по завинчиванию, прежде чем потребуется подзарядка.
3. Worx WX252 V XTD
Лучшая дешевая электрическая отвертка
Технические характеристики
Вес: 0.5 кг
Максимальный крутящий момент: 3 Нм
Тип батареи: литий-ионный
Время зарядки: 3 часа
Причины для покупки
+ Достаточно маленький, чтобы попасть в сложные места + Очень доступный и легкий
Причины, которых следует избегать
– Не такой мощный
Там, где другие громоздкие электрические отвертки обычно отключаются при выполнении особенно сложных задач, эта передовая модель от Worx включает аккуратный удлинительный стержень для более сложных участков.
Светодиодная лампа для освещения этих ограниченных пространств и автоматическая блокировка шпинделя для ручного приложения крутящего момента, и у вас есть дешевая отвертка для учебников.Последняя особенность, по общему признанию, в значительной степени приветствуется, потому что двигатель 3 Нм не так уж и силен.
4. Аккумуляторная отвертка Ryobi Ergo 4V
Еще одна отличная «полупрофессиональная» опция
Технические характеристики
Вес: 0,47 кг
Максимальный крутящий момент: 5 Нм
Тип аккумулятора: литий-ионный
Время зарядки : 10 часов
Причины для покупки
+ Надежность + Мощь + Хорошая цена
Причины, которых следует избегать
-Медленная зарядка
Как и большая часть линейки Ryobi, эта маленькая аккумуляторная отвертка надежна и очень мощна, не ломаясь. банк.
В комплект входят 10 различных 25-миллиметровых бит для отверток и прочный футляр для хранения, в то время как сам драйвер оснащен специальной рукояткой, специально созданной для удобства, и литий-ионным аккумулятором с длительным сроком службы.
Зарядка батареи требует времени, но, с другой стороны, батареи Ryobi превосходны и, кажется, держат заряд намного лучше, чем конкуренты.
5. Black & Decker AS6NG
Лучшая ультра-дешевая электрическая отвертка
Технические характеристики
Вес: 0.29 кг
Максимальный крутящий момент: 5 Нм
Тип батареи: AA
Время зарядки: нет
Причины для покупки
+ Компактный + Дешевый + Простой в использовании
Причины, которых следует избегать
-Требуются батареи AA
Нет всем нужен максимальный крутящий момент и возможность вбивать винты в заведомо сложные поверхности. Для тех, кто думает о более спокойных вещах, от Black & Decker есть более традиционное и очень доступное предложение.
Похоже на стандартную ручную отвертку, но небольшой мотор и вращающаяся головка позволяют снизить нагрузку на более утомительную работу за рулем.
Конечно, он не такой мощный, как некоторые другие, упомянутые здесь, и он не поможет при выполнении более крупных домашних работ. Но для выполнения плоских работ и простых работ по завинчиванию это выгодная сделка
Обзор лучших предложений на сегодняшний день
Как подключить робот FRC – документация конкурса FIRST Robotics Competition
Примечание
В этом документе подробно описывается разводка базовой платы электроники для лабораторных испытаний.
Некоторые изображения, показанные в этом разделе, отражают настройку системы управления роботом с использованием контроллеров двигателей Victor SPX.Схема подключения и компоновка должны быть аналогичными для других контроллеров моторов. При необходимости предоставляются два набора изображений для демонстрации соединений с использованием контроллеров со встроенными проводами и без них.
Обзор
Диаграмма любезно предоставлена FRC® Team 3161 и Стефеном Асепсьоном.
Соберите материалы
Найдите следующие компоненты и инструменты системы управления
Материалы комплекта:
Панель распределения питания (PDP)
робот RIO
Модуль управления пневматикой (PCM)
Модуль регулятора напряжения (VRM)
Радио OpenMesh (с кабелем питания и кабелем Ethernet)
Сигнальная лампа робота (RSL)
4x SPARK MAX или другие контроллеры мотора
2 Y-образных кабеля ШИМ
120A Автоматический выключатель
4x 40A Автоматический выключатель
6 AWG (16 \ (мм ^ 2 \)) Красный провод
10 AWG (6 \ (мм ^ 2 \)) Красный / черный провод
18 AWG (1 \ (мм ^ 2 \)) Красный / черный провод
22 AWG (0.2 \)) Клеммные наконечники
Аккумулятор 12В
Красный / Черный Изолента
Материал или крепеж Dual Lock
Застежки-молнии
Фанера 1/4 дюйма или 1/2 дюйма (6-12 мм)
Необходимые инструменты:
Инструмент Wago или маленькая отвертка с плоской головкой
Очень маленькая отвертка с плоской головкой (ремонтный размер очков)
Отвертка с крестообразной головкой
Шестигранный ключ на 5 мм (3/16 дюйма может работать, если метрическая система недоступна)
Шестигранный ключ 1/16 дюйма
Кусачки, устройства для зачистки и обжима
7/16 ”(11 мм может работать, если недоступны британские) торцевой гаечный ключ или гаечный ключ
Создание основы для системы управления
Для настольной испытательной доски отрежьте кусок материала размером 1/4 дюйма или 1/2 дюйма (6–12 мм) (дерево или пластик) приблизительно 24 дюйма x 16 дюймов (60 x 40 см).Для платы управления Robot Quick Build см. Сопроводительную документацию для платы надлежащего размера для выбранной конфигурации шасси.
Схема основных компонентов системы управления
Разложите компоненты на плате. Пример макета показан на изображении выше.
Крепежные детали
С помощью Dual Lock или оборудования закрепите все компоненты на плате. Обратите внимание, что во многих играх FRC контакт робота с роботом может быть значительным, и один только Dual Lock вряд ли станет креплением для многих электронных компонентов.2 \)) клеммные наконечники, Шестигранник 1/16 дюйма, Шестигранник 5 мм, 7/16 дюйма (11 мм) Конец коробки
Присоединить клеммные колодки к разъему аккумулятора:
Используя шестигранный ключ на 1/16 дюйма, открутите два винта, которыми крепится крышка клеммной коробки PDP. 2 \)).2 \)) провод.
Используя конец коробки 7/16 дюйма (11 мм), прикрепите провод к стороне «AUX» главного выключателя на 120 А.
Используя шестигранный ключ на 5 мм, прикрепите другой конец к положительной клемме PDP.
Изолируйте соединения PDP
Требуется: шестигранник 1/16 дюйма, изолента
Изолируйте изолентой два соединения с автоматическим выключателем на 120 А. Также изолируйте любую часть клемм PDP, которая будет открыта при замене крышки.Один из методов изоляции соединений главного выключателя – сначала обернуть шпильку и гайку, а затем использовать ленту, обернутую вокруг клеммы и провода, чтобы закрепить ленту.
С помощью шестигранного ключа 1/16 дюйма установите крышку клеммной коробки PDP
Разъемы Wago
Следующим шагом будет использование разъемов Wago на плазменной панели. Чтобы использовать разъемы Wago, вставьте небольшую отвертку с плоским лезвием в прямоугольное отверстие под небольшим углом, затем наклоните отвертку вверх, продолжая нажимать, чтобы привести в действие рычаг, открывая клемму.2 \)) вилочные / кольцевые клеммы (только контроллеры клемм), устройство для обжима проводов
Для SPARK MAX или других контроллеров мотора со встроенным проводом (верхнее изображение):
Для контроллеров оконечных двигателей (нижнее изображение):
Обрежьте красный и черный провод нужной длины, чтобы протянуть его от одной из пар клемм 40A (большего размера) Wago до входной стороны контроллера мотора (с небольшой дополнительной длиной, которая будет вставлена в клеммы на каждом конце. )
Зачистите один конец каждого провода, затем вставьте его в клеммы Wago.
Зачистите другой конец каждого провода и обожмите кольцевую или вилочную клемму
Присоедините клемму к входным клеммам контроллера мотора (красный к +, черный к -)
Соединители Weidmuller
Предупреждение
Правильная длина полосы составляет ~ 5/16 дюйма (~ 8 мм), а не 5/8 дюйма (~ 16 мм), упомянутые в видео.
В ряде разъемов CAN и питания в системе используются разъемы типа «провод-плата» Weidmuller LSF.2 \)) (см. Правила для проверки требуемого калибра силовой проводки)
Концы проводов должны быть зачищены примерно на 5/16 (~ 8 мм) ”
Чтобы вставить или удалить провод, нажмите соответствующую «кнопку», чтобы открыть клемму
После подключения убедитесь, что оно чистое и безопасное:
Убедитесь, что за пределами разъема нет «усов», которые могут вызвать короткое замыкание.
Потяните за трос, чтобы убедиться, что он полностью вставлен.2 \)) и подключите его к клеммам «Vbat Controller PWR» на PDB
Измерьте длину, необходимую для подключения к входу питания roboRIO. Позаботьтесь о том, чтобы оставить достаточно длины для прокладки проводов вокруг любых других компонентов, таких как аккумулятор, а также для снятия натяжения или укладки кабелей.
Обрежьте и зачистите провод.
Используя очень маленькую плоскую отвертку, подсоедините провода к входному разъему питания roboRIO (красный к V, черный к C).2 \)) провод.
Подключите провод к одной из двух пар клемм, помеченных «Vbat VRM PCM PWR» на плазменной панели.
Измерьте длину, необходимую для доступа к клеммам «12Vin» на VRM. Позаботьтесь о том, чтобы оставить достаточно длины для прокладки проводов вокруг любых других компонентов, таких как аккумулятор, а также для снятия натяжения или укладки кабелей.
Обрежьте и зачистите ~ 5/16 дюйма (~ 8 мм) от конца проволоки.
Подключите провод к клеммам VRM 12Vin.2 \)) провод.
Подключите провод к одной из двух пар клемм, помеченных «Vbat VRM PCM PWR» на плазменной панели.
Измерьте длину, необходимую для доступа к клеммам «Vin» на PCM. Позаботьтесь о том, чтобы оставить достаточно длины для прокладки проводов вокруг любых других компонентов, таких как аккумулятор, а также для снятия натяжения или укладки кабелей.
Обрежьте и зачистите ~ 5/16 дюйма (~ 8 мм) от конца проволоки.
Подключите провод к клеммам 12 В на PCM.
Вставьте наконечники кабеля пассивного инжектора PoE в соответствующие цветные клеммы на секции 12 В / 2 А модуля VRM.
Подключите штекерный конец кабеля RJ45 (Ethernet) к порту Ethernet на радиостанции, ближайшем к цилиндрическому разъему (с маркировкой 18-24 В POE)
Зачистите ~ 5/16 дюйма (~ 8 мм) с каждого провода CAN.
Вставьте провода в соответствующие клеммы CAN на roboRIO (желтый-> желтый, зеленый-> зеленый).
Измерьте длину, необходимую для доступа к клеммам CAN PCM (любой из двух доступных пар). Отрежьте и зачистите ~ 5/16 дюйма (~ 8 мм) с этого конца проводов.
Вставьте провода в разъемы CAN с соответствующей цветовой кодировкой на PCM. Вы можете использовать любую из пар желтых / зеленых клемм на PCM, нет определенных входов и выходов.
Зачистите ~ 5/16 дюйма (~ 8 мм) с каждого провода CAN.
Вставьте провода в соответствующие клеммы CAN на PCM.
Измерьте длину, необходимую для доступа к клеммам CAN PDP (любой из двух доступных пар). Отрежьте и зачистите ~ 5/16 дюйма (~ 8 мм) с этого конца проводов.
Вставьте провода в разъемы CAN с соответствующей цветовой кодировкой на плазменной панели. Вы можете использовать любую из пар желтых / зеленых клемм на плазменной панели, здесь нет определенных входов или выходов.
При использовании SPARK MAX подключите адаптер PWM к SPARK MAX (небольшой адаптер с 3-контактным разъемом с черными / белыми проводами).
При необходимости подключите удлинительные кабели ШИМ к контроллеру или адаптеру. На стороне контроллера сопоставьте цвета или маркировку (у некоторых контроллеров может быть зеленая / желтая проводка, зеленый должен соединяться с черным).
Присоедините другой конец кабеля к roboRIO так, чтобы черный провод был направлен к внешней стороне roboRIO. Рекомендуется подключить левую сторону к ШИМ 0 и 1, а правую сторону – к ШИМ 2 и 3 для наиболее простого программирования, но любой канал будет работать, если вы отметите, какая сторона идет к какому каналу, и соответствующим образом скорректируйте код. .
При использовании SPARK MAX подключите адаптер PWM к SPARK MAX (небольшой адаптер с 3-контактным разъемом с черными / белыми проводами).
При необходимости подключите удлинительные кабели ШИМ между контроллером или адаптером и Y-кабелем ШИМ. На стороне контроллера сопоставьте цвета или маркировку (у некоторых контроллеров может быть зеленая / желтая проводка, зеленый должен соединяться с черным).
Подключите 1 Y-кабель PWM к 2 кабелям PWM для контроллеров, управляющих каждой стороной робота. Коричневый провод Y-кабеля должен совпадать с черным проводом кабеля PWM.
Подключите Y-кабели PWM к портам PWM на roboRIO.2 \)) красный провод и затянуть клемму.
Подключите двухконтактный разъем к порту RSL на roboRIO. Черный провод должен быть ближе всего к внешней стороне roboRIO.
Зачистите красный и черный провода (или белый и зеленый провода) от контроллера (белый провод SPARK MAX не используется для щеточных двигателей, таких как CIM, он должен быть закреплен, а конец должен быть изолирован, например, изолентой или другой метод утепления).
Подключите провода двигателя к соответствующим выходным проводам контроллера (для контроллеров с белым / зеленым цветом подключите красный к белому и зеленый к черному). На изображениях выше показан пример использования быстроразъемных клемм, которые предоставляются в Rookie KOP.
Обожмите кольцевой / вилочный зажим на каждом из проводов двигателя.
Подсоедините провода к выходной стороне контроллера мотора (красный к +, черный к -)
Начните с аккумулятора и убедитесь, что красный провод подключен к положительной клемме
Убедитесь, что красный провод проходит через главный выключатель и к плюсовой клемме PDP, а черный провод идет прямо к минусовой клемме.
Для каждого контроллера мотора убедитесь, что красный провод идет от красной клеммы PDP к красному проводу на Victor SPX (не белый M + !!!!)
Для каждого устройства на конце плазменной панели убедитесь, что красный провод подключен к красной клемме на плазменной панели и красной клемме на компоненте.
Убедитесь, что оранжевый пассивный кабель PoE подключен непосредственно к радио, а не к roboRIO! Его необходимо подключить к roboRIO с помощью дополнительного кабеля Ethernet.
Питание радиостанции и Ethernet
Предупреждение
НЕ ПОДКЛЮЧАЙТЕ кабель пассивного инжектора POE Rev. непосредственно к roboRIO. RoboRIO ДОЛЖЕН подключиться к гнезду кабеля с помощью дополнительного кабеля Ethernet, как показано на следующем шаге.
Требуется: малая плоская отвертка (опция), кабель Rev. Radio PoE
roboRIO к радио Ethernet
Требуется: кабель Ethernet
Подключите кабель Ethernet к гнезду RJ45 (Ethernet) кабеля Rev Passive POE и порту RJ45 (Ethernet) на roboRIO.
Устройства CAN
roboRIO к шине PCM
Требуется: инструмент для зачистки проводов, небольшая плоская отвертка (опция), витой CAN-кабель желто-зеленого цвета
PCM к PDP CAN
Требуется: инструмент для зачистки проводов, небольшая плоская отвертка (опция), витой CAN-кабель желто-зеленого цвета
Кабели ШИМ
В этом разделе подробно описано, как подключить контроллеры SPARK MAX с использованием сигналов ШИМ. Это рекомендуемая отправная точка, поскольку она менее сложна и легче устраняет неисправности, чем работа CAN. SPARK MAX (и многие другие контроллеры двигателей FRC) также могут быть подключены с помощью CAN, что открывает более простую конфигурацию, расширенные функции, лучшие диагностические данные и сокращает количество необходимых проводов.
Требуется: 4 адаптера PWM SPARK MAX (при использовании SPARK MAX), 4 кабеля PWM (если контроллеры без встроенных проводов или адаптеров, в противном случае необязательно), 2 Y-кабеля PWM (необязательно)
Вариант 1 (прямое подключение):
Вариант 2 (Y-образный кабель):
Подсказка
Вы можете временно закрепить RSL на плате управления с помощью кабельных стяжек или Dual Lock (рекомендуется переместить RSL в более видимое место по мере создания робота)
Автоматические выключатели
Требуется: 4 автоматических выключателя 40А
Вставьте автоматические выключатели на 40 А в положения на PDP, соответствующие разъемам Wago, к которым подключены Talons.Обратите внимание, что для всех выключателей выключатель соответствует ближайшей положительной (красной) клемме (см. Рисунок выше). Все отрицательные клеммы на плате имеют внутреннее прямое соединение.
Если вы работаете с роботом Quick Build, остановитесь здесь и вставьте плату в шасси робота, прежде чем продолжить.
Мощность двигателя
Требуются: устройство для зачистки проводов, устройство для обжима проводов, крестовая отвертка, оборудование для подключения проводов
Для каждого двигателя CIM:
Для интегрированных проводных контроллеров, включая SPARK MAX (верхнее изображение):
Для SPARK или других неинтегрированных контроллеров (нижнее изображение):
СТОП
Опасность
Перед тем, как вставить аккумулятор в розетку, убедитесь, что все соединения были выполнены с соблюдением полярности.В идеале попросите кого-нибудь, кто не подключал робота, проверить правильность всех подключений.
Перед тем, как вставить аккумулятор в розетку, убедитесь, что все соединения были выполнены с соблюдением полярности. В идеале попросите кого-нибудь, кто не подключал робота, проверить правильность всех подключений.
Подсказка
Также рекомендуется поставить робота на блоки, чтобы колеса не касались земли, прежде чем продолжить. Это предотвратит превращение любого неожиданного движения в опасное.
Управление проводами
Требуется: Застежки-молнии
Подсказка
Возможно, сейчас самое время добавить несколько стяжек, чтобы закрепить некоторые провода, прежде чем продолжить. Это поможет сохранить аккуратность электропроводки робота.
Подключите аккумулятор
Подключите аккумулятор к разъему Андерсона со стороны робота.Включите робота, переместив рычаг наверху главного прерывателя 120A в выступ наверху корпуса.
Если что-то мигает, вероятно, вы все сделали правильно.
Прежде чем двигаться дальше, при использовании контроллеров SPARK MAX необходимо выполнить еще один шаг настройки. Контроллеры двигателей SPARK MAX по умолчанию настроены для управления бесщеточным двигателем. Вы можете убедиться в этом, убедившись, что индикатор на контроллере мигает голубым или пурпурным цветом (указывая на бесщеточный тормоз или бесщеточный выбег соответственно).Чтобы перейти в щеточный режим, нажмите и удерживайте кнопку режима в течение 3-4 секунд, пока индикатор состояния не изменит цвет. Светодиод должен измениться на синий или желтый, указывая на то, что контроллер находится в щеточном режиме (торможение или выбег соответственно). Чтобы изменить режим торможения или выбег, который определяет, насколько быстро двигатель замедляется при подаче сигнала нейтрали, нажмите и отпустите кнопку режима.
Подсказка
Для получения дополнительной информации о контроллерах двигателей SPARK MAX, в том числе о том, как тестировать двигатели / контроллеры без написания кода с помощью аппаратного клиента REV, см. Руководство по быстрому запуску SPARK MAX.
Отсюда вы должны подключиться к roboRIO и попробовать загрузить свой код!
.

